• 文献检索
  • 文档翻译
  • 深度研究
  • 学术资讯
  • Suppr Zotero 插件Zotero 插件
  • 邀请有礼
  • 套餐&价格
  • 历史记录
应用&插件
Suppr Zotero 插件Zotero 插件浏览器插件Mac 客户端Windows 客户端微信小程序
定价
高级版会员购买积分包购买API积分包
服务
文献检索文档翻译深度研究API 文档MCP 服务
关于我们
关于 Suppr公司介绍联系我们用户协议隐私条款
关注我们

Suppr 超能文献

核心技术专利:CN118964589B侵权必究
粤ICP备2023148730 号-1Suppr @ 2026

文献检索

告别复杂PubMed语法,用中文像聊天一样搜索,搜遍4000万医学文献。AI智能推荐,让科研检索更轻松。

立即免费搜索

文件翻译

保留排版,准确专业,支持PDF/Word/PPT等文件格式,支持 12+语言互译。

免费翻译文档

深度研究

AI帮你快速写综述,25分钟生成高质量综述,智能提取关键信息,辅助科研写作。

立即免费体验

去卷积揭示了衰老小鼠大脑中细胞类型特异性转录组变化。

Deconvolution reveals cell-type-specific transcriptomic changes in the aging mouse brain.

机构信息

Department of Quantitative Health Sciences, Mayo Clinic, 4500 San Pablo Road South, Jacksonville, FL, 32224, USA.

Department of Quantitative Health Sciences, Mayo Clinic, Rochester, MN, 55905, USA.

出版信息

Sci Rep. 2023 Oct 6;13(1):16855. doi: 10.1038/s41598-023-44183-7.

DOI:10.1038/s41598-023-44183-7
PMID:37803069
原文链接:https://pmc.ncbi.nlm.nih.gov/articles/PMC10558435/
Abstract

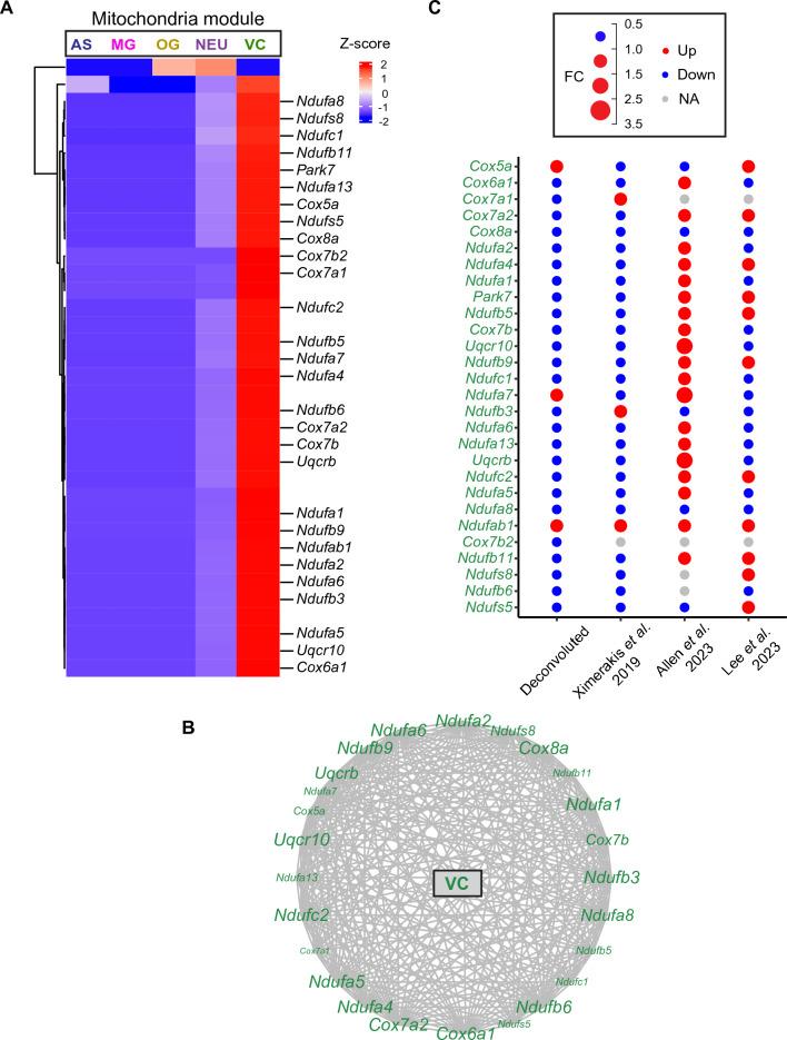
Mounting evidence highlights the crucial role of aging in the pathogenesis of Alzheimer's disease (AD). We have previously explored human apoE-targeted replacement mice across different ages and identified distinct molecular pathways driven by aging. However, the specific contribution of different brain cell types to the gene modules underlying these pathways remained elusive. To bridge this knowledge gap, we employed a computational deconvolution approach to examine cell-type-specific gene expression profiles in major brain cell types, including astrocytes (AS), microglia (MG), oligodendroglia (OG), neurons (NEU), and vascular cells (VC). Our findings revealed that immune module genes were predominantly expressed in MG, OG, and VC. The lipid metabolism module genes were primarily expressed in AS, MG, and OG. The mitochondria module genes showed prominent expression in VC, and the synapse module genes were primarily expressed in NEU and VC. Furthermore, we identified intra- and inter-cell-type interactions among these module genes and validated their aging-associated expression changes using published single cell studies. Our study dissected bulk brain transcriptomics data at the cellular level, providing a closer examination of the cell-type contributions to the molecular pathways driven by aging.

摘要

越来越多的证据强调了衰老在阿尔茨海默病(AD)发病机制中的关键作用。我们之前研究了不同年龄的人类载脂蛋白 E 靶向替代小鼠,并确定了由衰老驱动的不同分子途径。然而,不同脑细胞类型对这些途径下潜在基因模块的具体贡献仍然难以捉摸。为了弥补这一知识空白,我们采用了一种计算去卷积方法来研究主要脑细胞类型(包括星形胶质细胞(AS)、小胶质细胞(MG)、少突胶质细胞(OG)、神经元(NEU)和血管细胞(VC))中的细胞类型特异性基因表达谱。我们的研究结果表明,免疫模块基因主要在 MG、OG 和 VC 中表达。脂质代谢模块基因主要在 AS、MG 和 OG 中表达。线粒体模块基因在 VC 中表达明显,突触模块基因主要在 NEU 和 VC 中表达。此外,我们还鉴定了这些模块基因之间的细胞内和细胞间相互作用,并使用已发表的单细胞研究验证了它们与衰老相关的表达变化。我们的研究在细胞水平上对大脑转录组数据进行了剖析,更深入地研究了细胞类型对衰老驱动的分子途径的贡献。

https://cdn.ncbi.nlm.nih.gov/pmc/blobs/7b7b/10558435/a64583e3f3f4/41598_2023_44183_Fig6_HTML.jpg
https://cdn.ncbi.nlm.nih.gov/pmc/blobs/7b7b/10558435/169f1e18d7de/41598_2023_44183_Fig1_HTML.jpg
https://cdn.ncbi.nlm.nih.gov/pmc/blobs/7b7b/10558435/20f835d549f7/41598_2023_44183_Fig2_HTML.jpg
https://cdn.ncbi.nlm.nih.gov/pmc/blobs/7b7b/10558435/0dbb75d568b7/41598_2023_44183_Fig3_HTML.jpg
https://cdn.ncbi.nlm.nih.gov/pmc/blobs/7b7b/10558435/6b5c4b0faf1e/41598_2023_44183_Fig4_HTML.jpg
https://cdn.ncbi.nlm.nih.gov/pmc/blobs/7b7b/10558435/ebe7588824f3/41598_2023_44183_Fig5_HTML.jpg
https://cdn.ncbi.nlm.nih.gov/pmc/blobs/7b7b/10558435/a64583e3f3f4/41598_2023_44183_Fig6_HTML.jpg
https://cdn.ncbi.nlm.nih.gov/pmc/blobs/7b7b/10558435/169f1e18d7de/41598_2023_44183_Fig1_HTML.jpg
https://cdn.ncbi.nlm.nih.gov/pmc/blobs/7b7b/10558435/20f835d549f7/41598_2023_44183_Fig2_HTML.jpg
https://cdn.ncbi.nlm.nih.gov/pmc/blobs/7b7b/10558435/0dbb75d568b7/41598_2023_44183_Fig3_HTML.jpg
https://cdn.ncbi.nlm.nih.gov/pmc/blobs/7b7b/10558435/6b5c4b0faf1e/41598_2023_44183_Fig4_HTML.jpg
https://cdn.ncbi.nlm.nih.gov/pmc/blobs/7b7b/10558435/ebe7588824f3/41598_2023_44183_Fig5_HTML.jpg
https://cdn.ncbi.nlm.nih.gov/pmc/blobs/7b7b/10558435/a64583e3f3f4/41598_2023_44183_Fig6_HTML.jpg

相似文献

1
Deconvolution reveals cell-type-specific transcriptomic changes in the aging mouse brain.去卷积揭示了衰老小鼠大脑中细胞类型特异性转录组变化。
Sci Rep. 2023 Oct 6;13(1):16855. doi: 10.1038/s41598-023-44183-7.
2
Transcriptomic profiling of microglia and astrocytes throughout aging.在整个衰老过程中对小胶质细胞和星形胶质细胞进行转录组分析。
J Neuroinflammation. 2020 Apr 1;17(1):97. doi: 10.1186/s12974-020-01774-9.
3
The Transcriptional Landscape of Microglial Genes in Aging and Neurodegenerative Disease.衰老和神经退行性疾病中小胶质细胞基因的转录景观。
Front Immunol. 2019 Jun 4;10:1170. doi: 10.3389/fimmu.2019.01170. eCollection 2019.
4
Large-Scale Integration of Single-Cell RNA-Seq Data Reveals Astrocyte Diversity and Transcriptomic Modules across Six Central Nervous System Disorders.单细胞 RNA-Seq 数据的大规模整合揭示了六个中枢神经系统疾病中星形胶质细胞的多样性和转录组模块。
Biomolecules. 2023 Apr 19;13(4):692. doi: 10.3390/biom13040692.
5
Genetic perturbations of disease risk genes in mice capture transcriptomic signatures of late-onset Alzheimer's disease.在小鼠中对疾病风险基因进行遗传干扰可捕获到阿尔茨海默病发病晚期的转录组特征。
Mol Neurodegener. 2019 Dec 26;14(1):50. doi: 10.1186/s13024-019-0351-3.
6
Integrative genomics approach identifies conserved transcriptomic networks in Alzheimer's disease.整合基因组学方法鉴定阿尔茨海默病中保守的转录组网络。
Hum Mol Genet. 2020 Oct 10;29(17):2899-2919. doi: 10.1093/hmg/ddaa182.
7
Using blood transcriptome analysis for Alzheimer's disease diagnosis and patient stratification.利用血液转录组分析进行阿尔茨海默病诊断和患者分层。
Alzheimers Dement. 2024 Apr;20(4):2469-2484. doi: 10.1002/alz.13691. Epub 2024 Feb 7.
8
Sex-dependent molecular landscape of Alzheimer's disease revealed by large-scale single-cell transcriptomics.大规模单细胞转录组学揭示的阿尔茨海默病的性别依赖性分子图谱。
Alzheimers Dement. 2025 Feb;21(2):e14476. doi: 10.1002/alz.14476. Epub 2024 Dec 31.
9
Alzheimer's Risk Factors Age, APOE Genotype, and Sex Drive Distinct Molecular Pathways.阿尔茨海默病的风险因素:年龄、APOE 基因型和性别驱动不同的分子途径。
Neuron. 2020 Jun 3;106(5):727-742.e6. doi: 10.1016/j.neuron.2020.02.034. Epub 2020 Mar 20.
10
Single-cell multiregion dissection of Alzheimer's disease.单细胞多区域剖析阿尔茨海默病。
Nature. 2024 Aug;632(8026):858-868. doi: 10.1038/s41586-024-07606-7. Epub 2024 Jul 24.

引用本文的文献

1
Proteo-transcriptomic reprogramming and resource reallocation define the aging mammalian brain.蛋白质转录组重编程和资源重新分配界定了衰老的哺乳动物大脑。
bioRxiv. 2025 Aug 19:2025.08.14.669896. doi: 10.1101/2025.08.14.669896.
2
RnaXtract, a tool for extracting gene expression, variants, and cell-type composition from bulk RNA sequencing.RnaXtract,一种用于从大量RNA测序中提取基因表达、变异体和细胞类型组成的工具。
Sci Rep. 2025 Aug 24;15(1):31100. doi: 10.1038/s41598-025-16875-9.
3
Approaching the holistic transcriptome-convolution and deconvolution in transcriptomics.

本文引用的文献

1
Alterations in oligodendrocyte transcriptional networks reveal region-specific vulnerabilities to neurological disease.少突胶质细胞转录网络的改变揭示了神经疾病的区域特异性易感性。
iScience. 2023 Mar 8;26(4):106358. doi: 10.1016/j.isci.2023.106358. eCollection 2023 Apr 21.
2
APOE modulates microglial immunometabolism in response to age, amyloid pathology, and inflammatory challenge.载脂蛋白 E 调节小胶质细胞免疫代谢以应对年龄、淀粉样蛋白病理和炎症挑战。
Cell Rep. 2023 Mar 28;42(3):112196. doi: 10.1016/j.celrep.2023.112196. Epub 2023 Mar 3.
3
Mitochondrial dysfunction in vascular endothelial cells and its role in atherosclerosis.
探索转录组学中的整体转录组卷积与反卷积
Brief Bioinform. 2025 Jul 2;26(4). doi: 10.1093/bib/bbaf388.
4
Profiling Epigenetic Aging at Cell-Type Resolution Through Long-Read Sequencing.通过长读长测序在细胞类型分辨率下分析表观遗传衰老
Aging Cell. 2025 Aug;24(8):e70084. doi: 10.1111/acel.70084. Epub 2025 Jul 2.
5
Knocking Out TAAR5: A Pathway to Enhanced Neurogenesis and Dopamine Signaling in the Striatum.敲除 TAAR5:纹状体中增强神经发生和多巴胺信号传导的一种途径。
Cells. 2024 Nov 19;13(22):1910. doi: 10.3390/cells13221910.
6
Comprehensive transcriptome analysis reveals altered mRNA splicing and post-transcriptional changes in the aged mouse brain.综合转录组分析揭示了老年小鼠大脑中 mRNA 剪接和转录后变化的改变。
Nucleic Acids Res. 2024 Apr 12;52(6):2865-2885. doi: 10.1093/nar/gkae172.
血管内皮细胞中的线粒体功能障碍及其在动脉粥样硬化中的作用。
Front Physiol. 2022 Dec 20;13:1084604. doi: 10.3389/fphys.2022.1084604. eCollection 2022.
4
Molecular and spatial signatures of mouse brain aging at single-cell resolution.单细胞分辨率解析的小鼠大脑衰老的分子和空间特征。
Cell. 2023 Jan 5;186(1):194-208.e18. doi: 10.1016/j.cell.2022.12.010. Epub 2022 Dec 28.
5
Elevating microglia TREM2 reduces amyloid seeding and suppresses disease-associated microglia.小胶质细胞 TREM2 的激活可减少淀粉样蛋白的形成并抑制与疾病相关的小胶质细胞。
J Exp Med. 2022 Dec 5;219(12). doi: 10.1084/jem.20212479. Epub 2022 Sep 15.
6
Mitochondrial and metabolic dysfunction in ageing and age-related diseases.衰老及年龄相关疾病中的线粒体与代谢功能障碍
Nat Rev Endocrinol. 2022 Apr;18(4):243-258. doi: 10.1038/s41574-021-00626-7. Epub 2022 Feb 10.
7
The "Neuro-Glial-Vascular" Unit: The Role of Glia in Neurovascular Unit Formation and Dysfunction.“神经-胶质-血管”单元:胶质细胞在神经血管单元形成和功能障碍中的作用
Front Cell Dev Biol. 2021 Sep 27;9:732820. doi: 10.3389/fcell.2021.732820. eCollection 2021.
8
Peripheral and central immune system crosstalk in Alzheimer disease - a research prospectus.阿尔茨海默病中外周和中枢免疫系统的相互作用——研究计划。
Nat Rev Neurol. 2021 Nov;17(11):689-701. doi: 10.1038/s41582-021-00549-x. Epub 2021 Sep 14.
9
Neuroinflammatory astrocyte subtypes in the mouse brain.小鼠脑内的神经炎性星形胶质细胞亚型。
Nat Neurosci. 2021 Oct;24(10):1475-1487. doi: 10.1038/s41593-021-00905-6. Epub 2021 Aug 19.
10
Integrated analysis of multimodal single-cell data.多模态单细胞数据的综合分析。
Cell. 2021 Jun 24;184(13):3573-3587.e29. doi: 10.1016/j.cell.2021.04.048. Epub 2021 May 31.