Suppr超能文献

骨髓密度全基因组关联研究结果的单细胞整合确定了影响年龄相关性骨质流失的候选基因。

Single-Cell Integration of BMD GWAS Results Prioritize Candidate Genes Influencing Age-Related Bone Loss.

作者信息

Doolittle Madison L, Khosla Sundeep, Saul Dominik

机构信息

Division of Endocrinology Mayo Clinic Rochester Minnesota USA.

Robert and Arlene Kogod Center on Aging Mayo Clinic Rochester Minnesota USA.

出版信息

JBMR Plus. 2023 Jul 7;7(10):e10795. doi: 10.1002/jbm4.10795. eCollection 2023 Oct.

Abstract

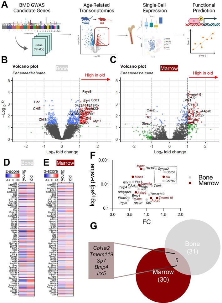
The regulation of bone mineral density (BMD) is highly influenced by genetics and age. Although genome-wide association studies (GWAS) for BMD have uncovered many genes through their proximity to associated variants (variant nearest-neighbor [VNN] genes), the cell-specific mechanisms of each VNN gene remain unclear. This is primarily due to the inability to prioritize these genes by cell type and age-related expression. Using age-related transcriptomics, we found that the expression of many VNN genes was upregulated in the bone and marrow from aged mice. Candidate genes from GWAS were investigated using single-cell RNA-sequencing (scRNA-seq) datasets to enrich for cell-specific expression signatures. VNN candidate genes are highly enriched in osteo-lineage cells, osteocytes, hypertrophic chondrocytes, and Lepr+ mesenchymal stem cells. These data were used to generate a "blueprint" for Cre-loxp mouse line selection for functional validation of candidate genes and further investigation of their role in BMD maintenance throughout aging. In VNN-gene-enriched cells, , encoding the extracellular matrix (ECM) protein osteonectin, was robustly expressed. This, along with expression of numerous other ECM genes, indicates that many VNN genes likely have roles in ECM deposition by osteoblasts. Overall, we provide data supporting streamlined translation of GWAS candidate genes to potential novel therapeutic targets for the treatment of osteoporosis. © 2023 The Authors. published by Wiley Periodicals LLC on behalf of American Society for Bone and Mineral Research.

摘要

骨矿物质密度(BMD)的调节受到遗传和年龄的高度影响。尽管针对BMD的全基因组关联研究(GWAS)已通过与相关变异体(变异体最近邻 [VNN] 基因)的接近程度发现了许多基因,但每个VNN基因的细胞特异性机制仍不清楚。这主要是由于无法按细胞类型和年龄相关表达对这些基因进行优先级排序。利用与年龄相关的转录组学,我们发现许多VNN基因在老年小鼠的骨骼和骨髓中表达上调。使用单细胞RNA测序(scRNA-seq)数据集研究GWAS中的候选基因,以富集细胞特异性表达特征。VNN候选基因在骨谱系细胞、骨细胞、肥大软骨细胞和Lepr+间充质干细胞中高度富集。这些数据被用于生成一个“蓝图”,用于选择Cre-loxp小鼠品系,以对候选基因进行功能验证,并进一步研究它们在整个衰老过程中对BMD维持的作用。在VNN基因富集的细胞中,编码细胞外基质(ECM)蛋白骨连接蛋白的 表达强烈。这与许多其他ECM基因的表达一起,表明许多VNN基因可能在成骨细胞的ECM沉积中发挥作用。总体而言,我们提供的数据支持将GWAS候选基因简化转化为治疗骨质疏松症的潜在新治疗靶点。© 2023作者。由Wiley Periodicals LLC代表美国骨与矿物质研究学会出版。

https://cdn.ncbi.nlm.nih.gov/pmc/blobs/2819/10556272/8171594d73a9/JBM4-7-e10795-g001.jpg

文献检索

告别复杂PubMed语法,用中文像聊天一样搜索,搜遍4000万医学文献。AI智能推荐,让科研检索更轻松。

立即免费搜索

文件翻译

保留排版,准确专业,支持PDF/Word/PPT等文件格式,支持 12+语言互译。

免费翻译文档

深度研究

AI帮你快速写综述,25分钟生成高质量综述,智能提取关键信息,辅助科研写作。

立即免费体验