Suppr超能文献

非经典 HLA-E 限制性 CMV 15 肽被适应性 NK 细胞识别并诱导记忆应答。

Non-classical HLA-E restricted CMV 15-mer peptides are recognized by adaptive NK cells and induce memory responses.

机构信息

Department of Laboratory Medicine, Division of Pathology, Karolinska Institute, Stockholm, Sweden.

Science for Life Laboratory, Department of Medicine, Karolinska Institute, Stockholm, Sweden.

出版信息

Front Immunol. 2023 Sep 21;14:1230718. doi: 10.3389/fimmu.2023.1230718. eCollection 2023.

Abstract

INTRODUCTION

Human cytomegalovirus (HCMV) reactivation causes complications in immunocompromised patients after hematopoietic stem cell transplantation (HSCT), significantly increasing morbidity and mortality. Adaptive Natural Killer (aNK) cells undergo a persistent reconfiguration in response to HCMV reactivation; however, the exact role of aNK cell memory in HCMV surveillance remains elusive.

METHODS

We employed mass spectrometry and computational prediction approaches to identify HLA-E-restricted HCMV peptides that can elucidate aNK cell responses. We also used the K562 cell line transfected with HLA-E0*0103 for specific peptide binding and blocking assays. Subsequently, NK cells were cocultured with dendritic cells (DCs) loaded with each of the identified peptides to examine aNK and conventional (c)NK cell responses.

RESULTS

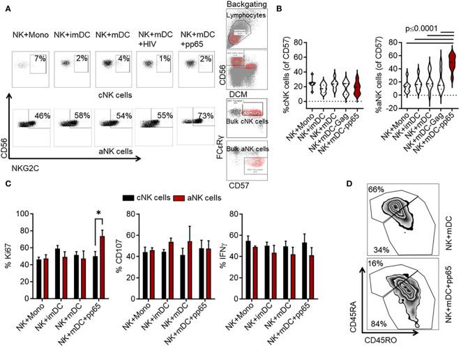
Here, we discovered three unconventional HLA-E-restricted 15-mer peptides (SEVENVSVNVHNPTG, TSGSDSDEELVTTER, and DSDEELVTTERKTPR) derived from the HCMV pp65-protein that elicit aNK cell memory responses restricted to HCMV. aNK cells displayed memory responses towards HMCV-infected cells and HCMV-seropositive individuals when primed by DCs loaded with each of these peptides and predicted 9-mer versions. Blocking the interaction between HLA-E and the activation NKG2C receptor but not the inhibitory NKG2A receptor abolished these specific recall responses. Interestingly, compared to the HLA-E complex with the leader peptide VMAPRTLIL, HLA-E complexes formed with each of the three identified peptides significantly changed the surface electrostatic potential to highly negative. Furthermore, these peptides do not comprise the classical HLA-E-restriction motifs.

DISCUSSION

These findings suggest a differential binding to NKG2C compared to HLA-E complexes with classical leader peptides that may result in the specific activation of aNK cells. We then designed six nonameric peptides based on the three discovered peptides that could elicit aNK cell memory responses to HCMV necessary for therapeutic inventions. The results provide novel insights into HLA-E-mediated signaling networks that mediate aNK cell recall responses and maximize their reactivity.

摘要

简介

人类巨细胞病毒(HCMV)在造血干细胞移植(HSCT)后免疫功能低下的患者中重新激活会引起并发症,显著增加发病率和死亡率。适应性自然杀伤(aNK)细胞在 HCMV 重新激活时会持续进行重新配置;然而,aNK 细胞记忆在 HCMV 监测中的确切作用仍不清楚。

方法

我们采用质谱和计算预测方法来鉴定 HLA-E 限制的 HCMV 肽,以阐明 aNK 细胞反应。我们还使用转染 HLA-E0*0103 的 K562 细胞系进行特定肽结合和阻断测定。随后,将 NK 细胞与负载每种鉴定肽的树突状细胞(DC)共培养,以检查 aNK 和常规(c)NK 细胞反应。

结果

在这里,我们发现了三个源自 HCMV pp65 蛋白的非常规 HLA-E 限制的 15 肽(SEVENVSVNVHNPTG、TSGSDSDEELVTTER 和 DSDEELVTTERKTPR),它们引起 aNK 细胞记忆反应局限于 HCMV。当由负载每种肽和预测的 9 肽版本的 DC 初始化时,aNK 细胞对 HMCV 感染的细胞和 HCMV 血清阳性个体显示出记忆反应。阻断 HLA-E 与激活的 NKG2C 受体之间的相互作用,但不阻断抑制性的 NKG2A 受体,可消除这些特异性回忆反应。有趣的是,与包含前导肽 VMAPRTLIL 的 HLA-E 复合物相比,与这三种鉴定的肽形成的 HLA-E 复合物显著改变了表面静电势至高度负电性。此外,这些肽不包含经典的 HLA-E 限制基序。

讨论

这些发现表明与具有经典前导肽的 HLA-E 复合物相比,对 NKG2C 的不同结合可能导致 aNK 细胞的特异性激活。然后,我们基于发现的三种肽设计了六个非肽,它们可以引发对 HCMV 的 aNK 细胞记忆反应,为治疗发明提供必要的帮助。结果为 HLA-E 介导的信号网络提供了新的见解,这些信号网络介导 aNK 细胞的回忆反应并最大限度地提高其反应性。

https://cdn.ncbi.nlm.nih.gov/pmc/blobs/391a/10552778/5c73bd8deeac/fimmu-14-1230718-g001.jpg

文献检索

告别复杂PubMed语法,用中文像聊天一样搜索,搜遍4000万医学文献。AI智能推荐,让科研检索更轻松。

立即免费搜索

文件翻译

保留排版,准确专业,支持PDF/Word/PPT等文件格式,支持 12+语言互译。

免费翻译文档

深度研究

AI帮你快速写综述,25分钟生成高质量综述,智能提取关键信息,辅助科研写作。

立即免费体验