Section of Medical Psychology, Department of Psychiatry and Psychotherapy, Faculty of Medicine, University of Bonn, Bonn, Germany.
Department of Translational Research in Psychiatry, Max Planck Institute of Psychiatry, Munich, Germany.
Commun Biol. 2023 Oct 11;6(1):1031. doi: 10.1038/s42003-023-05396-8.
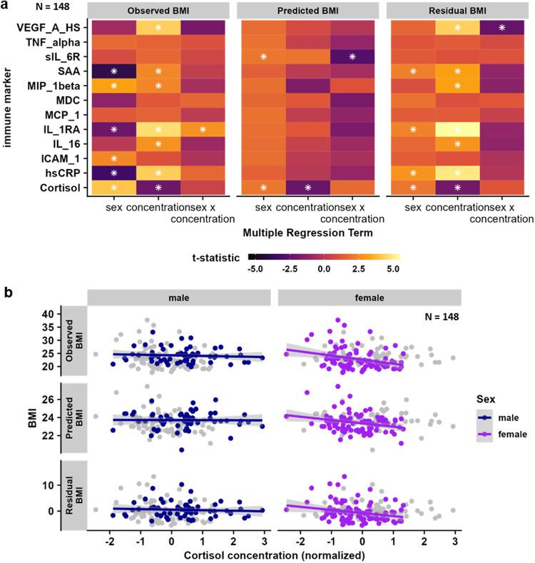
Overweight and obesity are associated with altered stress reactivity and increased inflammation. However, it is not known whether stress-induced changes in brain function scale with BMI and if such associations are driven by peripheral cytokines. Here, we investigate multimodal stress responses in a large transdiagnostic sample using predictive modeling based on spatio-temporal profiles of stress-induced changes in activation and functional connectivity. BMI is associated with increased brain responses as well as greater negative affect after stress and individual response profiles are associated with BMI in females (p < 0.001), but not males. Although stress-induced changes reflecting BMI are associated with baseline cortisol, there is no robust association with peripheral cytokines. To conclude, alterations in body weight and energy metabolism might scale acute brain responses to stress more strongly in females compared to males, echoing observational studies. Our findings highlight sex-dependent associations of stress with differences in endocrine markers, largely independent of peripheral inflammation.
超重和肥胖与应激反应改变和炎症增加有关。然而,目前尚不清楚应激引起的大脑功能变化是否与 BMI 成正比,以及这些关联是否由外周细胞因子驱动。在这里,我们使用基于激活和功能连接的应激诱导变化的时空分布的预测模型,在一个大型的跨诊断样本中研究多模态应激反应。BMI 与大脑反应增加以及应激后负性情绪增加有关,个体反应谱与女性 BMI 相关(p < 0.001),但与男性无关。尽管反映 BMI 的应激诱导变化与基线皮质醇相关,但与外周细胞因子无明显关联。总之,与男性相比,女性体重和能量代谢的改变可能会更强烈地影响应激时的大脑反应,这与观察性研究结果一致。我们的研究结果强调了应激与内分泌标志物差异之间的性别依赖性关联,这在很大程度上独立于外周炎症。