Hepatobiliary Surgery Hepatobiliary Center, The First Affiliated Hospital of Nanjing Medical University, 300 Guangzhou Road, Nanjing, Jiangsu Province, China.
Key Laoratory for Liver Transplantation, NHC Key Laboratory of Living Donor Liver Transplantation, Chinese Academy of Medical Sciences, Nanjing Medical University), Nanjing, Jiangsu Province, China.
J Exp Clin Cancer Res. 2023 Oct 11;42(1):265. doi: 10.1186/s13046-023-02842-7.
Spindle and kinetochore-associated complex subunit 3 (SKA3) plays an important role in cell proliferation by regulating the separation of chromosomes and their division into daughter cells. Previous studies demonstrated that SKA3 was strongly implicated in tumor development and progression. However, the roles of SKA3 in cholangiocarcinoma (CCA) and the underlying mechanisms remain unclear.
Next-generation sequencing (NGS) was performed with paired CCA tissues and normal adjacent tissues (NATs). SKA3 was chose to be the target gene because of its remarkably upregulation and unknown function in cholangiocarcinoma in TCGA datasets, GSE107943 datasets and our sequencing results. RT-PCR and immunohistochemistry staining were used to detect the expression of SKA3 in paired CCA tissues and normal adjacent tissues. The SKA3 knockdown and overexpression cell line were constructed by small interfering RNA and lentivirus vector transfection. The effect of SKA3 on the proliferation of cholangiocarcinoma under hypoxic conditions was detected by experiments in vitro and in vivo. RNA-seq was used to find out the differentially expressed pathways in cholangiocarcinoma proliferation under hypoxia regulated by SKA3. IP/MS analysis and Western blot assays were used to explore the specific mechanism of SKA3 in regulating the expression of HIF-1a under hypoxia.
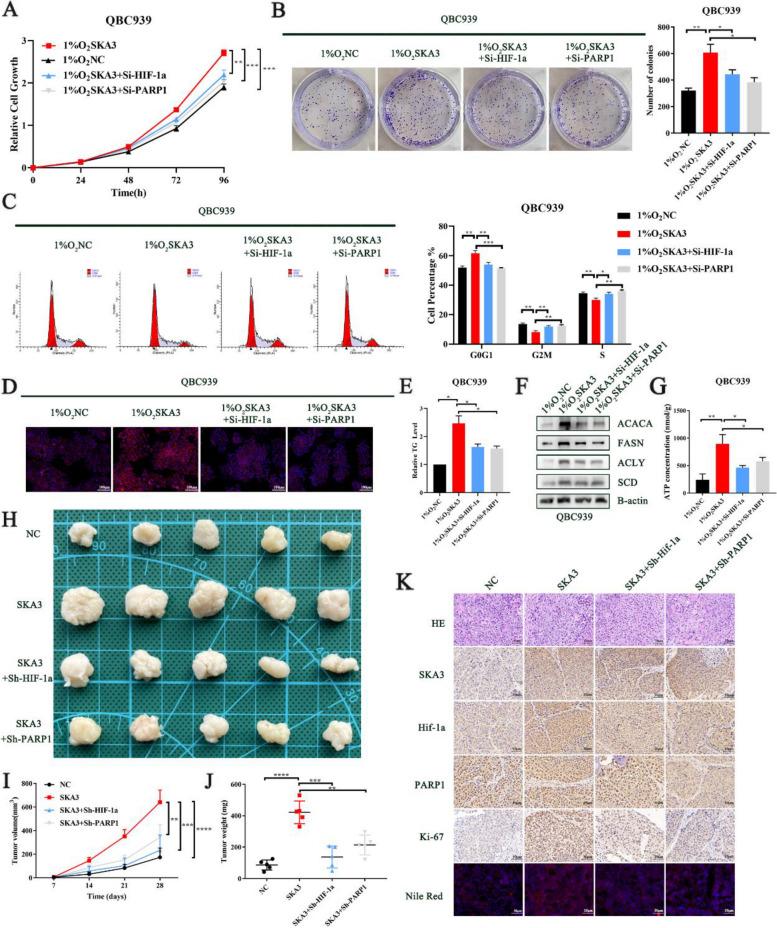
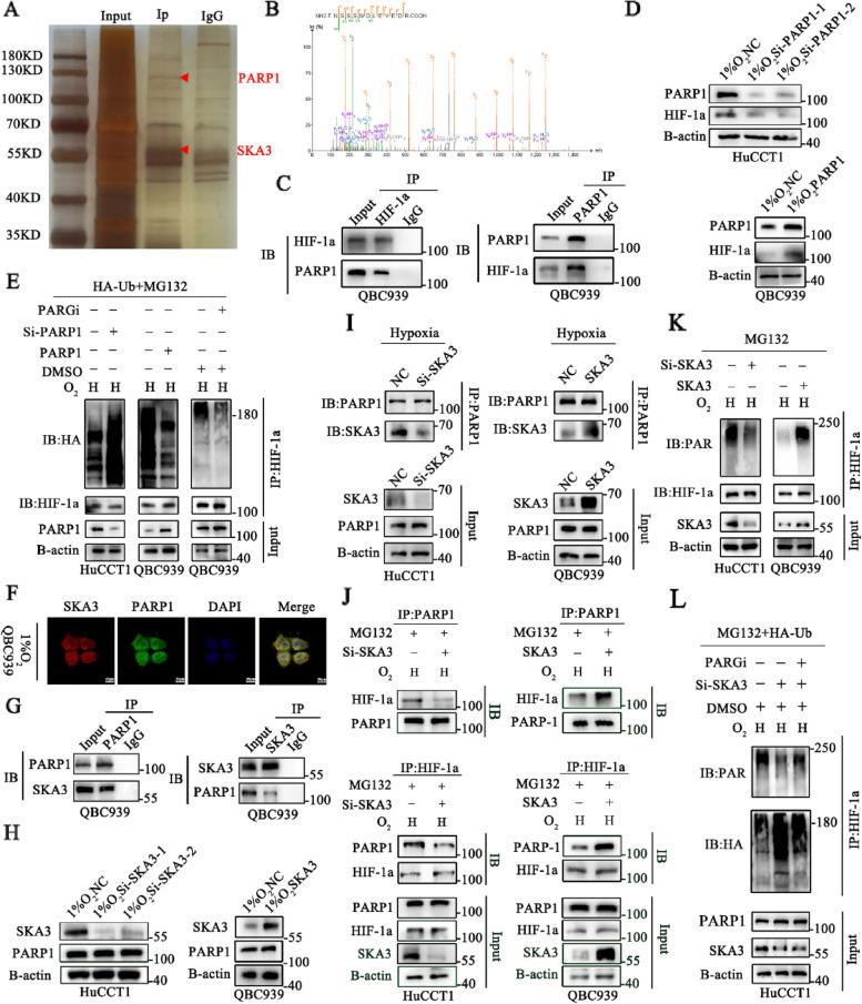
SKA3 was up-regulated in NGS, TCGA and GSE107943 databases and was associated with poor prognosis. Functional experiments in vitro and in vivo showed that hypoxia-induced SKA3 promoted cholangiocarcinoma cell proliferation. RNA-sequencing was performed and verified that SKA3 enhanced fatty acid synthesis by up-regulating the expression of key fatty acid synthase, thus promoting cholangiocarcinoma cell proliferation under hypoxic conditions. Further studies indicated that under hypoxic conditions, SKA3 recruited PARP1 to bind to HIF-1a, thus enhancing the poly ADP-ribosylation (PARylation) of HIF-1a. This PARylation enhanced the binding between HIF-1a and USP7, which triggered the deubiquitylation of HIF-1a under hypoxic conditions. Additionally, PARP1 and HIF-1a were upregulated in CCA and promoted CCA cell proliferation. SKA3 promoted CCA cell proliferation and fatty acid synthesis via the PARP1/HIF-1a axis under hypoxic conditions. High SKA3 and HIF-1a expression levels were associated with poor prognosis after surgery.
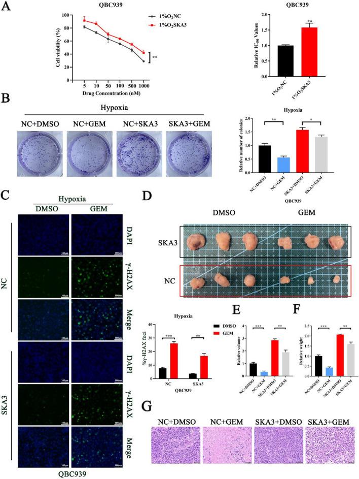
Hypoxia-induced SKA3 promoted CCA progression by enhancing fatty acid synthesis via the regulation of PARylation-dependent HIF-1a deubiquitylation. Furthermore, increased SKA3 level enhanced chemotherapy-resistance to gemcitabine-based regimen under hypoxic conditions. SKA3 and HIF-1a could be potential oncogenes and significant biomarkers for the analysis of CCA patient prognosis.
动粒和纺锤体相关复合物亚基 3(SKA3)通过调节染色体的分离及其分裂为子细胞,在细胞增殖中发挥重要作用。先前的研究表明,SKA3 强烈参与肿瘤的发生和发展。然而,SKA3 在胆管癌(CCA)中的作用及其潜在机制尚不清楚。
采用配对的 CCA 组织和正常相邻组织(NAT)进行下一代测序(NGS)。由于在 TCGA 数据集、GSE107943 数据集和我们的测序结果中,SKA3 在胆管癌中显著上调但其功能未知,因此选择 SKA3 作为靶基因。采用 RT-PCR 和免疫组织化学染色检测配对的 CCA 组织和正常相邻组织中 SKA3 的表达。通过小干扰 RNA 和慢病毒载体转染构建 SKA3 敲低和过表达细胞系。在体外和体内实验中检测缺氧条件下 SKA3 对胆管癌细胞增殖的影响。采用 RNA-seq 分析发现 SKA3 调节缺氧条件下胆管癌增殖相关的差异表达通路。采用 IP/MS 分析和 Western blot 检测缺氧条件下 SKA3 调节 HIF-1a 表达的具体机制。
在 NGS、TCGA 和 GSE107943 数据库中,SKA3 上调,与预后不良相关。体外和体内功能实验表明,缺氧诱导的 SKA3 促进胆管癌细胞增殖。进行 RNA-seq 分析并验证 SKA3 通过上调关键脂肪酸合酶的表达增强脂肪酸合成,从而促进缺氧条件下胆管癌细胞的增殖。进一步的研究表明,在缺氧条件下,SKA3 募集 PARP1 与 HIF-1a 结合,从而增强 HIF-1a 的多聚 ADP-核糖基化(PARylation)。这种 PARylation 增强了 HIF-1a 与 USP7 之间的结合,从而触发缺氧条件下 HIF-1a 的去泛素化。此外,PARP1 和 HIF-1a 在 CCA 中上调并促进 CCA 细胞增殖。SKA3 通过 PARP1/HIF-1a 轴在缺氧条件下促进 CCA 细胞增殖和脂肪酸合成。高 SKA3 和 HIF-1a 表达水平与手术后预后不良相关。
缺氧诱导的 SKA3 通过调节 PARylation 依赖性 HIF-1a 去泛素化增强脂肪酸合成,从而促进 CCA 的进展。此外,在缺氧条件下,SKA3 水平升高增强了基于吉西他滨的化疗方案的耐药性。SKA3 和 HIF-1a 可以作为潜在的癌基因和 CCA 患者预后分析的重要生物标志物。