Suppr超能文献

拓扑异构酶 1 与 BRD4 介导的暂停释放的双重抑制通过通读转录选择性杀死胰腺癌。

Coinhibition of topoisomerase 1 and BRD4-mediated pause release selectively kills pancreatic cancer via readthrough transcription.

机构信息

Department of Cell and Molecular Biology, Karolinska Institutet, Stockholm, Sweden.

Ruhr University Bochum, Faculty of Medicine, Department of Molecular GI Oncology, Bochum, Germany.

出版信息

Sci Adv. 2023 Oct 13;9(41):eadg5109. doi: 10.1126/sciadv.adg5109.

Abstract

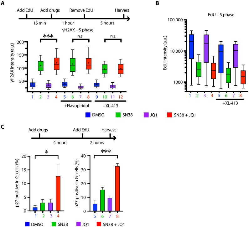
Pancreatic carcinoma lacks effective therapeutic strategies resulting in poor prognosis. Transcriptional dysregulation due to alterations in KRAS and MYC affects initiation, development, and survival of this tumor type. Using patient-derived xenografts of KRAS- and MYC-driven pancreatic carcinoma, we show that coinhibition of topoisomerase 1 (TOP1) and bromodomain-containing protein 4 (BRD4) synergistically induces tumor regression by targeting promoter pause release. Comparing the nascent transcriptome with the recruitment of elongation and termination factors, we found that coinhibition of TOP1 and BRD4 disrupts recruitment of transcription termination factors. Thus, RNA polymerases transcribe downstream of genes for hundreds of kilobases leading to readthrough transcription. This occurs during replication, perturbing replisome progression and inducing DNA damage. The synergistic effect of TOP1 + BRD4 inhibition is specific to cancer cells leaving normal cells unaffected, highlighting the tumor's vulnerability to transcriptional defects. This preclinical study provides a mechanistic understanding of the benefit of combining TOP1 and BRD4 inhibitors to treat pancreatic carcinomas addicted to oncogenic drivers of transcription and replication.

摘要

胰腺癌缺乏有效的治疗策略,导致预后不良。由于 KRAS 和 MYC 的改变导致的转录失调,影响了这种肿瘤类型的起始、发展和存活。使用 KRAS 和 MYC 驱动的胰腺癌患者来源的异种移植物,我们表明,拓扑异构酶 1(TOP1)和溴结构域蛋白 4(BRD4)的联合抑制通过靶向启动子暂停释放协同诱导肿瘤消退。将新生转录组与延伸和终止因子的募集进行比较,我们发现 TOP1 和 BRD4 的联合抑制破坏了转录终止因子的募集。因此,RNA 聚合酶在数百千碱基的下游转录基因,导致通读转录。这发生在复制过程中,扰乱了复制体的进展并诱导 DNA 损伤。TOP1 + BRD4 抑制的协同作用是特异性的,只针对癌细胞而不影响正常细胞,突出了肿瘤对转录缺陷的脆弱性。这项临床前研究提供了对联合使用 TOP1 和 BRD4 抑制剂治疗依赖于转录和复制致癌驱动因素的胰腺癌的机制理解。

https://cdn.ncbi.nlm.nih.gov/pmc/blobs/4a33/10575591/e258e45a42aa/sciadv.adg5109-f1.jpg

文献检索

告别复杂PubMed语法,用中文像聊天一样搜索,搜遍4000万医学文献。AI智能推荐,让科研检索更轻松。

立即免费搜索

文件翻译

保留排版,准确专业,支持PDF/Word/PPT等文件格式,支持 12+语言互译。

免费翻译文档

深度研究

AI帮你快速写综述,25分钟生成高质量综述,智能提取关键信息,辅助科研写作。

立即免费体验