Suppr超能文献

低水平的淀粉样前体蛋白 (APP) 促进人神经干细胞的神经发生和减少神经胶质发生。

Low Levels of Amyloid Precursor Protein (APP) Promote Neurogenesis and Decrease Gliogenesis in Human Neural Stem Cells.

机构信息

Unidad de Regeneración Neural, Unidad Funcional de Investigación de Enfermedades Crónicas, Instituto de Salud Carlos III, 28220 Majadahonda, Madrid, Spain.

Departamento de Biología de Sistemas, Facultad de Medicina y Ciencias de la Salud, Universidad de Alcalá, 28871 Alcalá de Henares, Madrid, Spain.

出版信息

Int J Mol Sci. 2023 Sep 27;24(19):14635. doi: 10.3390/ijms241914635.

Abstract

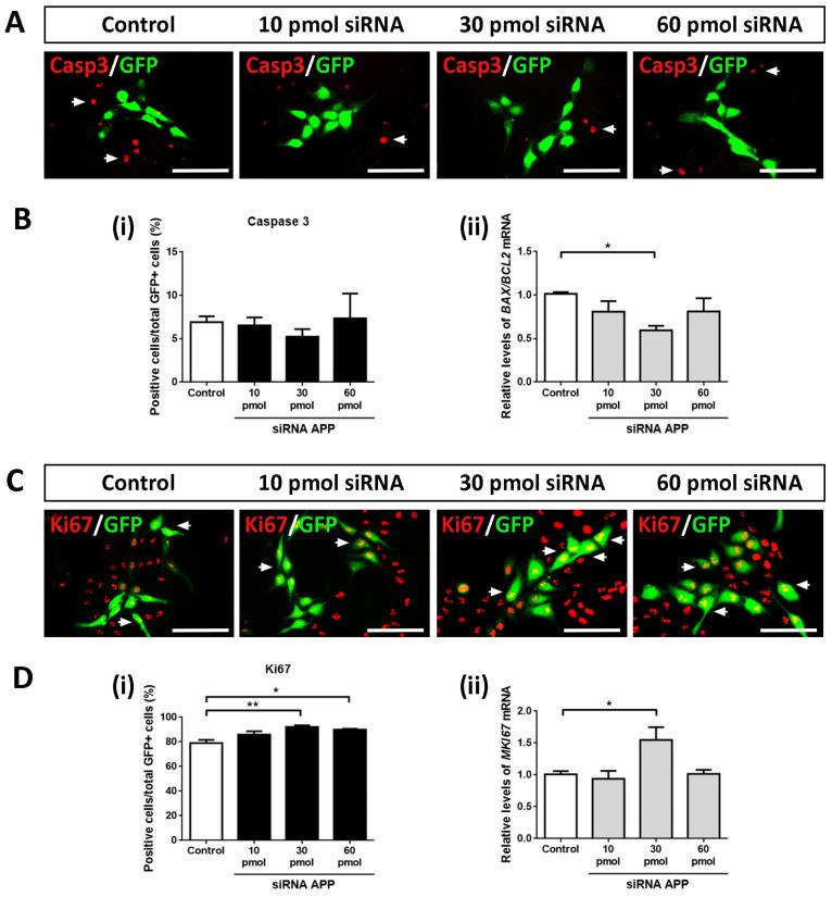
Amyloid precursor protein (APP) has been widely studied due to its association with Alzheimer's disease (AD). However, the physiological functions of APP are still largely unexplored. APP is a transmembrane glycoprotein whose expression in humans is abundant in the central nervous system. Specifically, several studies have revealed the high expression of APP during brain development. Previous studies in our laboratory revealed that a transient increase in APP expression induces early cell cycle exit of human neural stem cells (hNSCs) and directs their differentiation towards glial cells (gliogenesis) while decreasing their differentiation towards neurons (neurogenesis). In the present study, we have evaluated the intrinsic cellular effects of APP down-expression (using siRNA) on cell death, cell proliferation, and cell fate specification of hNSCs. Our data indicate that APP silencing causes cellular effects opposite to those obtained in previous APP overexpression assays, inducing cell proliferation in hNS1 cells (a model line of hNSCs) and favoring neurogenesis instead of gliogenesis in these cells. In addition, we have analyzed the gene and protein expression levels of β-Catenin as a possible molecule involved in these cellular effects. These data could help to understand the biological role of APP, which is necessary to deepen the knowledge of AD.

摘要

淀粉样前体蛋白(APP)与阿尔茨海默病(AD)有关,因此受到广泛研究。然而,APP 的生理功能在很大程度上仍未得到探索。APP 是一种跨膜糖蛋白,在人类中枢神经系统中表达丰富。具体来说,几项研究表明 APP 在大脑发育过程中高表达。我们实验室之前的研究表明,APP 表达的短暂增加会诱导人神经干细胞(hNSC)早期退出细胞周期,并促使其分化为神经胶质细胞(神经胶质发生),而减少其向神经元(神经发生)的分化。在本研究中,我们评估了 APP 下调(使用 siRNA)对 hNSC 细胞死亡、增殖和细胞命运特化的内在细胞效应。我们的数据表明,APP 沉默会引起与之前 APP 过表达实验中获得的相反的细胞效应,导致 hNS1 细胞(hNSC 的一种模型系)增殖,并有利于这些细胞中的神经发生而不是神经胶质发生。此外,我们分析了 β-连环蛋白的基因和蛋白表达水平,作为参与这些细胞效应的可能分子。这些数据有助于理解 APP 的生物学作用,这对于加深对 AD 的认识是必要的。

https://cdn.ncbi.nlm.nih.gov/pmc/blobs/b03c/10572469/8a9f4024d489/ijms-24-14635-g001.jpg

文献检索

告别复杂PubMed语法,用中文像聊天一样搜索,搜遍4000万医学文献。AI智能推荐,让科研检索更轻松。

立即免费搜索

文件翻译

保留排版,准确专业,支持PDF/Word/PPT等文件格式,支持 12+语言互译。

免费翻译文档

深度研究

AI帮你快速写综述,25分钟生成高质量综述,智能提取关键信息,辅助科研写作。

立即免费体验