Suppr超能文献

包膜糖蛋白 D 的突变有助于增强伪狂犬病病毒变异株的嗜神经性。

The mutations on the envelope glycoprotein D contribute to the enhanced neurotropism of the pseudorabies virus variant.

机构信息

State Key Laboratory for Animal Disease Control and Prevention, Harbin Veterinary Research Institute, Chinese Academy of Agricultural Sciences, Harbin, China.

State Key Laboratory for Animal Disease Control and Prevention, Harbin Veterinary Research Institute, Chinese Academy of Agricultural Sciences, Harbin, China.

出版信息

J Biol Chem. 2023 Nov;299(11):105347. doi: 10.1016/j.jbc.2023.105347. Epub 2023 Oct 12.

Abstract

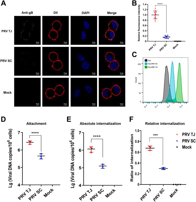
The pseudorabies virus (PRV) TJ strain, a variant of PRV, induces more severe neurological symptoms and higher mortality in piglets and mice than the PRV SC strain isolated in 1980. However, the mechanism underlying responsible for the discrepancy in virulence between these strains remains unclear. Our study investigated the differences in neurotropism between PRV TJ and PRV SC using both in vitro and in vivo models. We discovered that PRV TJ enters neural cells more efficiently than PRV SC. Furthermore, we found that PRV TJ has indistinguishable genomic DNA replication capability and axonal retrograde transport dynamics compared to the PRV SC. To gain deeper insights into the mechanisms underlying these differences, we constructed gene-interchanged chimeric virus constructs and assessed the affinity between envelope glycoprotein B, C, and D (gD) and corresponding receptors. Our findings confirmed that mutations in these envelope proteins, particularly gD, significantly contributed to the heightened attachment and penetration capabilities of PRV TJ. Our study revealed the critical importance of the gD and gD in facilitating viral invasion. Furthermore, our observations indicated that mutations in envelope proteins have a more significant impact on viral invasion than on virulence in the mouse model. Our findings provide valuable insights into the roles of natural mutations on the PRV envelope glycoproteins in cell tropism, which sheds light on the relationship between cell tropism and clinical symptoms and offers clues about viral evolution.

摘要

伪狂犬病毒(PRV)TJ 株是 PRV 的一个变体,与 1980 年分离的 PRV SC 株相比,它在仔猪和小鼠中引起更严重的神经症状和更高的死亡率。然而,导致这些毒株毒力差异的机制尚不清楚。我们的研究使用体外和体内模型研究了 PRV TJ 和 PRV SC 之间神经嗜性的差异。我们发现 PRV TJ 比 PRV SC 更有效地进入神经细胞。此外,我们发现 PRV TJ 的基因组 DNA 复制能力和轴突逆行转运动力学与 PRV SC 没有区别。为了更深入地了解这些差异的机制,我们构建了基因交换嵌合病毒构建体,并评估了包膜糖蛋白 B、C 和 D(gD)与相应受体之间的亲和力。我们的研究结果证实,这些包膜蛋白中的突变,特别是 gD,显著增强了 PRV TJ 的附着和穿透能力。我们的研究揭示了 gD 和 gD 在促进病毒入侵方面的重要性。此外,我们的观察表明,在小鼠模型中,包膜蛋白中的突变对病毒入侵的影响比对毒力的影响更大。我们的研究结果为自然突变在 PRV 包膜糖蛋白中的细胞嗜性作用提供了有价值的见解,这揭示了细胞嗜性与临床症状之间的关系,并为病毒进化提供了线索。

https://cdn.ncbi.nlm.nih.gov/pmc/blobs/33ea/10652121/d1a8e1516ad2/gr1.jpg

文献AI研究员

20分钟写一篇综述,助力文献阅读效率提升50倍。

立即体验

用中文搜PubMed

大模型驱动的PubMed中文搜索引擎

马上搜索

文档翻译

学术文献翻译模型,支持多种主流文档格式。

立即体验