University of Orleans and CNRS, Immunologie et Neurogénétique Expérimentales et Moléculaires -UMR7355, Orleans, France.
Center for Molecular Biophysics, CNRS Unité propre de recherche 4301, Orleans, France.
Front Immunol. 2023 Sep 28;14:1261483. doi: 10.3389/fimmu.2023.1261483. eCollection 2023.
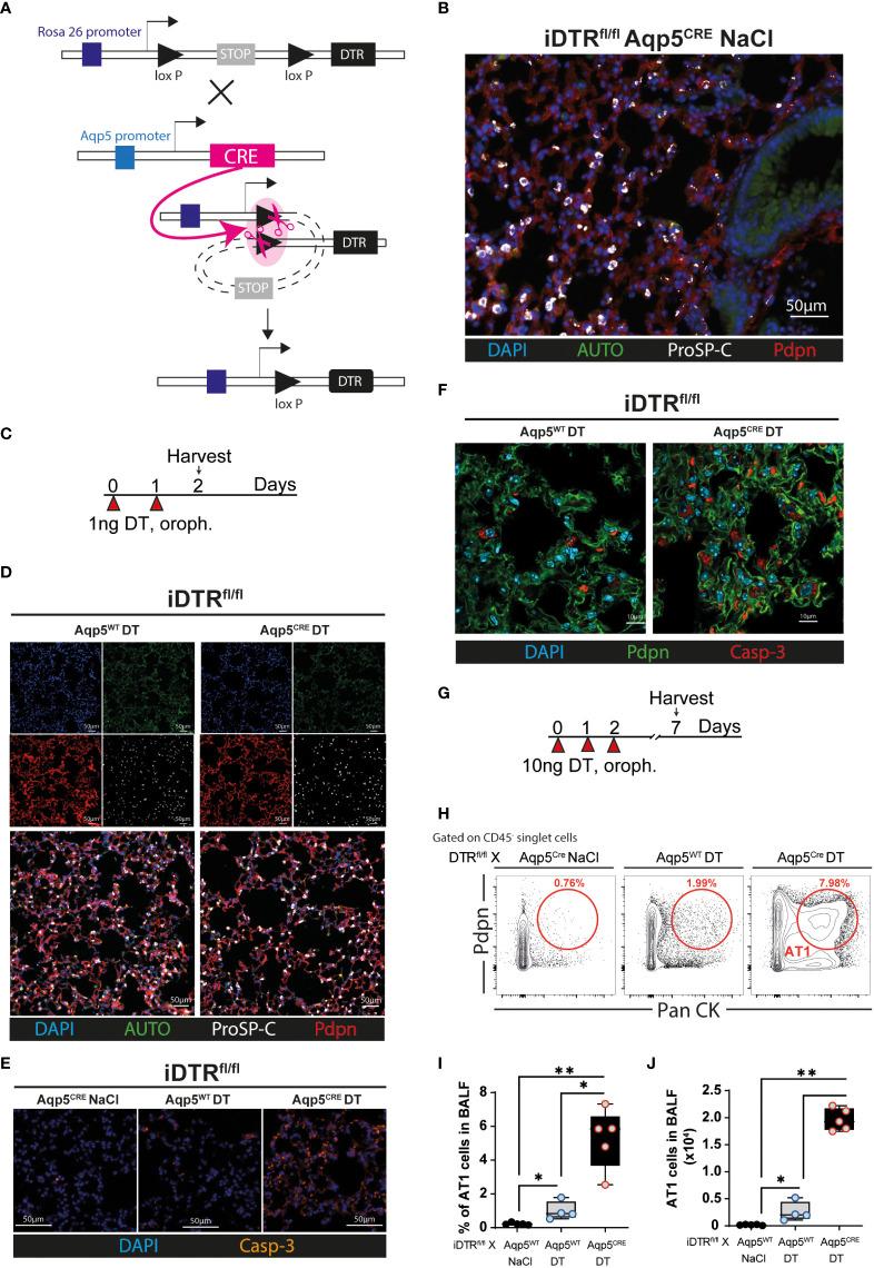
The pathogenesis of chronic lung diseases is multifaceted with a major role of recurrent micro-injuries of the epithelium. While several reports clearly indicated a prominent role for surfactant-producing alveolar epithelial type 2 (AT2) cells, the contribution of gas exchange-permissive alveolar epithelial type 1 (AT1) cells has not been addressed yet. Here, we investigated whether repeated injury of AT1 cells leads to inflammation and interstitial fibrosis.
We chose an inducible model of AT1 cell depletion following local diphtheria toxin (DT) administration using an iDTR flox/flox (idTR) X Aquaporin 5CRE (Aqp5) transgenic mouse strain.
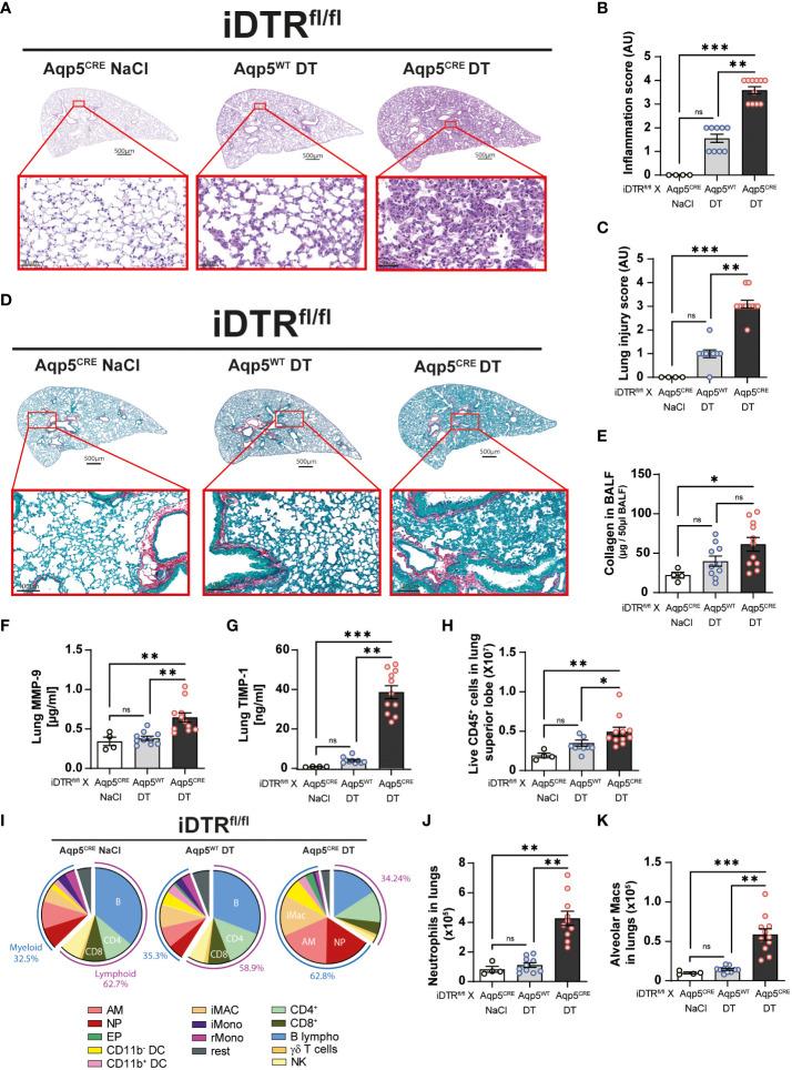
We investigated repeated doses and intervals of DT to induce cell death of AT1 cells causing inflammation and interstitial fibrosis. We found that repeated DT administrations at 1ng in iDTR X Aqp5 mice cause AT1 cell death leading to inflammation, increased tissue repair markers and interstitial pulmonary fibrosis.
Together, we demonstrate that depletion of AT1 cells using repeated injury represents a novel approach to investigate chronic lung inflammatory diseases and to identify new therapeutic targets.
慢性肺部疾病的发病机制是多方面的,上皮细胞的反复微小损伤起着主要作用。虽然有几项报告明确指出,表面活性物质产生的肺泡上皮细胞 2 型(AT2)起着突出作用,但气体交换型肺泡上皮细胞 1 型(AT1)的贡献尚未得到解决。在这里,我们研究了 AT1 细胞的反复损伤是否会导致炎症和间质纤维化。
我们选择了一种诱导型 AT1 细胞耗竭模型,方法是使用 iDTR flox/flox(idTR)X Aquaporin 5CRE(Aqp5)转基因小鼠系局部给予白喉毒素(DT)。
我们研究了重复给予 DT 的剂量和间隔时间,以诱导 AT1 细胞死亡,从而导致炎症和间质纤维化。我们发现,在 iDTR X Aqp5 小鼠中重复给予 1ng 的 DT 会导致 AT1 细胞死亡,从而引发炎症、增加组织修复标志物和间质肺纤维化。
总之,我们证明了使用反复损伤耗尽 AT1 细胞是一种研究慢性肺部炎症性疾病和确定新的治疗靶点的新方法。