Massachusetts General Hospital Cancer Center, Harvard Medical School, Boston, Massachusetts.
The Cancer Program, Broad Institute, Cambridge, Massachusetts.
Clin Cancer Res. 2024 Jan 5;30(1):198-208. doi: 10.1158/1078-0432.CCR-23-1317.
FGFR inhibitors are effective in FGFR2-altered cholangiocarcinoma, leading to approval of reversible FGFR inhibitors, pemigatinib and infigratinib, and an irreversible inhibitor, futibatinib. However, acquired resistance develops, limiting clinical benefit. Some mechanisms of resistance have been reported, including secondary FGFR2 kinase domain mutations. Here, we sought to establish the landscape of acquired resistance to FGFR inhibition and to validate findings in model systems.
We examined the spectrum of acquired resistance mechanisms detected in circulating tumor DNA or tumor tissue upon disease progression following FGFR inhibitor therapy in 82 FGFR2-altered cholangiocarcinoma patients from 12 published reports. Functional studies of candidate resistance alterations were performed.
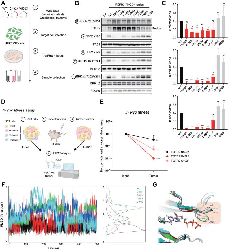
Overall, 49 of 82 patients (60%) had one or more detectable secondary FGFR2 kinase domain mutations upon acquired resistance. N550 molecular brake and V565 gatekeeper mutations were most common, representing 63% and 47% of all FGFR2 kinase domain mutations, respectively. Functional studies showed different inhibitors displayed unique activity profiles against FGFR2 mutations. Interestingly, disruption of the cysteine residue covalently bound by futibatinib (FGFR2 C492) was rare, observed in 1 of 42 patients treated with this drug. FGFR2 C492 mutations were insensitive to inhibition by futibatinib but showed reduced signaling activity, potentially explaining their low frequency.
These data support secondary FGFR2 kinase domain mutations as the primary mode of acquired resistance to FGFR inhibitors, most commonly N550 and V565 mutations. Thus, development of combination strategies and next-generation FGFR inhibitors targeting the full spectrum of FGFR2 resistance mutations will be critical.
FGFR 抑制剂在 FGFR2 改变的胆管癌中有效,导致可逆 FGFR 抑制剂 pemigatinib 和 infigratinib 以及不可逆抑制剂 futibatinib 的批准。然而,获得性耐药会发展,限制了临床获益。已经报道了一些耐药机制,包括继发性 FGFR2 激酶结构域突变。在这里,我们试图建立 FGFR 抑制获得性耐药的全景,并在模型系统中验证发现。
我们在 12 个已发表的报告中,检查了 82 名 FGFR2 改变的胆管癌患者在 FGFR 抑制剂治疗后疾病进展时循环肿瘤 DNA 或肿瘤组织中检测到的获得性耐药机制的范围。对候选耐药改变进行了功能研究。
总体而言,在 82 名患者中,有 49 名(60%)在获得性耐药时在 FGFR2 激酶结构域中检测到一个或多个可检测的继发性突变。N550 分子刹车和 V565 门控突变最为常见,分别占 FGFR2 激酶结构域突变的 63%和 47%。功能研究表明,不同的抑制剂对 FGFR2 突变表现出独特的活性谱。有趣的是,与 futibatinib 共价结合的半胱氨酸残基(FGFR2 C492)的破坏很少见,在接受该药治疗的 42 名患者中仅观察到 1 例。FGFR2 C492 突变对 futibatinib 的抑制不敏感,但显示出降低的信号转导活性,这可能解释了它们的低频率。
这些数据支持继发性 FGFR2 激酶结构域突变是 FGFR 抑制剂获得性耐药的主要模式,最常见的是 N550 和 V565 突变。因此,开发针对 FGFR2 耐药突变全景的联合策略和下一代 FGFR 抑制剂将是至关重要的。