Suppr超能文献

一种用于对抗多重耐药革兰氏阴性菌及其生物膜的光可激活且功能化有苯基硼酸的纳米组装体。

A photoactivatable and phenylboronic acid-functionalized nanoassembly for combating multidrug-resistant gram-negative bacteria and their biofilms.

作者信息

Zhou Xiaoqing, Dong Lanlan, Zhao Baohua, Hu Guangyun, Huang Can, Liu Tengfei, Lu Yifei, Zheng Mengxue, Yu Yanlan, Yang Zengjun, Cheng Shaowen, Xiong Yan, Luo Gaoxing, Qian Wei, Yin Rui

机构信息

Department of Dermatology, Southwest Hospital, Army Medical University (Third Military Medical University), No. 29 Gaotanyan Road, Shapingba District, Chongqing 400038, China.

Institute of Burn Research, State Key Laboratory of Trauma, Burn and Combined Injury, Key Laboratory of Disease Proteomics of Chongqing, Southwest Hospital, Army Medical University (Third Military Medical University), No. 29 Gaotanyan Road, Shapingba District, Chongqing 400038, China.

出版信息

Burns Trauma. 2023 Oct 16;11:tkad041. doi: 10.1093/burnst/tkad041. eCollection 2023.

Abstract

BACKGROUND

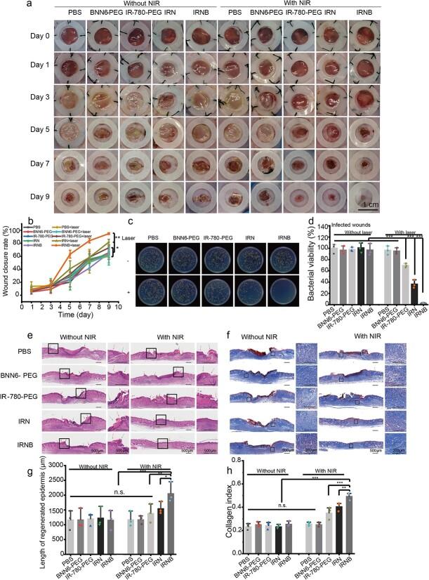
Multidrug-resistant (MDR) gram-negative bacteria-related infectious diseases have caused an increase in the public health burden and mortality. Moreover, the formation of biofilms makes these bacteria difficult to control. Therefore, developing novel interventions to combat MDR gram-negative bacteria and their biofilms-related infections are urgently needed. The purpose of this study was to develop a multifunctional nanoassembly (IRNB) based on IR-780 and N, N'-di-sec-butyl-N, N'- dinitroso-1,4-phenylenediamine (BNN6) for synergistic effect on the infected wounds and subcutaneous abscesses caused by gram-negative bacteria.

METHODS

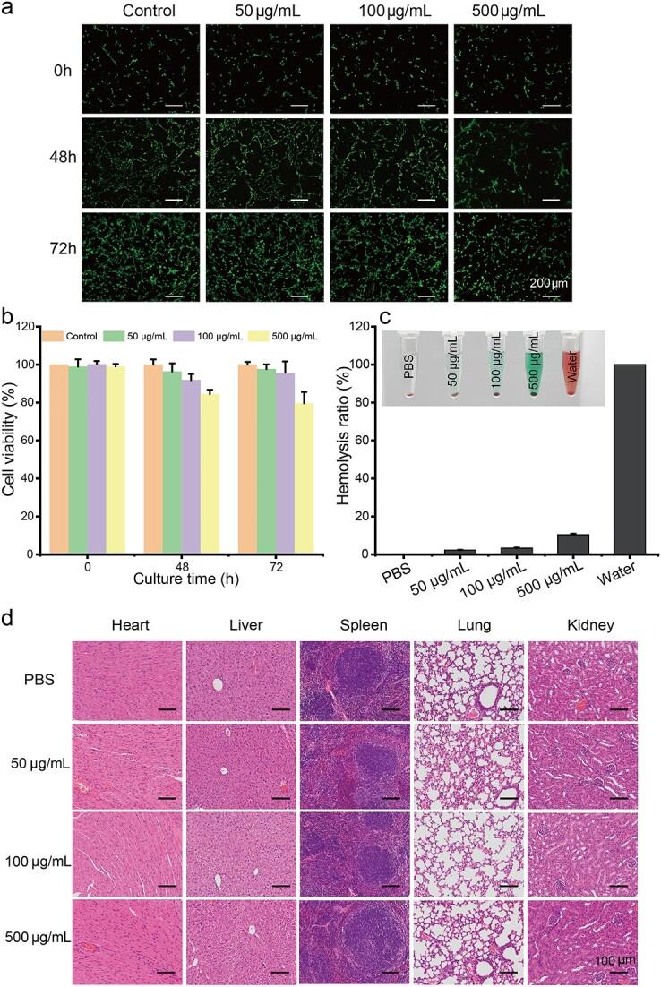
The characterization and bacteria-targeting ability of IRNB were investigated. The bactericidal efficacy of IRNB against gram-negative bacteria and their biofilms was demonstrated by crystal violet staining assay, plate counting method and live/dead staining . The antibacterial efficiency of IRNB was examined on a subcutaneous abscess and cutaneous infected wound model . A cell counting kit-8 assay, Calcein/PI cytotoxicity assay, hemolysis assay and intravenous injection assay were performed to detect the biocompatibility of IRNB and .

RESULTS

Herein, we successfully developed a multifunctional nanoassembly IRNB based on IR-780 and BNN6 for synergistic photothermal therapy (PTT), photodynamic therapy (PDT) and nitric oxide (NO) effect triggered by an 808 nm laser. This nanoassembly could accumulate specifically at the infected sites of MDR gram-negative bacteria and their biofilms via the covalent coupling effect. Upon irradiation with an 808 nm laser, IRNB was activated and produced both reactive oxygen species (ROS) and hyperthermia. The local hyperthermia could induce NO generation, which further reacted with ROS to generate ONOO, leading to the enhancement of bactericidal efficacy. Furthermore, NO and ONOO could disrupt the cell membrane, which converts bacteria to an extremely susceptible state and further enhances the photothermal effect. In this study, IRNB showed a superior photothermal-photodynamic-chemo (NO) synergistic therapeutic effect on the infected wounds and subcutaneous abscesses caused by gram-negative bacteria. This resulted in effective control of associated infections, relief of inflammation, promotion of re-epithelization and collagen deposition, and regulation of angiogenesis during wound healing. Moreover, IRNB exhibited excellent biocompatibility, both and .

CONCLUSIONS

The present research suggests that IRNB can be considered a promising alternative for treating infections caused by MDR gram-negative bacteria and their biofilms.

摘要

背景

多重耐药(MDR)革兰氏阴性菌相关的传染病已导致公共卫生负担和死亡率增加。此外,生物膜的形成使这些细菌难以控制。因此,迫切需要开发新的干预措施来对抗MDR革兰氏阴性菌及其与生物膜相关的感染。本研究的目的是开发一种基于IR-780和N,N'-二仲丁基-N,N'-二亚硝基-1,4-苯二胺(BNN6)的多功能纳米组装体(IRNB),以对革兰氏阴性菌引起的感染伤口和皮下脓肿产生协同作用。

方法

研究了IRNB的表征和细菌靶向能力。通过结晶紫染色法、平板计数法和活/死染色法证明了IRNB对革兰氏阴性菌及其生物膜的杀菌效果。在皮下脓肿和皮肤感染伤口模型上检测了IRNB的抗菌效率。进行细胞计数试剂盒-8测定、钙黄绿素/碘化丙啶细胞毒性测定、溶血测定和静脉注射测定以检测IRNB的生物相容性。

结果

在此,我们成功开发了一种基于IR-780和BNN6的多功能纳米组装体IRNB,用于由808 nm激光触发的协同光热疗法(PTT)、光动力疗法(PDT)和一氧化氮(NO)效应。这种纳米组装体可以通过共价偶联效应特异性地聚集在MDR革兰氏阴性菌及其生物膜的感染部位。在用808 nm激光照射后,IRNB被激活并产生活性氧(ROS)和热疗。局部热疗可诱导NO生成,其进一步与ROS反应生成过氧亚硝酸根(ONOO),导致杀菌效果增强。此外,NO和ONOO可破坏细胞膜,使细菌转变为极易感状态并进一步增强光热效应。在本研究中,IRNB对革兰氏阴性菌引起的感染伤口和皮下脓肿显示出优异的光热-光动力-化学(NO)协同治疗效果。这导致有效控制相关感染、减轻炎症、促进再上皮化和胶原蛋白沉积以及在伤口愈合过程中调节血管生成。此外,IRNB表现出优异的生物相容性。

结论

本研究表明,IRNB可被认为是治疗MDR革兰氏阴性菌及其生物膜引起的感染的一种有前景的替代方法。

https://cdn.ncbi.nlm.nih.gov/pmc/blobs/18dc/10578387/94583e25ae81/tkad041f1.jpg

文献检索

告别复杂PubMed语法,用中文像聊天一样搜索,搜遍4000万医学文献。AI智能推荐,让科研检索更轻松。

立即免费搜索

文件翻译

保留排版,准确专业,支持PDF/Word/PPT等文件格式,支持 12+语言互译。

免费翻译文档

深度研究

AI帮你快速写综述,25分钟生成高质量综述,智能提取关键信息,辅助科研写作。

立即免费体验