Department of Psychology, Binghamton University, Binghamton, NY, USA.
Department of Anesthesiology, Pain and Perioperative Medicine Stanford University Medical School, Stanford, CA, USA.
Commun Biol. 2023 Oct 18;6(1):1053. doi: 10.1038/s42003-023-05430-9.
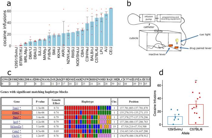
Genetic variation accounts for much of the risk for developing a substance use disorder, but the underlying genetic factors and their genetic effector mechanisms are mostly unknown. Inbred mouse strains exhibit substantial and heritable differences in the extent of voluntary cocaine self-administration. Computational genetic analysis of cocaine self-administration data obtained from twenty-one inbred strains identified Nav1, a member of the neuron navigator family that regulates dendrite formation and axonal guidance, as a candidate gene. To test this genetic hypothesis, we generated and characterized Nav1 knockout mice. Consistent with the genetic prediction, Nav1 knockout mice exhibited increased voluntary cocaine intake and had increased motivation for cocaine consumption. Immunohistochemistry, electrophysiology, and transcriptomic studies were performed as a starting point for investigating the mechanism for the Nav1 knockout effect. Nav1 knockout mice had a reduced inhibitory synapse density in their cortex, increased excitatory synaptic transmission in their cortex and hippocampus, and increased excitatory neurons in a deep cortical layer. Collectively, our results indicate that Nav1 regulates the response to cocaine, and we identified Nav1 knockout induced changes in the excitatory and inhibitory synaptic balance in the cortex and hippocampus that could contribute to this effect.
遗传变异在很大程度上决定了物质使用障碍的发生风险,但潜在的遗传因素及其遗传效应机制在很大程度上尚不清楚。近交系小鼠在自愿可卡因自我给药的程度上表现出显著的、可遗传的差异。对从 21 个近交系获得的可卡因自我给药数据进行的计算遗传分析,将 Nav1 鉴定为候选基因,Nav1 是神经元导航家族的成员,调节树突形成和轴突导向。为了验证这一遗传假设,我们生成并表征了 Nav1 敲除小鼠。与遗传预测一致,Nav1 敲除小鼠表现出增加的自愿可卡因摄入量和增加的可卡因消费动机。免疫组织化学、电生理学和转录组学研究作为研究 Nav1 敲除效应机制的起点。Nav1 敲除小鼠的皮质中抑制性突触密度降低,皮质和海马中的兴奋性突触传递增加,深层皮质层中的兴奋性神经元增加。总的来说,我们的结果表明 Nav1 调节对可卡因的反应,我们确定了 Nav1 敲除诱导的皮质和海马中兴奋性和抑制性突触平衡的变化,这可能促成了这种效应。