• 文献检索
  • 文档翻译
  • 深度研究
  • 学术资讯
  • Suppr Zotero 插件Zotero 插件
  • 邀请有礼
  • 套餐&价格
  • 历史记录
应用&插件
Suppr Zotero 插件Zotero 插件浏览器插件Mac 客户端Windows 客户端微信小程序
定价
高级版会员购买积分包购买API积分包
服务
文献检索文档翻译深度研究API 文档MCP 服务
关于我们
关于 Suppr公司介绍联系我们用户协议隐私条款
关注我们

Suppr 超能文献

核心技术专利:CN118964589B侵权必究
粤ICP备2023148730 号-1Suppr @ 2026

文献检索

告别复杂PubMed语法,用中文像聊天一样搜索,搜遍4000万医学文献。AI智能推荐,让科研检索更轻松。

立即免费搜索

文件翻译

保留排版,准确专业,支持PDF/Word/PPT等文件格式,支持 12+语言互译。

免费翻译文档

深度研究

AI帮你快速写综述,25分钟生成高质量综述,智能提取关键信息,辅助科研写作。

立即免费体验

Tomo-seq 鉴定 NINJ1 为胸主动脉夹层中抗炎策略的潜在靶点。

Tomo-seq identifies NINJ1 as a potential target for anti-inflammatory strategy in thoracic aortic dissection.

机构信息

Department of Cardiovascular Surgery, Guangzhou First People's Hospital, School of Medicine, South China University of Technology, Guangzhou, China.

State Key Laboratory of Cardiovascular Disease, Fuwai Hospital, National Centre for Cardiovascular Diseases, Chinese Academy of Medical Sciences, Peking Union Medical College, Beijing, China.

出版信息

BMC Med. 2023 Oct 20;21(1):396. doi: 10.1186/s12916-023-03077-1.

DOI:10.1186/s12916-023-03077-1
PMID:37858098
原文链接:https://pmc.ncbi.nlm.nih.gov/articles/PMC10588060/
Abstract

BACKGROUND

Thoracic aortic dissection (TAD) is a life-threatening disease caused by an intimal tear in the aorta. The histological characteristics differ significantly between the tear area (TA) and the distant area. Previous studies have emphasized that certain specific genes tend to cluster at the TA. Obtaining a thorough understanding of the precise molecular signatures near the TA will assist in discovering therapeutic strategies for TAD.

METHODS

We performed a paired comparison of the pathological patterns in the TA with that in the remote area (RA). We used Tomo-seq, genome-wide transcriptional profiling with spatial resolution, to obtain gene expression signatures spanning from the TA to the RA. Samples from multiple sporadic TAD patients and animal models were used to validate our findings.

RESULTS

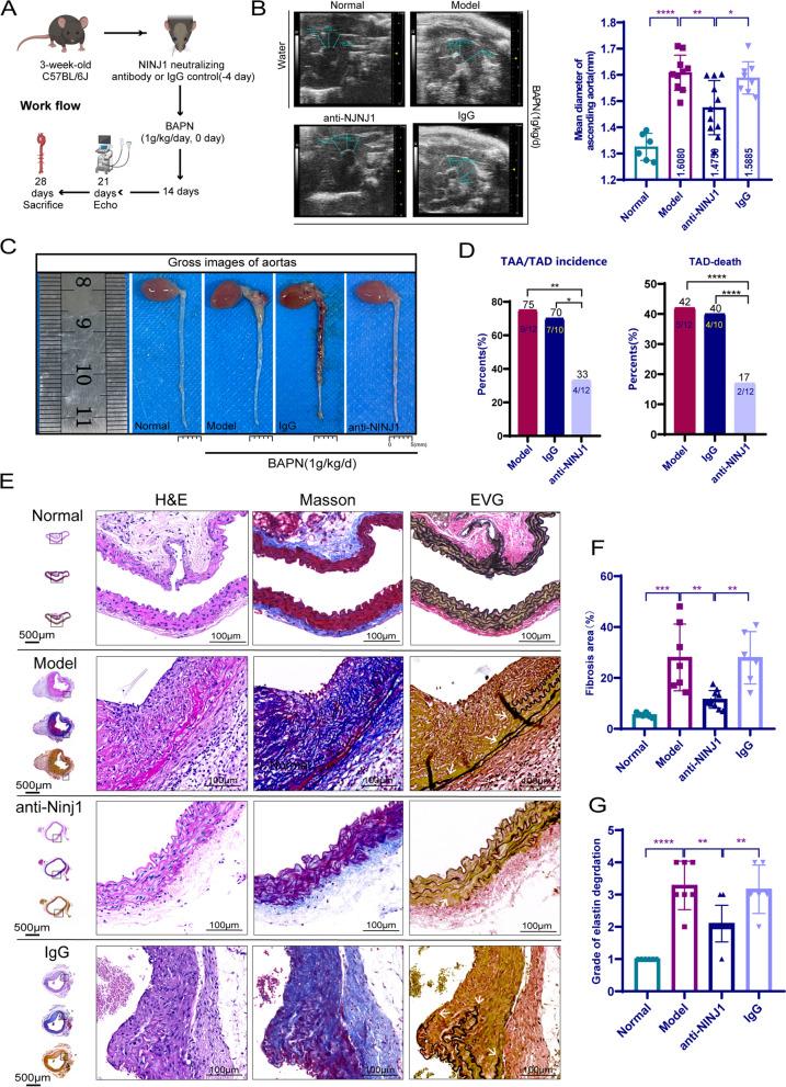
Pathological examination revealed that the TA of TAD exhibited more pronounced intimal hyperplasia, media degeneration, and inflammatory infiltration compared to the RA. The TA also had more apoptotic cells and CD31α-SMA cells. Tomo-seq revealed four distinct gene expression patterns from the TA to the RA, which were inflammation, collagen catabolism, extracellular matrix remodeling, and cell stress, respectively. The spatial distribution of genes allowed us to identify genes that were potentially relevant with TAD. NINJ1 encoded the protein-mediated cytoplasmic membrane rupture, regulated tissue remodeling, showed high expression levels in the tear area, and co-expressed within the inflammatory pattern. The use of short hairpin RNA to reduce NINJ1 expression in the beta-aminopropionitrile-induced TAD model led to a significant decrease in TAD formation. Additionally, it resulted in reduced infiltration of inflammatory cells and a decrease in the number of CD31α-SMA cells. The NINJ1-neutralizing antibody also demonstrated comparable therapeutic effects and can effectively impede the formation of TAD.

CONCLUSIONS

Our study showed that Tomo-seq had the advantage of obtaining spatial expression information of TAD across the TA and the RA. We pointed out that NINJ1 may be involved in inflammation and tissue remodeling, which played an important role in the formation of TAD. NINJ1 may serve as a potential therapeutic target for TAD.

摘要

背景

胸主动脉夹层(TAD)是一种由主动脉内膜撕裂引起的危及生命的疾病。撕裂区域(TA)和远处区域(RA)的组织学特征有显著差异。既往研究强调,某些特定基因往往在 TA 处聚集。深入了解 TA 附近的精确分子特征将有助于发现 TAD 的治疗策略。

方法

我们对 TA 与 RA 的病理模式进行配对比较。我们使用 Tomo-seq,即具有空间分辨率的全基因组转录谱分析,获取从 TA 到 RA 的基因表达特征。使用来自多个散发性 TAD 患者和动物模型的样本验证我们的发现。

结果

病理检查显示,TAD 的 TA 比 RA 有更明显的内膜增生、中膜退变和炎症浸润。TA 也有更多的凋亡细胞和 CD31α-SMA 细胞。Tomo-seq 揭示了从 TA 到 RA 的四个不同的基因表达模式,分别为炎症、胶原分解代谢、细胞外基质重塑和细胞应激。基因的空间分布使我们能够识别与 TAD 相关的潜在基因。NINJ1 编码的蛋白介导细胞质膜破裂,调节组织重塑,在撕裂区域表达水平较高,与炎症模式共同表达。在β-氨基丙腈诱导的 TAD 模型中使用短发夹 RNA 降低 NINJ1 表达导致 TAD 形成显著减少。此外,还减少了炎症细胞的浸润和 CD31α-SMA 细胞的数量。NINJ1 中和抗体也表现出相当的治疗效果,可有效阻止 TAD 的形成。

结论

我们的研究表明,Tomo-seq 具有获取 TAD 跨越 TA 和 RA 的空间表达信息的优势。我们指出,NINJ1 可能参与炎症和组织重塑,在 TAD 的形成中发挥重要作用。NINJ1 可能成为 TAD 的潜在治疗靶点。

https://cdn.ncbi.nlm.nih.gov/pmc/blobs/81f9/10588060/56f001ef2853/12916_2023_3077_Fig8_HTML.jpg
https://cdn.ncbi.nlm.nih.gov/pmc/blobs/81f9/10588060/7c17bbe91a96/12916_2023_3077_Fig1_HTML.jpg
https://cdn.ncbi.nlm.nih.gov/pmc/blobs/81f9/10588060/ef6361bd7b5e/12916_2023_3077_Fig2_HTML.jpg
https://cdn.ncbi.nlm.nih.gov/pmc/blobs/81f9/10588060/fa0ed7f8ac0f/12916_2023_3077_Fig3_HTML.jpg
https://cdn.ncbi.nlm.nih.gov/pmc/blobs/81f9/10588060/df06afcecff9/12916_2023_3077_Fig4_HTML.jpg
https://cdn.ncbi.nlm.nih.gov/pmc/blobs/81f9/10588060/7ca48433bebb/12916_2023_3077_Fig5_HTML.jpg
https://cdn.ncbi.nlm.nih.gov/pmc/blobs/81f9/10588060/a8ff03db2e30/12916_2023_3077_Fig6_HTML.jpg
https://cdn.ncbi.nlm.nih.gov/pmc/blobs/81f9/10588060/c062251987bf/12916_2023_3077_Fig7_HTML.jpg
https://cdn.ncbi.nlm.nih.gov/pmc/blobs/81f9/10588060/56f001ef2853/12916_2023_3077_Fig8_HTML.jpg
https://cdn.ncbi.nlm.nih.gov/pmc/blobs/81f9/10588060/7c17bbe91a96/12916_2023_3077_Fig1_HTML.jpg
https://cdn.ncbi.nlm.nih.gov/pmc/blobs/81f9/10588060/ef6361bd7b5e/12916_2023_3077_Fig2_HTML.jpg
https://cdn.ncbi.nlm.nih.gov/pmc/blobs/81f9/10588060/fa0ed7f8ac0f/12916_2023_3077_Fig3_HTML.jpg
https://cdn.ncbi.nlm.nih.gov/pmc/blobs/81f9/10588060/df06afcecff9/12916_2023_3077_Fig4_HTML.jpg
https://cdn.ncbi.nlm.nih.gov/pmc/blobs/81f9/10588060/7ca48433bebb/12916_2023_3077_Fig5_HTML.jpg
https://cdn.ncbi.nlm.nih.gov/pmc/blobs/81f9/10588060/a8ff03db2e30/12916_2023_3077_Fig6_HTML.jpg
https://cdn.ncbi.nlm.nih.gov/pmc/blobs/81f9/10588060/c062251987bf/12916_2023_3077_Fig7_HTML.jpg
https://cdn.ncbi.nlm.nih.gov/pmc/blobs/81f9/10588060/56f001ef2853/12916_2023_3077_Fig8_HTML.jpg

相似文献

1
Tomo-seq identifies NINJ1 as a potential target for anti-inflammatory strategy in thoracic aortic dissection.Tomo-seq 鉴定 NINJ1 为胸主动脉夹层中抗炎策略的潜在靶点。
BMC Med. 2023 Oct 20;21(1):396. doi: 10.1186/s12916-023-03077-1.
2
ACE2 deficiency inhibits thoracic aortic dissection by enhancing SIRT3 mediated inhibition of inflammation and VSCMs phenotypic switch.ACE2 缺乏通过增强 SIRT3 介导的炎症抑制和 VSCMs 表型转换来抑制胸主动脉夹层。
Mol Med. 2024 Sep 19;30(1):154. doi: 10.1186/s10020-024-00926-4.
3
Causal Role for Neutrophil Elastase in Thoracic Aortic Dissection in Mice.中性粒细胞弹性蛋白酶在小鼠胸主动脉夹层中的因果作用。
Arterioscler Thromb Vasc Biol. 2023 Oct;43(10):1900-1920. doi: 10.1161/ATVBAHA.123.319281. Epub 2023 Aug 17.
4
Low Zinc Alleviates the Progression of Thoracic Aortic Dissection by Inhibiting Inflammation.低锌通过抑制炎症缓解胸主动脉夹层的进展。
Nutrients. 2023 Mar 28;15(7):1640. doi: 10.3390/nu15071640.
5
A microRNA profile comparison between thoracic aortic dissection and normal thoracic aorta indicates the potential role of microRNAs in contributing to thoracic aortic dissection pathogenesis.一项胸主动脉夹层与正常胸主动脉之间的 microRNA 图谱比较表明,microRNAs 可能在胸主动脉夹层发病机制中发挥作用。
J Vasc Surg. 2011 May;53(5):1341-1349.e3. doi: 10.1016/j.jvs.2010.11.113. Epub 2011 Feb 18.
6
Blocking Interleukin-1 Beta Reduces the Evolution of Thoracic Aortic Dissection in a Rodent Model.阻断白细胞介素-1β可减少鼠胸主动脉夹层的进展。
Eur J Vasc Endovasc Surg. 2020 Dec;60(6):916-924. doi: 10.1016/j.ejvs.2020.08.032. Epub 2020 Sep 29.
7
Legumain Is an Endogenous Modulator of Integrin αvβ3 Triggering Vascular Degeneration, Dissection, and Rupture.组织蛋白酶 S 是整合素 αvβ3 触发血管退行性变、夹层和破裂的内源性调节剂。
Circulation. 2022 Mar;145(9):659-674. doi: 10.1161/CIRCULATIONAHA.121.056640. Epub 2022 Jan 31.
8
Costunolide mitigates inflammation and promotes extracellualr matrix integrity of thoracic aortic dissection by inhibiting NF-κB signaling.考斯妥醇内酯通过抑制 NF-κB 信号通路减轻炎症反应并促进胸主动脉夹层细胞外基质完整性。
Int Immunopharmacol. 2024 Apr 20;131:111784. doi: 10.1016/j.intimp.2024.111784. Epub 2024 Mar 16.
9
KLF15 maintains contractile phenotype of vascular smooth muscle cells and prevents thoracic aortic dissection by interacting with MRTFB.KLF15 通过与 MRTFB 相互作用维持血管平滑肌细胞的收缩表型,防止胸主动脉夹层。
J Biol Chem. 2024 May;300(5):107260. doi: 10.1016/j.jbc.2024.107260. Epub 2024 Apr 4.
10
Increased collagen deposition and elevated expression of connective tissue growth factor in human thoracic aortic dissection.人胸主动脉夹层中胶原蛋白沉积增加及结缔组织生长因子表达升高。
Circulation. 2006 Jul 4;114(1 Suppl):I200-5. doi: 10.1161/CIRCULATIONAHA.105.000240.

引用本文的文献

1
NINJ1 regulates plasma membrane fragility under mechanical strain.NINJ1在机械应变下调节质膜脆性。
Nature. 2025 Jun 9. doi: 10.1038/s41586-025-09222-5.
2
Plasma CCL3 predicts adverse heart failure outcomes in patients with arrhythmogenic cardiomyopathy.血浆CCL3可预测致心律失常性心肌病患者心力衰竭的不良结局。
BMC Med. 2025 Apr 14;23(1):213. doi: 10.1186/s12916-025-04024-y.
3
Application of Spatial Omics in the Cardiovascular System.空间组学在心血管系统中的应用。

本文引用的文献

1
Acetate controls endothelial-to-mesenchymal transition.醋酸盐控制内皮细胞向间充质转化。
Cell Metab. 2023 Jul 11;35(7):1163-1178.e10. doi: 10.1016/j.cmet.2023.05.010. Epub 2023 Jun 15.
2
Inhibiting membrane rupture with NINJ1 antibodies limits tissue injury.用 NINJ1 抗体抑制膜破裂可限制组织损伤。
Nature. 2023 Jun;618(7967):1072-1077. doi: 10.1038/s41586-023-06191-5. Epub 2023 May 17.
3
Spatial transcriptomics unveils ZBTB11 as a regulator of cardiomyocyte degeneration in arrhythmogenic cardiomyopathy.空间转录组学揭示 ZBTB11 是心律失常性心肌病中心肌细胞退化的调节因子。
Research (Wash D C). 2025 Mar 8;8:0628. doi: 10.34133/research.0628. eCollection 2025.
4
Multifaceted roles of ninjurin1 in immunity, cell death, and disease.Ninjurin1在免疫、细胞死亡及疾病中的多方面作用
Front Immunol. 2025 Jan 31;16:1519519. doi: 10.3389/fimmu.2025.1519519. eCollection 2025.
5
Targeting NINJ1-mediated cell rupture to treat inflammatory diseases.靶向NINJ1介导的细胞破裂以治疗炎症性疾病。
Mol Med. 2025 Feb 14;31(1):60. doi: 10.1186/s10020-025-01113-9.
6
NINJ1: Bridging lytic cell death and inflammation therapy.NINJ1:桥接裂解细胞死亡和炎症治疗。
Cell Death Dis. 2024 Nov 15;15(11):831. doi: 10.1038/s41419-024-07203-6.
7
Enhanced expression of miR-20a driven by nanog exacerbated the degradation of extracellular matrix in thoracic aortic dissection.由nanog驱动的miR-20a表达增强加剧了胸主动脉夹层中细胞外基质的降解。
Noncoding RNA Res. 2024 May 20;9(4):1040-1049. doi: 10.1016/j.ncrna.2024.05.006. eCollection 2024 Dec.
Cardiovasc Res. 2023 Mar 31;119(2):477-491. doi: 10.1093/cvr/cvac072.
4
Tenascin-X Mediates Flow-Induced Suppression of EndMT and Atherosclerosis.肌腱蛋白X介导血流诱导的内皮-间充质转化抑制及动脉粥样硬化抑制。
Circ Res. 2022 May 27;130(11):1647-1659. doi: 10.1161/CIRCRESAHA.121.320694. Epub 2022 Apr 21.
5
Second Heart Field-Derived Cells Contribute to Angiotensin II-Mediated Ascending Aortopathies.第二心脏场衍生细胞有助于血管紧张素 II 介导的升主动脉病变。
Circulation. 2022 Mar 29;145(13):987-1001. doi: 10.1161/CIRCULATIONAHA.121.058173. Epub 2022 Feb 10.
6
Single-cell RNA sequencing identifies an Il1rn/Trem1 macrophage subpopulation as a cellular target for mitigating the progression of thoracic aortic aneurysm and dissection.单细胞RNA测序鉴定出Il1rn/Trem1巨噬细胞亚群是减轻胸主动脉瘤和夹层进展的细胞靶点。
Cell Discov. 2022 Feb 8;8(1):11. doi: 10.1038/s41421-021-00362-2.
7
Dying cells fan the flames of inflammation.死亡细胞助长炎症之火。
Science. 2021 Nov 26;374(6571):1076-1080. doi: 10.1126/science.abi5934. Epub 2021 Nov 25.
8
BAPN-induced rodent model of aortic dissecting aneurysm and related complications.BAPN诱导的主动脉夹层动脉瘤及相关并发症的啮齿动物模型。
J Thorac Dis. 2021 Jun;13(6):3643-3651. doi: 10.21037/jtd-21-605.
9
NINJ1 mediates plasma membrane rupture during lytic cell death.NINJ1 介导线粒体膜破裂在细胞溶解死亡期间。
Nature. 2021 Mar;591(7848):131-136. doi: 10.1038/s41586-021-03218-7. Epub 2021 Jan 20.
10
AAV-mediated AP-1 decoy oligonucleotide expression inhibits aortic elastolysis in a mouse model of Marfan syndrome.腺相关病毒介导的 AP-1 寡核苷酸表达抑制马凡综合征小鼠模型中的主动脉弹性溶解。
Cardiovasc Res. 2021 Nov 1;117(12):2459-2473. doi: 10.1093/cvr/cvab012.