Suppr超能文献

比较转录组动态分析突出了鸡肌肉发育和生长的关键应答基因和优势异构体。

Comparative analyses of dynamic transcriptome profiles highlight key response genes and dominant isoforms for muscle development and growth in chicken.

机构信息

College of Animal Science and Technology, Henan Agricultural University, No. 63, Nongye Road, Zhengzhou, 450002, China.

Henan Innovative Engineering Research Center of Poultry Germplasm Resource, Zhengzhou, 450002, China.

出版信息

Genet Sel Evol. 2023 Oct 23;55(1):73. doi: 10.1186/s12711-023-00849-4.

Abstract

BACKGROUND

Modern breeding strategies have resulted in significant differences in muscle mass between indigenous chicken and specialized broiler. However, the molecular regulatory mechanisms that underlie these differences remain elusive. The aim of this study was to identify key genes and regulatory mechanisms underlying differences in breast muscle development between indigenous chicken and specialized broiler.

RESULTS

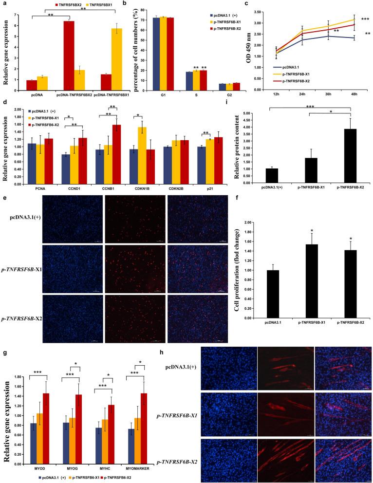
Two time-series RNA-sequencing profiles of breast muscles were generated from commercial Arbor Acres (AA) broiler (fast-growing) and Chinese indigenous Lushi blue-shelled-egg (LS) chicken (slow-growing) at embryonic days 10, 14, and 18, and post-hatching day 1 and weeks 1, 3, and 5. Principal component analysis of the transcriptome profiles showed that the top four principal components accounted for more than 80% of the total variance in each breed. The developmental axes between the AA and LS chicken overlapped at the embryonic stages but gradually separated at the adult stages. Integrative investigation of differentially-expressed transcripts contained in the top four principal components identified 44 genes that formed a molecular network associated with differences in breast muscle mass between the two breeds. In addition, alternative splicing analysis revealed that genes with multiple isoforms always had one dominant transcript that exhibited a significantly higher expression level than the others. Among the 44 genes, the TNFRSF6B gene, a mediator of signal transduction pathways and cell proliferation, harbored two alternative splicing isoforms, TNFRSF6B-X1 and TNFRSF6B-X2. TNFRSF6B-X1 was the dominant isoform in both breeds before the age of one week. A switching event of the dominant isoform occurred at one week of age, resulting in TNFRSF6B-X2 being the dominant isoform in AA broiler, whereas TNFRSF6B-X1 remained the dominant isoform in LS chicken. Gain-of-function assays demonstrated that both isoforms promoted the proliferation of chicken primary myoblasts, but only TNFRSF6B-X2 augmented the differentiation and intracellular protein content of chicken primary myoblasts.

CONCLUSIONS

For the first time, we identified several key genes and dominant isoforms that may be responsible for differences in muscle mass between slow-growing indigenous chicken and fast-growing commercial broiler. These findings provide new insights into the regulatory mechanisms underlying breast muscle development in chicken.

摘要

背景

现代育种策略导致了本地鸡和专门的肉鸡之间在肌肉质量上的显著差异。然而,这些差异的分子调控机制仍难以捉摸。本研究的目的是鉴定本地鸡和专门的肉鸡在胸肌发育差异背后的关键基因和调控机制。

结果

从商业阿伯丁安格斯(AA)肉鸡(快速生长)和中国本地芦山蓝壳蛋鸡(LS)(缓慢生长)中生成了两个胸肌的时间序列 RNA-seq 图谱,分别在胚胎第 10、14 和 18 天以及孵化后第 1 天和第 1、3 和 5 周。对转录组图谱的主成分分析表明,前四个主成分占每个品种总方差的 80%以上。AA 鸡和 LS 鸡的发育轴在胚胎阶段重叠,但在成年阶段逐渐分离。对前四个主成分中包含的差异表达转录本的综合研究确定了 44 个基因,这些基因形成了一个与两个品种之间胸肌质量差异相关的分子网络。此外,选择性剪接分析表明,具有多个同工型的基因总是有一个优势转录本,其表达水平明显高于其他转录本。在这 44 个基因中,TNFRSF6B 基因是信号转导途径和细胞增殖的介质,它含有两个选择性剪接同工型,TNFRSF6B-X1 和 TNFRSF6B-X2。TNFRSF6B-X1 是两个品种在一周龄之前的优势同工型。在一周龄时,优势同工型发生转换事件,导致 TNFRSF6B-X2 成为 AA 肉鸡的优势同工型,而 TNFRSF6B-X1 仍然是 LS 鸡的优势同工型。功能获得性测定表明,两个同工型都促进了鸡原代肌母细胞的增殖,但只有 TNFRSF6B-X2 增强了鸡原代肌母细胞的分化和细胞内蛋白质含量。

结论

我们首次鉴定了几个关键基因和优势同工型,它们可能是导致缓慢生长的本地鸡和快速生长的商业肉鸡之间肌肉质量差异的原因。这些发现为鸡胸肌发育的调控机制提供了新的见解。

https://cdn.ncbi.nlm.nih.gov/pmc/blobs/a743/10591418/ebd0d79cc102/12711_2023_849_Fig1_HTML.jpg

文献AI研究员

20分钟写一篇综述,助力文献阅读效率提升50倍。

立即体验

用中文搜PubMed

大模型驱动的PubMed中文搜索引擎

马上搜索

文档翻译

学术文献翻译模型,支持多种主流文档格式。

立即体验