Suppr超能文献

miR-29b-1-5p 调控鸡原代肌细胞的增殖和分化及其有效靶基因的分析

MiR-29b-1-5p regulates the proliferation and differentiation of chicken primary myoblasts and analysis of its effective targets.

机构信息

College of Animal Science and Technology, Henan Agricultural University, Zhengzhou 450046, China.

College of Animal Science and Technology, Henan Agricultural University, Zhengzhou 450046, China; Henan Key Laboratory for Innovation and Utilization of Chicken Germplasm Resources, Zhengzhou 450046, China.

出版信息

Poult Sci. 2022 Feb;101(2):101557. doi: 10.1016/j.psj.2021.101557. Epub 2021 Nov 2.

Abstract

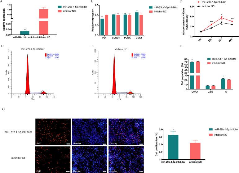
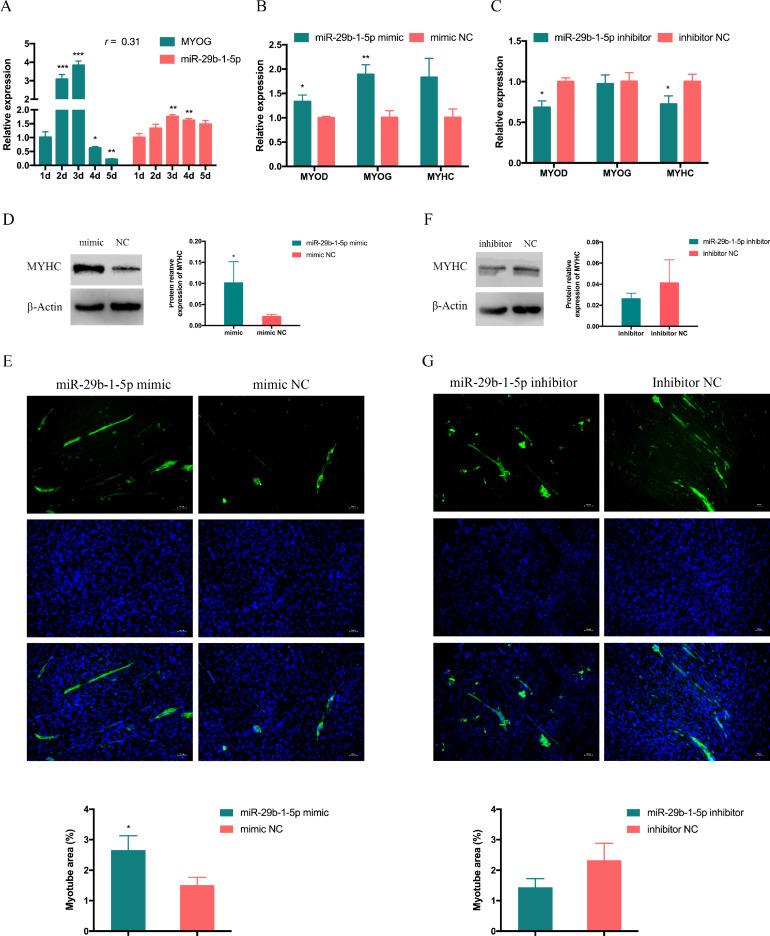
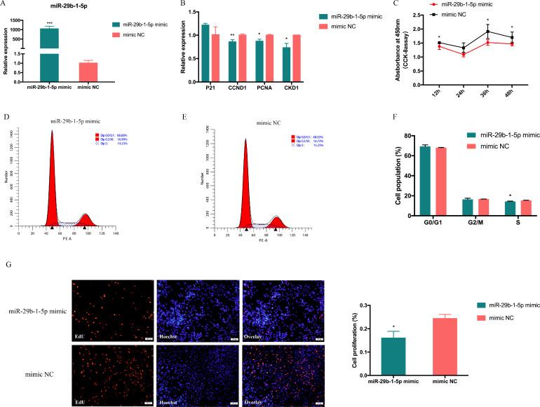
Several recent studies investigated the role of the miR-29 family in muscle development. However, only a few studies focused on chicken skeletal muscle. In the present study, cell cycle, 5-ethynyl-2'-deoxyuridine (EdU), cell counting kit-8 (CCK-8), and other assays indicated that miR-29b-1-5p can inhibit the proliferation of chicken primary myoblasts (CPMs); the western blot assay and immunofluorescence detection of MYHC demonstrated that miR-29b-1-5p can promote the differentiation of myoblasts. The functional enrichment analysis revealed that the target genes of miR-29b-1-5p may be involved in muscle tissue development, muscle organ development, and striated muscle tissue development, which are biological processes related to muscle development. The correlation analysis showed that these 6 genes, that is, ankyrin repeat domain 9 (ANKRD9), lactate dehydrogenase A (LDHA), transcription factor 12 (TCF12), FAT atypical cadherin 1 (FAT1), lin-9 homolog (LIN9), and integrin beta 3 binding protein (ITGB3BP), can be used as effective candidate target genes of miR-29b-1-5p. Moreover, miR-29b-1-5p inhibits the expression of ANKRD9 by directly binding the 3'UTR of ANKRD9. Overall, these data indicate that miR-29b-1-5p inhibits the proliferation of primary chicken myoblasts, stimulates their differentiation, and is involved in the process of muscle development and that its effective target gene is ANKRD9. This study identified the molecular mechanism of miR-29b-1-5p in chicken muscle development.

摘要

几项最近的研究调查了 miR-29 家族在肌肉发育中的作用。然而,只有少数研究集中在鸡骨骼肌上。在本研究中,细胞周期、5-乙炔基-2'-脱氧尿苷 (EdU)、细胞计数试剂盒-8 (CCK-8) 和其他测定表明 miR-29b-1-5p 可抑制鸡原代成肌细胞 (CPM) 的增殖;Western blot 分析和 MYHC 的免疫荧光检测表明 miR-29b-1-5p 可促进成肌细胞的分化。功能富集分析表明,miR-29b-1-5p 的靶基因可能参与肌肉组织发育、肌肉器官发育和横纹肌组织发育等与肌肉发育相关的生物学过程。相关性分析表明,ANKRD9、LDHA、TCF12、FAT1、LIN9 和 ITGB3BP 这 6 个基因可以作为 miR-29b-1-5p 的有效候选靶基因。此外,miR-29b-1-5p 通过直接结合 ANKRD9 的 3'UTR 抑制 ANKRD9 的表达。总之,这些数据表明 miR-29b-1-5p 抑制原代鸡成肌细胞的增殖,刺激其分化,并参与肌肉发育过程,其有效靶基因是 ANKRD9。本研究鉴定了 miR-29b-1-5p 在鸡肌肉发育中的分子机制。

https://cdn.ncbi.nlm.nih.gov/pmc/blobs/cb2c/8639469/c01122895181/gr1.jpg

文献检索

告别复杂PubMed语法,用中文像聊天一样搜索,搜遍4000万医学文献。AI智能推荐,让科研检索更轻松。

立即免费搜索

文件翻译

保留排版,准确专业,支持PDF/Word/PPT等文件格式,支持 12+语言互译。

免费翻译文档

深度研究

AI帮你快速写综述,25分钟生成高质量综述,智能提取关键信息,辅助科研写作。

立即免费体验