Department of Respiratory Medicine, Erasmus MC, University Medical Center Rotterdam, Rotterdam, Netherlands.
Department of Immunology, Erasmus MC, University Medical Center Rotterdam, Rotterdam, Netherlands.
Front Immunol. 2023 Oct 10;14:1254899. doi: 10.3389/fimmu.2023.1254899. eCollection 2023.
Many patients with SARS-CoV-2 infection develop long COVID with fatigue as one of the most disabling symptoms. We performed clinical and immune profiling of fatigued and non-fatigued long COVID patients and age- and sex-matched healthy controls (HCs).
Long COVID symptoms were assessed using patient-reported outcome measures, including the fatigue assessment scale (FAS, scores ≥22 denote fatigue), and followed up to one year after hospital discharge. We assessed inflammation-related genes in circulating monocytes, serum levels of inflammation-regulating cytokines, and leukocyte and lymphocyte subsets, including major monocyte subsets and senescent T-lymphocytes, at 3-6 months post-discharge.
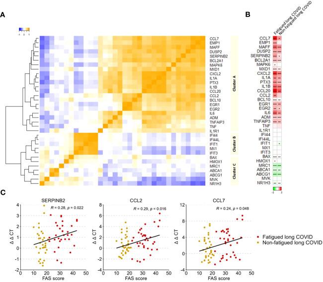
We included 37 fatigued and 36 non-fatigued long COVID patients and 42 HCs. Fatigued long COVID patients represented a more severe clinical profile than non-fatigued patients, with many concurrent symptoms (median 9 [IQR 5.0-10.0] vs 3 [1.0-5.0] symptoms, p<0.001), and signs of cognitive failure (41%) and depression (>24%). Immune abnormalities that were found in the entire group of long COVID patients were low grade inflammation (increased inflammatory gene expression in monocytes, increased serum pro-inflammatory cytokines) and signs of T-lymphocyte senescence (increased exhausted CD8 T-lymphocytes). Immune profiles did not significantly differ between fatigued and non-fatigued long COVID groups. However, the severity of fatigue (total FAS score) significantly correlated with increases of intermediate and non-classical monocytes, upregulated gene levels of CCL2, CCL7, and SERPINB2 in monocytes, increases in serum Galectin-9, and higher CD8 T-lymphocyte counts.
Long COVID with fatigue is associated with many concurrent and persistent symptoms lasting up to one year after hospitalization. Increased fatigue severity associated with stronger signs of monocyte activation in long COVID patients and potentially point in the direction of monocyte-endothelial interaction. These abnormalities were present against a background of immune abnormalities common to the entire group of long COVID patients.
许多 SARS-CoV-2 感染患者会出现长新冠,其中疲劳是最具致残性的症状之一。我们对疲劳和非疲劳的长新冠患者以及年龄和性别匹配的健康对照者(HCs)进行了临床和免疫特征分析。
使用患者报告的结局测量(包括疲劳评估量表(FAS,得分≥22 表示疲劳))评估长新冠症状,并在出院后一年进行随访。我们在出院后 3-6 个月评估了循环单核细胞中与炎症相关的基因、炎症调节细胞因子的血清水平以及白细胞和淋巴细胞亚群,包括主要单核细胞亚群和衰老 T 淋巴细胞。
我们纳入了 37 名疲劳和 36 名非疲劳的长新冠患者以及 42 名 HCs。疲劳的长新冠患者比非疲劳患者的临床特征更为严重,许多患者存在多种并存症状(中位数 9 [IQR 5.0-10.0] vs 3 [1.0-5.0]症状,p<0.001)和认知功能障碍(41%)和抑郁(>24%)的迹象。在整个长新冠患者组中发现的免疫异常为低度炎症(单核细胞中炎症基因表达增加,血清前炎症细胞因子增加)和 T 淋巴细胞衰老的迹象(耗竭的 CD8 T 淋巴细胞增加)。疲劳和非疲劳的长新冠患者组之间的免疫谱没有显著差异。然而,疲劳的严重程度(总 FAS 评分)与中间和非经典单核细胞增加、单核细胞中 CCL2、CCL7 和 SERPINB2 的基因水平上调、血清半乳糖凝集素-9 增加以及 CD8 T 淋巴细胞计数增加显著相关。
长新冠伴有疲劳与许多持续存在的症状相关,这些症状在住院后持续长达一年。长新冠患者中,疲劳严重程度与更强的单核细胞激活迹象相关,这可能指向单核细胞-内皮相互作用。这些异常出现在整个长新冠患者群体中常见的免疫异常的背景下。