Suppr超能文献

在具有突变的早发性佩吉特骨病小鼠模型中,溶骨性骨质流失和骨骼畸形可通过阿仑膦酸盐治疗。

Osteolytic Bone Loss and Skeletal Deformities in a Mouse Model for Early-Onset Paget's Disease of Bone with Mutation Are Treatable by Alendronate.

作者信息

Ling Zhu, Aini Hailati, Kajikawa Shuhei, Shirakawa Jumpei, Tsuji Kunikazu, Asou Yoshinori, Koga Hideyuki, Sekiya Ichiro, Nifuji Akira, Noda Masaki, Ezura Yoichi

机构信息

Department of Joint Surgery and Sports Medicine, Tokyo Medical and Dental University (TMDU), Tokyo 170-8455, Japan.

Department of Nano-Bioscience, Tokyo Medical and Dental University (TMDU), Tokyo 113-8510, Japan.

出版信息

Pharmaceuticals (Basel). 2023 Oct 2;16(10):1395. doi: 10.3390/ph16101395.

Abstract

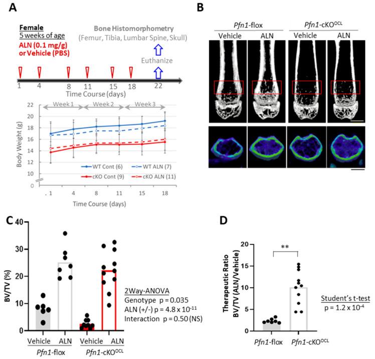
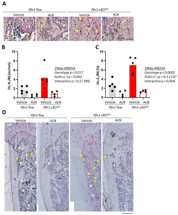
A novel osteolytic disorder due to mutation was discovered recently as early-onset Paget's disease of bone (PDB). Bone loss and pain in adult PDB patients have been treated using bisphosphonates. However, therapeutic strategies for this specific disorder have not been established. Here, we evaluated the efficiency of alendronate (ALN) on a mutant mouse line, recapitulating this disorder. Five-week-old conditional osteoclast-specific -deficient mice (-cKO) and control littermates (33 females and 22 males) were injected with ALN (0.1 mg/kg) or vehicle twice weekly until 8 weeks of age. After euthanizing, bone histomorphometric parameters and skeletal deformities were analyzed using 3D μCT images and histological sections. Three weeks of ALN administration significantly improved bone mass at the distal femur, L3 vertebra, and nose in -cKO mice. Histologically increased osteoclasts with expanded distribution in the distal femur were normalized in these mice. Geometric bone shape analysis revealed a partial recovery from the distal femur deformity. A therapeutic dose of ALN from 5 to 8 weeks of age significantly improved systemic bone loss in -cKO mice and femoral bone deformity. Our study suggests that preventive treatment of bony deformity in early-onset PDB is feasible.

摘要

一种由突变引起的新型溶骨性疾病最近被发现为早发性骨Paget病(PDB)。成年PDB患者的骨质流失和疼痛已使用双膦酸盐进行治疗。然而,针对这种特定疾病的治疗策略尚未确立。在此,我们评估了阿仑膦酸盐(ALN)对重现这种疾病的突变小鼠品系的疗效。对5周龄的条件性破骨细胞特异性 - 缺陷小鼠(-cKO)和对照同窝小鼠(33只雌性和22只雄性)每周两次注射ALN(0.1 mg/kg)或赋形剂,直至8周龄。安乐死后,使用3D μCT图像和组织学切片分析骨组织形态计量学参数和骨骼畸形。给 -cKO小鼠施用ALN三周后,显著改善了股骨远端、L3椎骨和鼻部的骨量。组织学上,这些小鼠股骨远端破骨细胞增加且分布扩大的情况恢复正常。几何骨形状分析显示股骨远端畸形部分恢复。5至8周龄时给予治疗剂量的ALN可显著改善 -cKO小鼠的全身性骨质流失和股骨畸形。我们的研究表明,早发性PDB中骨畸形的预防性治疗是可行的。

https://cdn.ncbi.nlm.nih.gov/pmc/blobs/e4a3/10610320/fc927013d6c7/pharmaceuticals-16-01395-g001.jpg

文献AI研究员

20分钟写一篇综述,助力文献阅读效率提升50倍。

立即体验

用中文搜PubMed

大模型驱动的PubMed中文搜索引擎

马上搜索

文档翻译

学术文献翻译模型,支持多种主流文档格式。

立即体验