• 文献检索
  • 文档翻译
  • 深度研究
  • 学术资讯
  • Suppr Zotero 插件Zotero 插件
  • 邀请有礼
  • 套餐&价格
  • 历史记录
应用&插件
Suppr Zotero 插件Zotero 插件浏览器插件Mac 客户端Windows 客户端微信小程序
定价
高级版会员购买积分包购买API积分包
服务
文献检索文档翻译深度研究API 文档MCP 服务
关于我们
关于 Suppr公司介绍联系我们用户协议隐私条款
关注我们

Suppr 超能文献

核心技术专利:CN118964589B侵权必究
粤ICP备2023148730 号-1Suppr @ 2026

文献检索

告别复杂PubMed语法,用中文像聊天一样搜索,搜遍4000万医学文献。AI智能推荐,让科研检索更轻松。

立即免费搜索

文件翻译

保留排版,准确专业,支持PDF/Word/PPT等文件格式,支持 12+语言互译。

免费翻译文档

深度研究

AI帮你快速写综述,25分钟生成高质量综述,智能提取关键信息,辅助科研写作。

立即免费体验

PCMT1 通过调控 PI3K/AKT/GSK-3β 通路调节前列腺癌细胞的迁移、侵袭和凋亡。

PCMT1 regulates the migration, invasion, and apoptosis of prostate cancer through modulating the PI3K/AKT/GSK-3β pathway.

机构信息

Department of Urology, Renmin Hospital of Wuhan University, Wuhan 430060, China.

Department of Urology, Jingzhou Central Hospital, Jingzhou 434020, China.

出版信息

Aging (Albany NY). 2023 Oct 27;15(20):11654-11671. doi: 10.18632/aging.205152.

DOI:10.18632/aging.205152
PMID:37899170
原文链接:https://pmc.ncbi.nlm.nih.gov/articles/PMC10637816/
Abstract

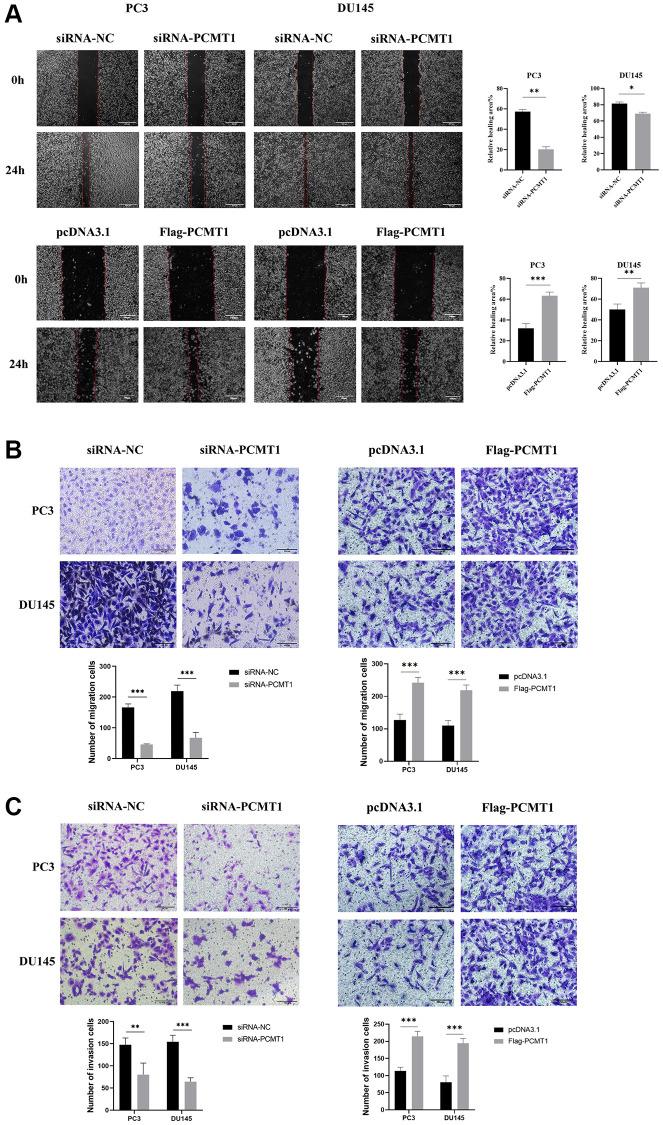
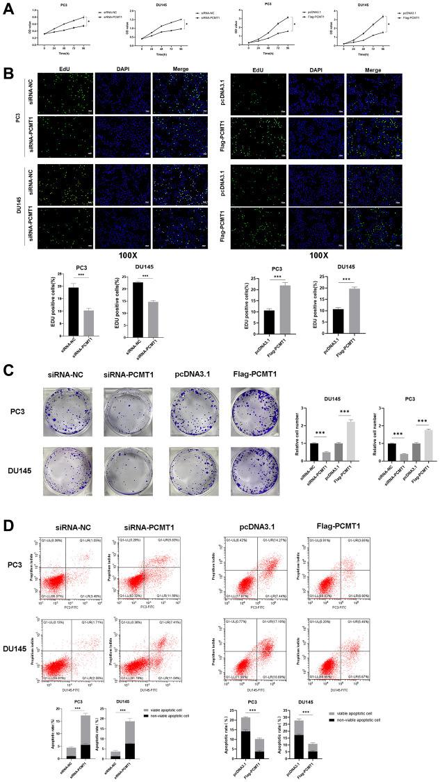
Protein L-isoaspartate (D-aspartate) O-methyltransferase (PCMT1) is a repair enzyme that catalyzes the conversion of isomerized aspartic acid (iso-Asp) residues into their normal structure, thereby restoring the configuration and function of proteins. Studies have shown that PCMT1 is overexpressed in several tumors and affects patients' prognosis. However, there are few reports on the role of PCMT1 in prostate cancer (PCa). In the present research, with the assistance of The Cancer Genome Atlas Program (TCGA) database, we found that PCMT1 was overexpressed in PCa tissues. The results of quantitative reverse transcription-polymerase chain reaction (qRT-PCR), western blot and immunohistochemistry staining also showed that PCMT1 expression was significantly increased in PCa tissues and cell lines. In PCa clinical samples, PCMT1 expression was closely related to Gleason score, clinical stage, lymph node metastasis and bone metastasis. The experiments of overexpression and knockdown of PCMT1 or showed that PCMT1 can significantly promote the proliferation, migration and invasion of PCa cells, inhibit cell apoptosis, and promote the growth of PCa. We furthermore confirmed that PCMT1 regulated the migration, invasion and apoptosis of PCa cells by modulating the phosphatidylinositol 3-kinase/AKT kinase/glycogen-synthase kinase-3β (PI3K/AKT/GSK-3β) signaling pathway. Collectively, PCMT1 plays a cancer-facilitative role in PCa by promoting the proliferation, migration and invasion of PCa cells, and inhibiting apoptosis. Therefore, PCMT1 is considered to represent a novel target for treating PCa.

摘要

蛋白质 L-异天冬氨酸(D-天冬氨酸)O-甲基转移酶(PCMT1)是一种修复酶,可催化异构天冬氨酸(iso-Asp)残基转化为正常结构,从而恢复蛋白质的构象和功能。研究表明,PCMT1 在几种肿瘤中过表达,并影响患者的预后。然而,关于 PCMT1 在前列腺癌(PCa)中的作用的报道很少。在本研究中,借助癌症基因组图谱计划(TCGA)数据库,我们发现 PCMT1 在 PCa 组织中过表达。定量逆转录-聚合酶链反应(qRT-PCR)、western blot 和免疫组织化学染色的结果也表明,PCMT1 在 PCa 组织和细胞系中的表达显著增加。在 PCa 临床样本中,PCMT1 表达与 Gleason 评分、临床分期、淋巴结转移和骨转移密切相关。过表达和敲低 PCMT1 的实验表明,PCMT1 可显著促进 PCa 细胞的增殖、迁移和侵袭,抑制细胞凋亡,并促进 PCa 的生长。我们进一步证实,PCMT1 通过调节磷酸肌醇 3-激酶/蛋白激酶 B/糖原合成酶激酶-3β(PI3K/AKT/GSK-3β)信号通路调节 PCa 细胞的迁移、侵袭和凋亡。总之,PCMT1 通过促进 PCa 细胞的增殖、迁移和侵袭,抑制凋亡,在 PCa 中发挥促进癌症的作用。因此,PCMT1 被认为是治疗 PCa 的一个新靶点。

https://cdn.ncbi.nlm.nih.gov/pmc/blobs/e559/10637816/ef9d788d1a44/aging-15-205152-g009.jpg
https://cdn.ncbi.nlm.nih.gov/pmc/blobs/e559/10637816/51582e5667c3/aging-15-205152-g001.jpg
https://cdn.ncbi.nlm.nih.gov/pmc/blobs/e559/10637816/5b737e43255d/aging-15-205152-g002.jpg
https://cdn.ncbi.nlm.nih.gov/pmc/blobs/e559/10637816/fb0c40a8cc6b/aging-15-205152-g003.jpg
https://cdn.ncbi.nlm.nih.gov/pmc/blobs/e559/10637816/dded74302fc1/aging-15-205152-g004.jpg
https://cdn.ncbi.nlm.nih.gov/pmc/blobs/e559/10637816/fda2823b1005/aging-15-205152-g005.jpg
https://cdn.ncbi.nlm.nih.gov/pmc/blobs/e559/10637816/6918c75c7a03/aging-15-205152-g006.jpg
https://cdn.ncbi.nlm.nih.gov/pmc/blobs/e559/10637816/ce5f6bf11fcb/aging-15-205152-g007.jpg
https://cdn.ncbi.nlm.nih.gov/pmc/blobs/e559/10637816/b547e1f2b554/aging-15-205152-g008.jpg
https://cdn.ncbi.nlm.nih.gov/pmc/blobs/e559/10637816/ef9d788d1a44/aging-15-205152-g009.jpg
https://cdn.ncbi.nlm.nih.gov/pmc/blobs/e559/10637816/51582e5667c3/aging-15-205152-g001.jpg
https://cdn.ncbi.nlm.nih.gov/pmc/blobs/e559/10637816/5b737e43255d/aging-15-205152-g002.jpg
https://cdn.ncbi.nlm.nih.gov/pmc/blobs/e559/10637816/fb0c40a8cc6b/aging-15-205152-g003.jpg
https://cdn.ncbi.nlm.nih.gov/pmc/blobs/e559/10637816/dded74302fc1/aging-15-205152-g004.jpg
https://cdn.ncbi.nlm.nih.gov/pmc/blobs/e559/10637816/fda2823b1005/aging-15-205152-g005.jpg
https://cdn.ncbi.nlm.nih.gov/pmc/blobs/e559/10637816/6918c75c7a03/aging-15-205152-g006.jpg
https://cdn.ncbi.nlm.nih.gov/pmc/blobs/e559/10637816/ce5f6bf11fcb/aging-15-205152-g007.jpg
https://cdn.ncbi.nlm.nih.gov/pmc/blobs/e559/10637816/b547e1f2b554/aging-15-205152-g008.jpg
https://cdn.ncbi.nlm.nih.gov/pmc/blobs/e559/10637816/ef9d788d1a44/aging-15-205152-g009.jpg

相似文献

1
PCMT1 regulates the migration, invasion, and apoptosis of prostate cancer through modulating the PI3K/AKT/GSK-3β pathway.PCMT1 通过调控 PI3K/AKT/GSK-3β 通路调节前列腺癌细胞的迁移、侵袭和凋亡。
Aging (Albany NY). 2023 Oct 27;15(20):11654-11671. doi: 10.18632/aging.205152.
2
PCMT1 is an unfavorable predictor and functions as an oncogene in bladder cancer.PCMT1 是膀胱癌的一个不利预后预测因子和癌基因。
IUBMB Life. 2018 Apr;70(4):291-299. doi: 10.1002/iub.1717. Epub 2018 Mar 8.
3
Silencing PCMT1 enhances the sensitivity of breast cancer cells to paclitaxel through the PI3K/Akt/STMN1 pathway.沉默 PCMT1 通过 PI3K/Akt/STMN1 通路增强乳腺癌细胞对紫杉醇的敏感性。
Chem Biol Drug Des. 2024 Jun;103(6):e14559. doi: 10.1111/cbdd.14559.
4
Activation of the PI3K/Akt signal transduction pathway and increased levels of insulin receptor in protein repair-deficient mice.蛋白质修复缺陷小鼠中PI3K/Akt信号转导通路的激活及胰岛素受体水平的升高。
Aging Cell. 2005 Feb;4(1):1-12. doi: 10.1111/j.1474-9728.2004.00136.x.
5
ST6Gal-I overexpression facilitates prostate cancer progression via the PI3K/Akt/GSK-3β/β-catenin signaling pathway.ST6Gal-I过表达通过PI3K/Akt/GSK-3β/β-连环蛋白信号通路促进前列腺癌进展。
Oncotarget. 2016 Oct 4;7(40):65374-65388. doi: 10.18632/oncotarget.11699.
6
Erinacine Facilitates the Opening of the Mitochondrial Permeability Transition Pore Through the Inhibition of the PI3K/ Akt/GSK-3β Signaling Pathway in Human Hepatocellular Carcinoma.灵芝酸通过抑制人肝癌细胞中PI3K/Akt/GSK-3β信号通路促进线粒体通透性转换孔的开放。
Cell Physiol Biochem. 2018;50(3):851-867. doi: 10.1159/000494472. Epub 2018 Oct 24.
7
PCMT1 is a potential target related to tumor progression and immune infiltration in liver cancer.PCMT1 是肝癌中与肿瘤进展和免疫浸润相关的潜在靶点。
Eur J Med Res. 2023 Aug 18;28(1):289. doi: 10.1186/s40001-023-01216-1.
8
GOLM1 promotes prostate cancer progression through activating PI3K-AKT-mTOR signaling.GOLM1通过激活PI3K-AKT-mTOR信号通路促进前列腺癌进展。
Prostate. 2018 Feb;78(3):166-177. doi: 10.1002/pros.23461. Epub 2017 Nov 27.
9
GPCR48/LGR4 promotes tumorigenesis of prostate cancer via PI3K/Akt signaling pathway.GPCR48/LGR4通过PI3K/Akt信号通路促进前列腺癌的肿瘤发生。
Med Oncol. 2015 Mar;32(3):49. doi: 10.1007/s12032-015-0486-1. Epub 2015 Jan 31.
10
The miR-218/GAB2 axis regulates proliferation, invasion and EMT via the PI3K/AKT/GSK-3β pathway in prostate cancer.miR-218/GAB2 轴通过 PI3K/AKT/GSK-3β 通路调控前列腺癌细胞的增殖、侵袭和 EMT。
Exp Cell Res. 2020 Sep 1;394(1):112128. doi: 10.1016/j.yexcr.2020.112128. Epub 2020 Jun 6.

引用本文的文献

1
EPHB1 Protein Promoted the Progression of Prostate Adenocarcinoma Through Phosphorylating GSK3B and Activating EPHB1-GSK3B-SMAD3 Pathway.EPHB1蛋白通过磷酸化GSK3B和激活EPHB1-GSK3B-SMAD3信号通路促进前列腺腺癌进展。
Hum Mutat. 2025 Jun 12;2025:4961883. doi: 10.1155/humu/4961883. eCollection 2025.
2
Multi-omics Analysis Sheds Light on the Extracellular Role of PCMT1.多组学分析揭示了PCMT1的细胞外作用。
J Proteome Res. 2025 Jun 6;24(6):2832-2845. doi: 10.1021/acs.jproteome.4c01111. Epub 2025 Apr 27.
3
Important Roles of PI3K/AKT Signaling Pathway and Relevant Inhibitors in Prostate Cancer Progression.

本文引用的文献

1
Degradation of histone deacetylase 6 alleviates ROS-mediated apoptosis in renal ischemia-reperfusion injury.组蛋白去乙酰化酶 6 的降解减轻了肾缺血再灌注损伤中 ROS 介导的细胞凋亡。
Biomed Pharmacother. 2023 Sep;165:115128. doi: 10.1016/j.biopha.2023.115128. Epub 2023 Jul 8.
2
mA-modified circFNDC3B inhibits colorectal cancer stemness and metastasis via RNF41-dependent ASB6 degradation.mA 修饰的 circFNDC3B 通过 RNF41 依赖性 ASB6 降解抑制结直肠癌细胞干性和转移。
Cell Death Dis. 2022 Nov 29;13(11):1008. doi: 10.1038/s41419-022-05451-y.
3
Clinical significance and oncogenic function of NR1H4 in clear cell renal cell carcinoma.
PI3K/AKT 信号通路的重要作用及其相关抑制剂在前列腺癌进展中的作用。
Cancer Med. 2024 Nov;13(21):e70354. doi: 10.1002/cam4.70354.
4
Ginsenoside Re Regulates Oxidative Stress through the PI3K/Akt/Nrf2 Signaling Pathway in Mice with Scopolamine-Induced Memory Impairments.人参皂苷Re通过PI3K/Akt/Nrf2信号通路调节东莨菪碱诱导的记忆损伤小鼠的氧化应激。
Curr Issues Mol Biol. 2024 Oct 13;46(10):11359-11374. doi: 10.3390/cimb46100677.
NR1H4 在肾透明细胞癌中的临床意义和致癌功能。
BMC Cancer. 2022 Sep 19;22(1):995. doi: 10.1186/s12885-022-10087-4.
4
Overexpression of GATA5 Inhibits Prostate Cancer Progression by Regulating PLAGL2 via the FAK/PI3K/AKT Pathway.GATA5的过表达通过FAK/PI3K/AKT途径调控PLAGL2来抑制前列腺癌进展。
Cancers (Basel). 2022 Apr 21;14(9):2074. doi: 10.3390/cancers14092074.
5
The Histone Acetyltransferase MOF Regulates SIRT1 Expression to Suppress Renal Cell Carcinoma Progression.组蛋白乙酰转移酶MOF调节SIRT1表达以抑制肾细胞癌进展。
Front Oncol. 2022 Feb 16;12:842967. doi: 10.3389/fonc.2022.842967. eCollection 2022.
6
FGF21 facilitates autophagy in prostate cancer cells by inhibiting the PI3K-Akt-mTOR signaling pathway.成纤维细胞生长因子21通过抑制PI3K-Akt-mTOR信号通路促进前列腺癌细胞的自噬。
Cell Death Dis. 2021 Mar 22;12(4):303. doi: 10.1038/s41419-021-03588-w.
7
l-Isoaspartyl Methyltransferase Deficiency in Zebrafish Leads to Impaired Calcium Signaling in the Brain.斑马鱼中L-异天冬氨酸甲基转移酶缺乏导致大脑钙信号传导受损。
Front Genet. 2021 Jan 21;11:612343. doi: 10.3389/fgene.2020.612343. eCollection 2020.
8
KDM5B Is Essential for the Hyperactivation of PI3K/AKT Signaling in Prostate Tumorigenesis.KDM5B 在前列腺肿瘤发生中对 PI3K/AKT 信号的过度激活是必不可少的。
Cancer Res. 2020 Nov 1;80(21):4633-4643. doi: 10.1158/0008-5472.CAN-20-0505. Epub 2020 Aug 31.
9
Structure of amyloid-β (20-34) with Alzheimer's-associated isomerization at Asp23 reveals a distinct protofilament interface.淀粉样蛋白-β(20-34)与阿尔茨海默病相关的异构化在天冬氨酸 23 处的结构揭示了独特的原纤维界面。
Nat Commun. 2019 Jul 26;10(1):3357. doi: 10.1038/s41467-019-11183-z.
10
The PI3K/Akt/GSK-3β/ROS/eIF2B pathway promotes breast cancer growth and metastasis via suppression of NK cell cytotoxicity and tumor cell susceptibility.PI3K/Akt/GSK-3β/ROS/eIF2B信号通路通过抑制自然杀伤细胞的细胞毒性和肿瘤细胞易感性来促进乳腺癌的生长和转移。
Cancer Biol Med. 2019 Feb;16(1):38-54. doi: 10.20892/j.issn.2095-3941.2018.0253.