Suppr超能文献

RAI2 作为一种肿瘤抑制因子,在胃癌中具有重要的功能意义。

RAI2 acts as a tumor suppressor with functional significance in gastric cancer.

机构信息

Department of Pathology, The Second Affiliated Hospital of Soochow University, Suzhou, P.R. China.

Department of Pathology, Kunshan Hospital of Traditional Chinese Medicine, Kunshan, P.R. China.

出版信息

Aging (Albany NY). 2023 Oct 25;15(21):11831-11844. doi: 10.18632/aging.205135.

Abstract

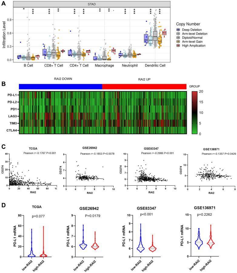
Metastasis of gastric cancer (GC) is one of the major causes of death among GC patients. GC metastasis involves numerous biological processes, yet the specific molecular biological mechanisms have not been elucidated. Here, we report a novel tumor suppressor, retinoic acid-induced 2 (RAI2), which is located in the Xp22 region of the chromosome and plays a role in inhibiting GC growth and invasion. In this study, integrated analysis of The Cancer Genome Atlas (TCGA), Gene Expression Omnibus (GEO) datasets and immunohistochemistry staining data suggested that RAI2 expression in GC samples was low. Moreover, the immune infiltration analysis indicated that low expression of RAI2 in GC was associated with a higher intensity of tumor-infiltrating lymphocytes (TILs) and an abundance of Programmed death ligand 1 (PD-L1) expression. Gene set enrichment analysis (GSEA) analysis further revealed that RAI2 regulated some pathways including the GAP junction, focal adhesion and ECM receptor interaction pathway, immune regulation, PI3K-Akt signaling, MAPK signaling, cell cycle, and DNA replication. Furthermore, the knockdown of RAI2 promoted GC cell proliferation, migration, and invasion . Taken together, these results suggest that the tumor suppressor RAI2 could be a potential target for the development of anti-cancer strategies in GC.

摘要

胃癌(GC)转移是 GC 患者死亡的主要原因之一。GC 转移涉及许多生物学过程,但具体的分子生物学机制尚未阐明。在这里,我们报告了一种新型肿瘤抑制因子,视黄酸诱导基因 2(RAI2),它位于染色体的 Xp22 区域,在抑制 GC 生长和侵袭中发挥作用。在本研究中,对癌症基因组图谱(TCGA)、基因表达综合数据库(GEO)数据集和免疫组织化学染色数据的综合分析表明,GC 样本中 RAI2 的表达较低。此外,免疫浸润分析表明,GC 中 RAI2 的低表达与肿瘤浸润淋巴细胞(TILs)的强度更高和程序性死亡配体 1(PD-L1)表达更丰富有关。基因集富集分析(GSEA)分析进一步表明,RAI2 调节了一些通路,包括 GAP 连接、焦点黏附和 ECM 受体相互作用通路、免疫调节、PI3K-Akt 信号通路、MAPK 信号通路、细胞周期和 DNA 复制。此外,RAI2 的敲低促进了 GC 细胞的增殖、迁移和侵袭。总之,这些结果表明肿瘤抑制因子 RAI2 可能成为 GC 抗癌策略开发的潜在靶点。

https://cdn.ncbi.nlm.nih.gov/pmc/blobs/f3b4/10683588/6d463a075213/aging-15-205135-g001.jpg

文献检索

告别复杂PubMed语法,用中文像聊天一样搜索,搜遍4000万医学文献。AI智能推荐,让科研检索更轻松。

立即免费搜索

文件翻译

保留排版,准确专业,支持PDF/Word/PPT等文件格式,支持 12+语言互译。

免费翻译文档

深度研究

AI帮你快速写综述,25分钟生成高质量综述,智能提取关键信息,辅助科研写作。

立即免费体验