Department of Medical Oncology, Dana-Farber Cancer Institute, Harvard Medical School, Boston, MA.
Université Paris Cité, Institut Cochin, CNRS UMR8104, INSERM U1016, Équipe labellisée Ligue contre le cancer, Paris, France.
Blood Adv. 2023 Dec 26;7(24):7585-7596. doi: 10.1182/bloodadvances.2022009444.
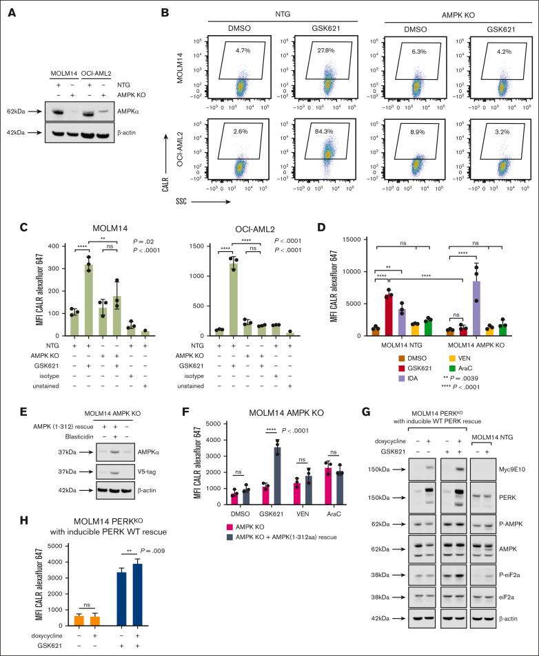
Survival of patients with acute myeloid leukemia (AML) can be improved by allogeneic hematopoietic stem cell transplantation (allo-HSCT) because of the antileukemic activity of T and natural killer cells from the donor. However, the use of allo-HSCT is limited by donor availability, recipient age, and potential severe side effects. Similarly, the efficacy of immunotherapies directing autologous T cells against tumor cells, including T-cell recruiting antibodies, chimeric antigen receptor T-cell therapy, and immune checkpoint inhibitors are limited in AML because of multiple mechanisms of leukemia immune escape. This has prompted a search for novel immunostimulatory approaches. Here, we show that activation of adenosine 5'-monophosphate-activated protein kinase (AMPK), a master regulator of cellular energy balance, by the small molecule GSK621 induces calreticulin (CALR) membrane exposure in murine and human AML cells. When CALR is exposed on the cell surface, it serves as a damage-associated molecular pattern that stimulates immune responses. We found that GSK621-treated murine leukemia cells promote the activation and maturation of bone marrow-derived dendritic cells. Moreover, vaccination with GSK621-treated leukemia cells had a protective effect in syngeneic immunocompetent recipients bearing transplanted AMLs. This effect was lost in recipients depleted of CD4/CD8 T cells. Together, these results demonstrate that AMPK activation by GSK621 elicits traits of immunogenic cell death and promotes a robust immune response against leukemia. Pharmacologic AMPK activation thus represents a new potential target for improving the activity of immunotherapy in AML.
由于供体来源的 T 细胞和自然杀伤细胞具有抗白血病活性,异基因造血干细胞移植(allo-HSCT)可改善急性髓系白血病(AML)患者的生存。然而,allo-HSCT 的应用受到供体可用性、受者年龄和潜在严重副作用的限制。同样,针对肿瘤细胞的自体 T 细胞的免疫疗法,包括 T 细胞募集抗体、嵌合抗原受体 T 细胞疗法和免疫检查点抑制剂,在 AML 中的疗效有限,因为白血病存在多种免疫逃逸机制。这促使人们寻求新的免疫刺激方法。在这里,我们表明,小分子 GSK621 激活 5'-单磷酸腺苷激活的蛋白激酶(AMPK),即细胞能量平衡的主要调节剂,可诱导鼠和人 AML 细胞中钙网蛋白(CALR)的膜暴露。当 CALR 暴露在细胞表面时,它作为一种损伤相关分子模式刺激免疫反应。我们发现,GSK621 处理的鼠白血病细胞可促进骨髓来源的树突状细胞的激活和成熟。此外,用 GSK621 处理的白血病细胞进行疫苗接种可在患有移植 AML 的同基因免疫功能正常的受者中产生保护作用。在耗尽 CD4/CD8 T 细胞的受者中,这种作用丧失。总之,这些结果表明,GSK621 通过激活 AMPK 引发免疫原性细胞死亡的特征,并促进针对白血病的强大免疫反应。因此,药理 AMPK 激活代表了提高 AML 免疫治疗活性的新的潜在靶点。