Suppr超能文献

衰老细胞中 PDK4 依赖性的过度分解代谢和乳酸生成促进了癌症的恶性程度。

PDK4-dependent hypercatabolism and lactate production of senescent cells promotes cancer malignancy.

机构信息

Key Laboratory of Tissue Microenvironment and Tumour, Shanghai Institute of Nutrition and Health, University of Chinese Academy of Sciences, Chinese Academy of Sciences, Shanghai, China.

Department of Pharmacology, Institute of Aging Medicine, Binzhou Medical University, Yantai, China.

出版信息

Nat Metab. 2023 Nov;5(11):1887-1910. doi: 10.1038/s42255-023-00912-w. Epub 2023 Oct 30.

Abstract

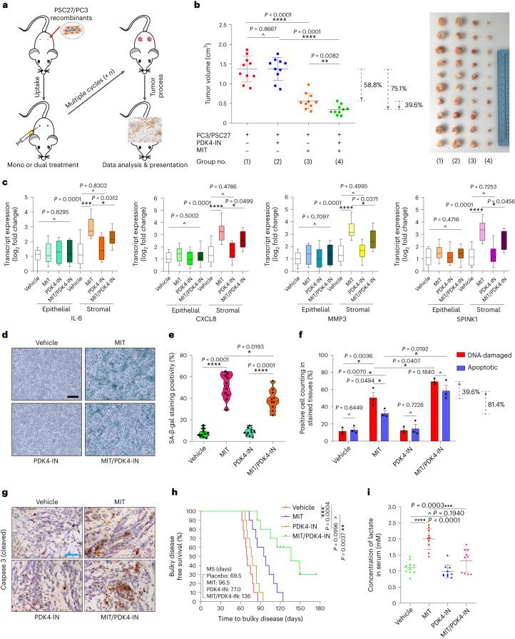
Senescent cells remain metabolically active, but their metabolic landscape and resulting implications remain underexplored. Here, we report upregulation of pyruvate dehydrogenase kinase 4 (PDK4) upon senescence, particularly in some stromal cell lines. Senescent cells display a PDK4-dependent increase in aerobic glycolysis and enhanced lactate production but maintain mitochondrial respiration and redox activity, thus adopting a special form of metabolic reprogramming. Medium from PDK4 stromal cells promotes the malignancy of recipient cancer cells in vitro, whereas inhibition of PDK4 causes tumor regression in vivo. We find that lactate promotes reactive oxygen species production via NOX1 to drive the senescence-associated secretory phenotype, whereas PDK4 suppression reduces DNA damage severity and restrains the senescence-associated secretory phenotype. In preclinical trials, PDK4 inhibition alleviates physical dysfunction and prevents age-associated frailty. Together, our study confirms the hypercatabolic nature of senescent cells and reveals a metabolic link between cellular senescence, lactate production, and possibly, age-related pathologies, including but not limited to cancer.

摘要

衰老细胞仍然具有代谢活性,但它们的代谢特征及其产生的影响仍未得到充分研究。在这里,我们报告了衰老时丙酮酸脱氢酶激酶 4(PDK4)的上调,特别是在一些基质细胞系中。衰老细胞表现出 PDK4 依赖性的有氧糖酵解增加和乳酸生成增加,但维持线粒体呼吸和氧化还原活性,从而采用特殊形式的代谢重编程。PDK4 基质细胞的培养基在体外促进了受者癌细胞的恶性转化,而 PDK4 的抑制则导致体内肿瘤的消退。我们发现乳酸通过 NOX1 促进活性氧的产生,从而驱动衰老相关分泌表型,而 PDK4 的抑制则降低了 DNA 损伤的严重程度,并抑制了衰老相关分泌表型。在临床前试验中,PDK4 抑制可缓解身体功能障碍并预防与年龄相关的虚弱。总之,我们的研究证实了衰老细胞的代谢过度活跃,并揭示了细胞衰老、乳酸生成之间的代谢联系,以及可能与年龄相关的病理学之间的联系,包括但不限于癌症。

https://cdn.ncbi.nlm.nih.gov/pmc/blobs/8c12/10663165/81d45c6f28f4/42255_2023_912_Fig1_HTML.jpg

文献AI研究员

20分钟写一篇综述,助力文献阅读效率提升50倍。

立即体验

用中文搜PubMed

大模型驱动的PubMed中文搜索引擎

马上搜索

文档翻译

学术文献翻译模型,支持多种主流文档格式。

立即体验