• 文献检索
  • 文档翻译
  • 深度研究
  • 学术资讯
  • Suppr Zotero 插件Zotero 插件
  • 邀请有礼
  • 套餐&价格
  • 历史记录
应用&插件
Suppr Zotero 插件Zotero 插件浏览器插件Mac 客户端Windows 客户端微信小程序
定价
高级版会员购买积分包购买API积分包
服务
文献检索文档翻译深度研究API 文档MCP 服务
关于我们
关于 Suppr公司介绍联系我们用户协议隐私条款
关注我们

Suppr 超能文献

核心技术专利:CN118964589B侵权必究
粤ICP备2023148730 号-1Suppr @ 2026

文献检索

告别复杂PubMed语法,用中文像聊天一样搜索,搜遍4000万医学文献。AI智能推荐,让科研检索更轻松。

立即免费搜索

文件翻译

保留排版,准确专业,支持PDF/Word/PPT等文件格式,支持 12+语言互译。

免费翻译文档

深度研究

AI帮你快速写综述,25分钟生成高质量综述,智能提取关键信息,辅助科研写作。

立即免费体验

白细胞介素 8 是肝内胆管癌中一种新型的促转移趋化因子,它在 CD97 激活后诱导 CXCR2-PI3K/AKT 信号通路。

IL-8 is a novel prometastatic chemokine in intrahepatic cholangiocarcinoma that induces CXCR2-PI3K/AKT signaling upon CD97 activation.

机构信息

Department of Hepatobiliary Surgery and Fujian Institute of Hepatobiliary Surgery, Fujian Medical University Union Hospital, Fujian Medical University Cancer Center, 29 Xinquan Road, Fuzhou, 350001, China.

Key Laboratory of Ministry of Education for Gastrointestinal Cancer, Fujian Medical University, 1 Xueyuan Road, Minhou, Fuzhou, 350108, China.

出版信息

Sci Rep. 2023 Oct 31;13(1):18711. doi: 10.1038/s41598-023-45496-3.

DOI:10.1038/s41598-023-45496-3
PMID:37907543
原文链接:https://pmc.ncbi.nlm.nih.gov/articles/PMC10618468/
Abstract

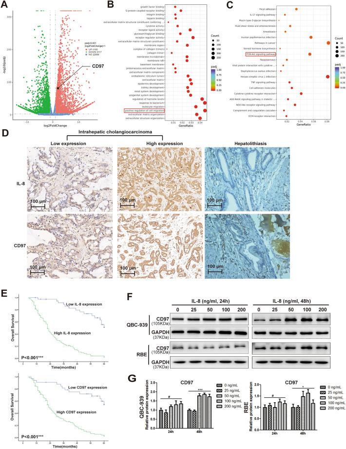
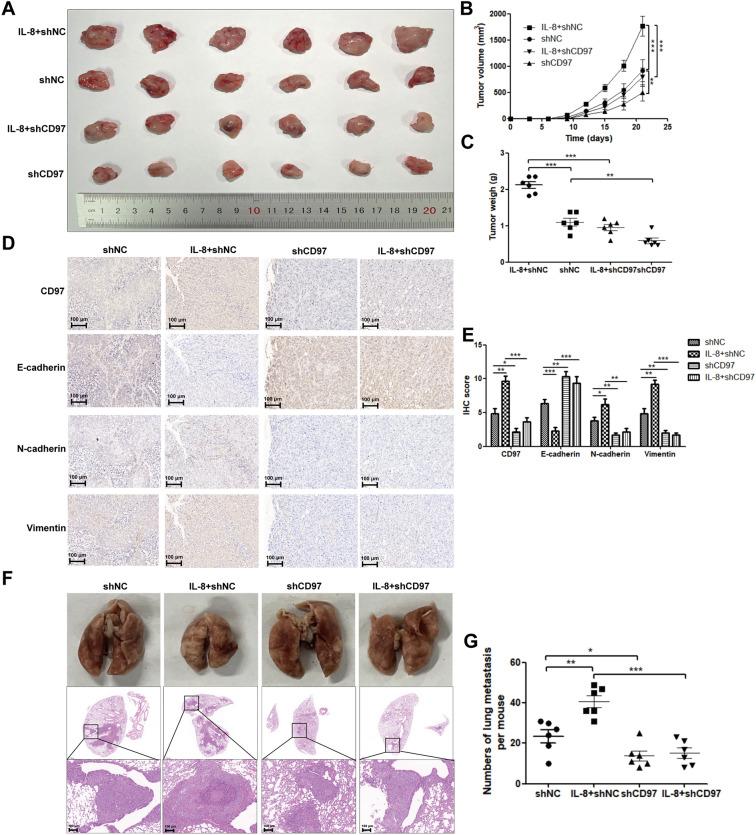
Intrahepatic cholangiocarcinoma (ICC) is a rare but highly aggressive malignant tumor arising within the liver, with a 5-year survival rate of only 20-40% after surgery. The role of interleukin-8 (IL-8) in ICC progression remains elusive. A transcriptomic approach based on IL-8 stimulation first revealed significant upregulation of the prometastatic gene CD97 and key epithelial-mesenchymal transition (EMT) factors E-cadherin and vimentin. Immunohistochemistry of 125 ICC tissues confirmed the positive correlation between IL-8 and CD97. Multivariable Cox regression indicated that they are both independent predictors of ICC prognosis. Mechanistically, IL-8 treatment induced CD97 expression at 50 and 100 ng/ml in QBC-939 and QBE cells, respectively. Moreover, the induction of cell migration and invasion upon IL-8 treatment was attenuated by CD97 RNA interference, and the expression of EMT-associated genes was dramatically inhibited. To determine whether CXCR1 or CXCR2 are downstream effectors of IL-8, siCXCR2 was applied and shown to significantly attenuate the oncogenic effects of IL-8 by inhibiting the phosphorylation of PI3K/AKT. Finally, the induction of CD97 expression by the PI3K pathway was verified by treatment with the inhibitor LY294002. In vivo, the significant tumor growth and lung metastasis effects induced by intraperitoneal injection of IL-8 were greatly inhibited by silencing CD97 in nude mice. Collectively, the study presents a novel mechanism of the IL-8-CXCR2-PI3K/AKT axis in regulating CD97 expression, which leads to ICC metastasis mainly through EMT. The study may provide alternatives for targeting the tumor microenvironment in metastatic ICC.

摘要

肝内胆管癌(ICC)是一种罕见但高度侵袭性的恶性肿瘤,发生于肝脏内,手术后 5 年生存率仅为 20-40%。白细胞介素-8(IL-8)在 ICC 进展中的作用仍不清楚。基于 IL-8 刺激的转录组学方法首先揭示了促转移基因 CD97 以及关键上皮-间充质转化(EMT)因子 E-钙粘蛋白和波形蛋白的显著上调。125 例 ICC 组织的免疫组化证实了 IL-8 与 CD97 之间的正相关。多变量 Cox 回归表明,它们都是 ICC 预后的独立预测因子。在机制上,IL-8 处理分别在 QBC-939 和 QBE 细胞中以 50 和 100ng/ml 的浓度诱导 CD97 的表达。此外,IL-8 处理诱导的细胞迁移和侵袭通过 CD97 RNA 干扰减弱,并且 EMT 相关基因的表达被显著抑制。为了确定 CXCR1 或 CXCR2 是否是 IL-8 的下游效应物,应用 siCXCR2 并通过抑制 PI3K/AKT 的磷酸化来显著减弱 IL-8 的致癌作用。最后,通过用抑制剂 LY294002 处理来验证 PI3K 通路对 CD97 表达的诱导。在体内,通过沉默裸鼠中的 CD97 极大地抑制了腹腔内注射 IL-8 引起的显著肿瘤生长和肺转移作用。总之,该研究提出了 IL-8-CXCR2-PI3K/AKT 轴调节 CD97 表达的新机制,该机制主要通过 EMT 导致 ICC 转移。该研究可能为靶向转移性 ICC 的肿瘤微环境提供了替代方案。

https://cdn.ncbi.nlm.nih.gov/pmc/blobs/dd2d/10618468/9bd9e6e7b1ab/41598_2023_45496_Fig6_HTML.jpg
https://cdn.ncbi.nlm.nih.gov/pmc/blobs/dd2d/10618468/2b8ee8098a0b/41598_2023_45496_Fig1_HTML.jpg
https://cdn.ncbi.nlm.nih.gov/pmc/blobs/dd2d/10618468/63007f4ed3e4/41598_2023_45496_Fig2_HTML.jpg
https://cdn.ncbi.nlm.nih.gov/pmc/blobs/dd2d/10618468/a0113cd9ff3d/41598_2023_45496_Fig3_HTML.jpg
https://cdn.ncbi.nlm.nih.gov/pmc/blobs/dd2d/10618468/95f4428d87c0/41598_2023_45496_Fig4_HTML.jpg
https://cdn.ncbi.nlm.nih.gov/pmc/blobs/dd2d/10618468/4eb041b2417b/41598_2023_45496_Fig5_HTML.jpg
https://cdn.ncbi.nlm.nih.gov/pmc/blobs/dd2d/10618468/9bd9e6e7b1ab/41598_2023_45496_Fig6_HTML.jpg
https://cdn.ncbi.nlm.nih.gov/pmc/blobs/dd2d/10618468/2b8ee8098a0b/41598_2023_45496_Fig1_HTML.jpg
https://cdn.ncbi.nlm.nih.gov/pmc/blobs/dd2d/10618468/63007f4ed3e4/41598_2023_45496_Fig2_HTML.jpg
https://cdn.ncbi.nlm.nih.gov/pmc/blobs/dd2d/10618468/a0113cd9ff3d/41598_2023_45496_Fig3_HTML.jpg
https://cdn.ncbi.nlm.nih.gov/pmc/blobs/dd2d/10618468/95f4428d87c0/41598_2023_45496_Fig4_HTML.jpg
https://cdn.ncbi.nlm.nih.gov/pmc/blobs/dd2d/10618468/4eb041b2417b/41598_2023_45496_Fig5_HTML.jpg
https://cdn.ncbi.nlm.nih.gov/pmc/blobs/dd2d/10618468/9bd9e6e7b1ab/41598_2023_45496_Fig6_HTML.jpg

相似文献

1
IL-8 is a novel prometastatic chemokine in intrahepatic cholangiocarcinoma that induces CXCR2-PI3K/AKT signaling upon CD97 activation.白细胞介素 8 是肝内胆管癌中一种新型的促转移趋化因子,它在 CD97 激活后诱导 CXCR2-PI3K/AKT 信号通路。
Sci Rep. 2023 Oct 31;13(1):18711. doi: 10.1038/s41598-023-45496-3.
2
Brusatol suppresses the growth of intrahepatic cholangiocarcinoma by PI3K/Akt pathway.布瑞沙托醇通过 PI3K/Akt 通路抑制肝内胆管癌的生长。
Phytomedicine. 2022 Sep;104:154323. doi: 10.1016/j.phymed.2022.154323. Epub 2022 Jul 6.
3
Protein tyrosine phosphatase PTP4A1 promotes proliferation and epithelial-mesenchymal transition in intrahepatic cholangiocarcinoma via the PI3K/AKT pathway.蛋白酪氨酸磷酸酶PTP4A1通过PI3K/AKT途径促进肝内胆管癌的增殖和上皮-间质转化。
Oncotarget. 2016 Nov 15;7(46):75210-75220. doi: 10.18632/oncotarget.12116.
4
Anlotinib suppresses tumor progression via blocking the VEGFR2/PI3K/AKT cascade in intrahepatic cholangiocarcinoma.安罗替尼通过阻断肝内胆管癌中的 VEGFR2/PI3K/AKT 级联反应抑制肿瘤进展。
Cell Death Dis. 2020 Jul 24;11(7):573. doi: 10.1038/s41419-020-02749-7.
5
Enhanced expression of suppresser of cytokine signaling 3 inhibits the IL-6-induced epithelial-to-mesenchymal transition and cholangiocarcinoma cell metastasis.细胞因子信号转导抑制因子3的表达增强可抑制白细胞介素-6诱导的上皮-间质转化及胆管癌细胞转移。
Med Oncol. 2015 Apr;32(4):105. doi: 10.1007/s12032-015-0553-7. Epub 2015 Mar 6.
6
M2-polarized tumor-associated macrophages promote epithelial-mesenchymal transition via activation of the AKT3/PRAS40 signaling pathway in intrahepatic cholangiocarcinoma.M2 极化的肿瘤相关巨噬细胞通过激活 AKT3/PRAS40 信号通路促进肝内胆管癌中的上皮-间充质转化。
J Cell Biochem. 2020 Apr;121(4):2828-2838. doi: 10.1002/jcb.29514. Epub 2019 Nov 6.
7
COUP-TFII promotes metastasis and epithelial-to-mesenchymal transition through upregulating Snail in human intrahepatic cholangiocarcinoma.COUP-TFII 通过上调 Snail 促进人肝内胆管癌的转移和上皮间质转化。
Acta Biochim Biophys Sin (Shanghai). 2020 Dec 11;52(11):1247-1256. doi: 10.1093/abbs/gmaa117.
8
Knockdown of tripartite motif 59 (TRIM59) inhibits proliferation in cholangiocarcinoma via the PI3K/AKT/mTOR signalling pathway.三结构域蛋白 59(TRIM59)的敲低通过 PI3K/AKT/mTOR 信号通路抑制胆管癌细胞的增殖。
Gene. 2019 May 25;698:50-60. doi: 10.1016/j.gene.2019.02.044. Epub 2019 Feb 27.
9
FXR Acts as a Metastasis Suppressor in Intrahepatic Cholangiocarcinoma by Inhibiting IL-6-Induced Epithelial-Mesenchymal Transition.法尼醇X受体通过抑制白细胞介素-6诱导的上皮-间质转化,在肝内胆管癌中发挥转移抑制作用。
Cell Physiol Biochem. 2018;48(1):158-172. doi: 10.1159/000491715. Epub 2018 Jul 12.
10
Antitumor activity of celastrol by inhibition of proliferation, invasion, and migration in cholangiocarcinoma via PTEN/PI3K/Akt pathway.通过抑制 PTEN/PI3K/Akt 通路,雷公藤红素抑制胆管癌细胞增殖、侵袭和迁移从而发挥抗肿瘤活性。
Cancer Med. 2020 Jan;9(2):783-796. doi: 10.1002/cam4.2719. Epub 2019 Nov 26.

引用本文的文献

1
Role of interleukins in the pathogenesis of cholangiocarcinoma: A literature review.白细胞介素在胆管癌发病机制中的作用:文献综述。
World J Gastrointest Oncol. 2025 Jul 15;17(7):107341. doi: 10.4251/wjgo.v17.i7.107341.
2
Polydatin-curcumin formulation alleviates CTD-ILD-like lung injury in mice via GABBR/PI3K/AKT/TGF-β pathway.虎杖苷-姜黄素制剂通过GABBR/PI3K/AKT/TGF-β途径减轻小鼠CTD-ILD样肺损伤。
Front Pharmacol. 2025 Jun 5;16:1573525. doi: 10.3389/fphar.2025.1573525. eCollection 2025.
3
IL-8-NF-κB-ALDH1A1 loop promotes the progression of intrahepatic cholangiocarcinoma.

本文引用的文献

1
KEGG for taxonomy-based analysis of pathways and genomes.KEGG 用于基于分类的途径和基因组分析。
Nucleic Acids Res. 2023 Jan 6;51(D1):D587-D592. doi: 10.1093/nar/gkac963.
2
Genetic Variant of CXCR1 (rs2234671) Associates with Clinical Outcome in Perihilar Cholangiocarcinoma.CXCR1基因变体(rs2234671)与肝门部胆管癌的临床结局相关。
Liver Cancer. 2022 Jan 25;11(2):162-173. doi: 10.1159/000521613. eCollection 2022 Apr.
3
CXCR2 signaling might have a tumor-suppressive role in patients with cholangiocarcinoma.CXCR2 信号可能在胆管癌患者中发挥肿瘤抑制作用。
白细胞介素-8-核因子-κB-醛脱氢酶1A1环路促进肝内胆管癌进展。
Hepatol Commun. 2025 Feb 26;9(3). doi: 10.1097/HC9.0000000000000664. eCollection 2025 Mar 1.
4
CMTM4 promotes the motility of colon cancer cells under radiation and is associated with an unfavorable neoadjuvant chemoradiotherapy response and patient survival in rectal cancer.CMTM4促进辐射条件下结肠癌细胞的迁移,且与直肠癌新辅助放化疗反应不佳及患者生存率相关。
Oncol Lett. 2025 Jan 10;29(3):138. doi: 10.3892/ol.2025.14884. eCollection 2025 Mar.
5
Targeting IL-8 and Its Receptors in Prostate Cancer: Inflammation, Stress Response, and Treatment Resistance.靶向前列腺癌中的白细胞介素-8及其受体:炎症、应激反应与治疗抵抗
Cancers (Basel). 2024 Aug 8;16(16):2797. doi: 10.3390/cancers16162797.
6
Focusing on the Immune Cells: Recent Advances in Immunotherapy for Biliary Tract Cancer.聚焦免疫细胞:胆管癌免疫治疗的最新进展
Cancer Manag Res. 2024 Jul 29;16:941-963. doi: 10.2147/CMAR.S474348. eCollection 2024.
7
An anoikis-related gene signature predicts prognosis, drug sensitivity, and immune microenvironment in cholangiocarcinoma.一种与失巢凋亡相关的基因特征可预测胆管癌的预后、药物敏感性和免疫微环境。
Heliyon. 2024 Jun 3;10(11):e32337. doi: 10.1016/j.heliyon.2024.e32337. eCollection 2024 Jun 15.
PLoS One. 2022 Apr 4;17(4):e0266027. doi: 10.1371/journal.pone.0266027. eCollection 2022.
4
Intrahepatic Cholangiocarcinoma: A Summative Review of Biomarkers and Targeted Therapies.肝内胆管癌:生物标志物与靶向治疗的综述
Cancers (Basel). 2021 Oct 15;13(20):5169. doi: 10.3390/cancers13205169.
5
Tumor microenvironment evaluation promotes precise checkpoint immunotherapy of advanced gastric cancer.肿瘤微环境评估促进晚期胃癌的精准检查点免疫治疗。
J Immunother Cancer. 2021 Aug;9(8). doi: 10.1136/jitc-2021-002467.
6
Overexpression of IL-8 promotes cell migration via PI3K-Akt signaling pathway and EMT in triple-negative breast cancer.IL-8 的过表达通过 PI3K-Akt 信号通路和 EMT 促进三阴性乳腺癌中的细胞迁移。
Pathol Res Pract. 2021 Jul;223:152824. doi: 10.1016/j.prp.2020.152824. Epub 2020 Jun 20.
7
HER2 overexpression triggers the IL-8 to promote arsenic-induced EMT and stem cell-like phenotypes in human bladder epithelial cells.HER2 过表达触发 IL-8 促进砷诱导的人膀胱上皮细胞 EMT 和干细胞样表型。
Ecotoxicol Environ Saf. 2021 Jan 15;208:111693. doi: 10.1016/j.ecoenv.2020.111693. Epub 2020 Dec 4.
8
CD36 and CD97 in Pancreatic Cancer versus Other Malignancies.CD36 和 CD97 在胰腺癌与其他恶性肿瘤中的表达。
Int J Mol Sci. 2020 Aug 6;21(16):5656. doi: 10.3390/ijms21165656.
9
Single-cell RNA sequencing reveals the tumor microenvironment and facilitates strategic choices to circumvent treatment failure in a chemorefractory bladder cancer patient.单细胞 RNA 测序揭示肿瘤微环境,并为规避化疗耐药性膀胱癌患者治疗失败提供策略选择。
Genome Med. 2020 May 27;12(1):47. doi: 10.1186/s13073-020-00741-6.
10
IL-8 promotes cell migration through regulating EMT by activating the Wnt/β-catenin pathway in ovarian cancer.白细胞介素-8 通过激活 Wnt/β-连环蛋白通路在卵巢癌中通过调节 EMT 促进细胞迁移。
J Cell Mol Med. 2020 Jan;24(2):1588-1598. doi: 10.1111/jcmm.14848. Epub 2019 Dec 2.