Department of Genetics and Development, Hammer Health Sciences Center, Columbia University Irving Medical Center, New York, NY, USA.
Department of Biological Sciences, Columbia University, New York, NY, USA.
EMBO J. 2023 Dec 1;42(23):e113332. doi: 10.15252/embj.2022113332. Epub 2023 Nov 3.
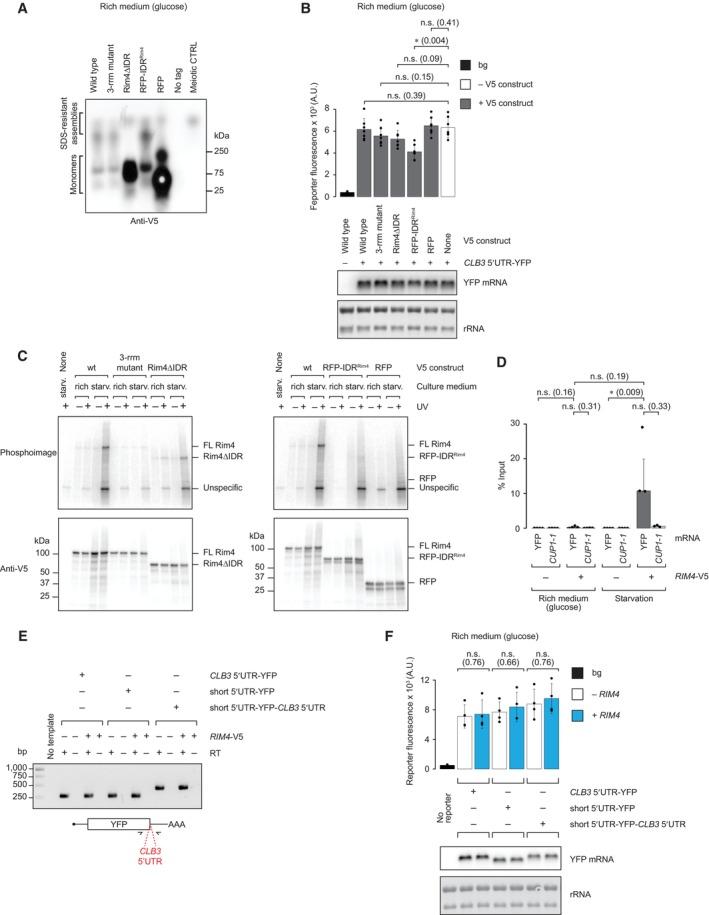
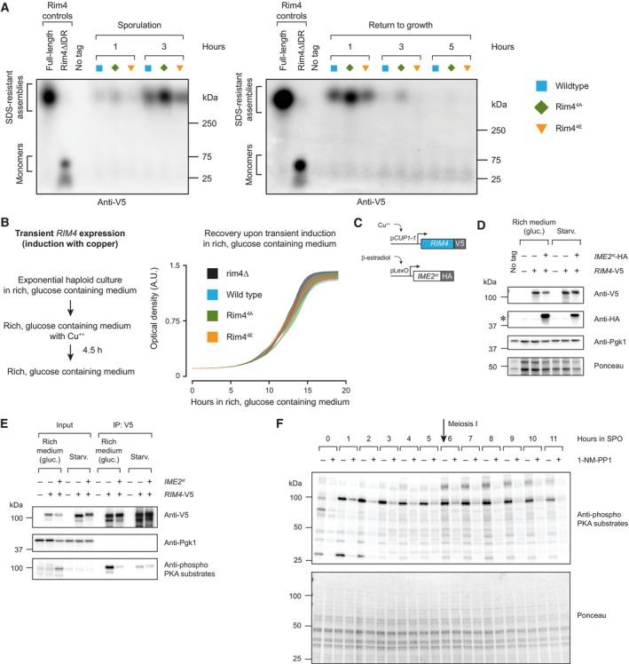
Amyloid-like protein assemblies have been associated with toxic phenotypes because of their repetitive and stable structure. However, evidence that cells exploit these structures to control function and activity of some proteins in response to stimuli has questioned this paradigm. How amyloid-like assembly can confer emergent functions and how cells couple assembly with environmental conditions remains unclear. Here, we study Rim4, an RNA-binding protein that forms translation-repressing assemblies during yeast meiosis. We demonstrate that in its assembled and repressive state, Rim4 binds RNA more efficiently than in its monomeric and idle state, revealing a causal connection between assembly and function. The Rim4-binding site location within the transcript dictates whether the assemblies can repress translation, underscoring the importance of the architecture of this RNA-protein structure for function. Rim4 assembly depends exclusively on its intrinsically disordered region and is prevented by the Ras/protein kinase A signaling pathway, which promotes growth and suppresses meiotic entry in yeast. Our results suggest a mechanism whereby cells couple a functional protein assembly with a stimulus to enforce a cell fate decision.
淀粉样蛋白样蛋白组装体因其重复和稳定的结构而与毒性表型有关。然而,有证据表明,细胞利用这些结构来控制一些蛋白质的功能和活性,以响应刺激,这就质疑了这一范式。淀粉样蛋白样组装如何赋予新兴功能,以及细胞如何将组装与环境条件联系起来,目前仍不清楚。在这里,我们研究了 Rim4,一种在酵母减数分裂过程中形成翻译抑制组装体的 RNA 结合蛋白。我们证明,在其组装和抑制状态下,Rim4 比其单体和空闲状态更有效地结合 RNA,揭示了组装和功能之间的因果关系。转录本中 Rim4 结合位点的位置决定了这些组装体是否能够抑制翻译,突出了这种 RNA-蛋白质结构的结构对于功能的重要性。Rim4 组装完全依赖于其固有无序区,并且受到 Ras/蛋白激酶 A 信号通路的阻碍,该信号通路促进酵母生长并抑制减数分裂进入。我们的结果表明了一种机制,即细胞将功能性蛋白质组装与刺激联系起来,以强制做出细胞命运决定。