The Francis Crick Institute, 1 Midland Road, London NW1 1AT, UK; Department of Neuromuscular Diseases, UCL Queen Square Institute of Neurology, Queen Square, London WC1N 3BG, UK.
The Francis Crick Institute, 1 Midland Road, London NW1 1AT, UK; Department of Genetics, Evolution and Environment, UCL Genetics Institute, Gower Street, London WC1E 6BT, UK.
Cell. 2021 Sep 2;184(18):4680-4696.e22. doi: 10.1016/j.cell.2021.07.018. Epub 2021 Aug 10.
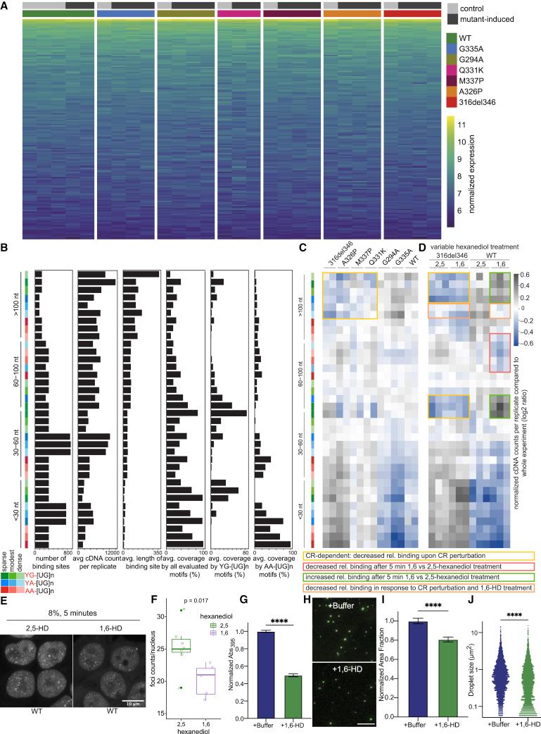
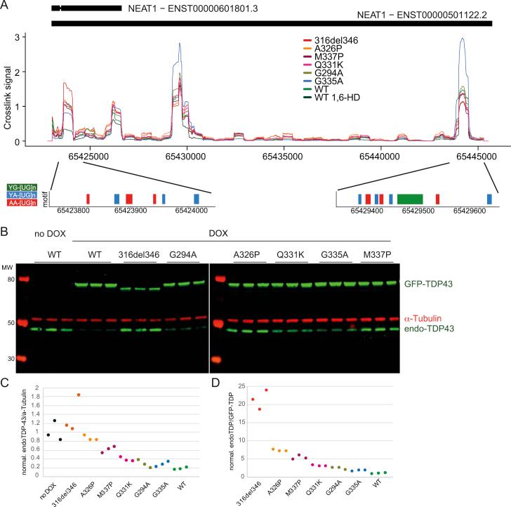
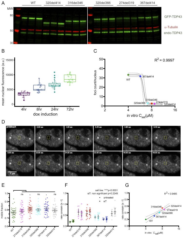
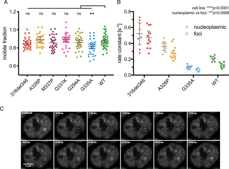
Mutations causing amyotrophic lateral sclerosis (ALS) often affect the condensation properties of RNA-binding proteins (RBPs). However, the role of RBP condensation in the specificity and function of protein-RNA complexes remains unclear. We created a series of TDP-43 C-terminal domain (CTD) variants that exhibited a gradient of low to high condensation propensity, as observed in vitro and by nuclear mobility and foci formation. Notably, a capacity for condensation was required for efficient TDP-43 assembly on subsets of RNA-binding regions, which contain unusually long clusters of motifs of characteristic types and density. These "binding-region condensates" are promoted by homomeric CTD-driven interactions and required for efficient regulation of a subset of bound transcripts, including autoregulation of TDP-43 mRNA. We establish that RBP condensation can occur in a binding-region-specific manner to selectively modulate transcriptome-wide RNA regulation, which has implications for remodeling RNA networks in the context of signaling, disease, and evolution.
导致肌萎缩侧索硬化症 (ALS) 的突变通常会影响 RNA 结合蛋白 (RBP) 的凝聚特性。然而,RBP 凝聚在蛋白质-RNA 复合物的特异性和功能中的作用仍不清楚。我们创建了一系列 TDP-43 C 末端结构域 (CTD) 变体,这些变体表现出从低到高的凝聚倾向梯度,如在体外观察到的核迁移和焦点形成。值得注意的是,凝聚能力对于 TDP-43 在 RNA 结合区的亚组上的有效组装是必需的,这些结合区包含具有特征类型和密度的异常长簇的基序。这些“结合区凝聚物”是由同型 CTD 驱动的相互作用促进的,对于一组有效调节的结合转录本是必需的,包括 TDP-43 mRNA 的自身调节。我们确定 RBP 凝聚可以以结合区特异性的方式发生,以选择性地调节全转录组范围的 RNA 调节,这对信号转导、疾病和进化背景下的 RNA 网络重塑具有重要意义。