State Key Laboratory of Medicinal Chemical Biology and College of Pharmacy, Nankai University, and Haihe Laboratory of Cell Ecosystem, Tianjin 300350, China.
Cancer Biol Med. 2023 Nov 2;20(11):869-84. doi: 10.20892/j.issn.2095-3941.2023.0245.
Immature vasculature lacking pericyte coverage substantially contributes to tumor growth, drug resistance, and cancer cell dissemination. We previously demonstrated that tumor necrosis factor superfamily 15 (TNFSF15) is a cytokine with important roles in modulating hematopoiesis and vascular homeostasis. The main purpose of this study was to explore whether TNFSF15 might promote freshly isolated myeloid cells to differentiate into CD11b cells and further into pericytes.
A model of Lewis lung cancer was established in mice with red fluorescent bone marrow. After TNFSF15 treatment, CD11b myeloid cells and vascular pericytes in the tumors, and the co-localization of pericytes and vascular endothelial cells, were assessed. Additionally, CD11b cells were isolated from wild-type mice and treated with TNFSF15 to determine the effects on the differentiation of these cells.
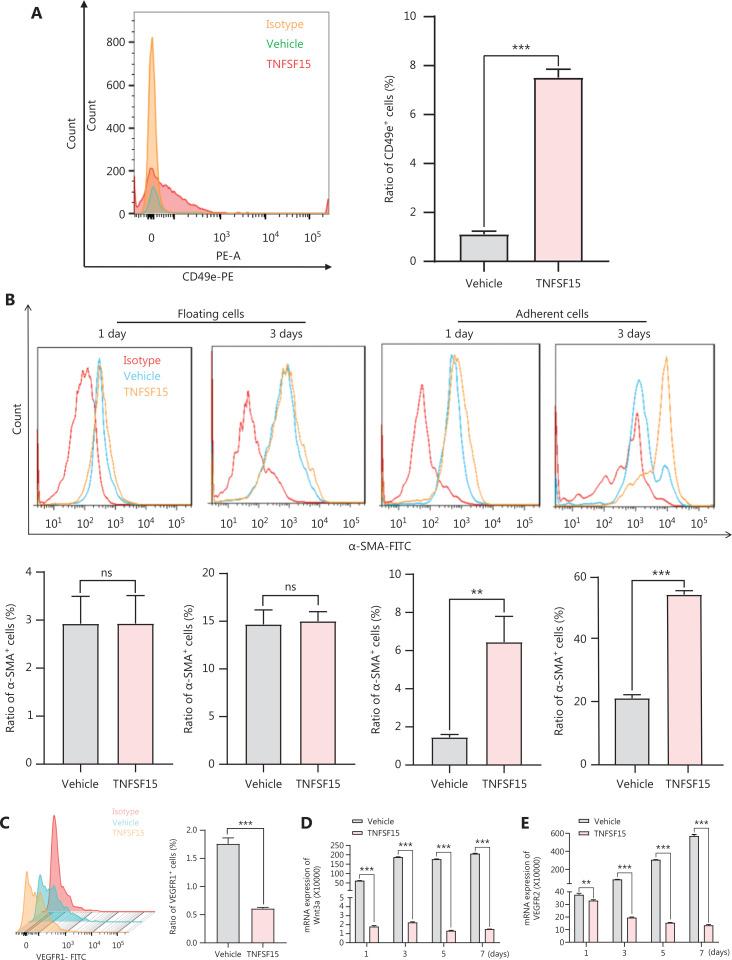
We observed elevated percentages of bone marrow-derived CD11b myeloid cells and vascular pericytes in TNFSF15-treated tumors, and the latter cells co-localized with vascular endothelial cells. TNFSF15 protected against CD11b cell apoptosis and facilitated the differentiation of these cells into pericytes by down-regulating Wnt3a-VEGFR1 and up-regulating CD49e-FN signaling pathways.
TNFSF15 facilitates the production of CD11b cells in the bone marrow and promotes the differentiation of these cells into pericytes, which may stabilize the tumor neovasculature.
缺乏周细胞覆盖的不成熟血管对肿瘤生长、耐药性和癌细胞扩散有重要作用。我们之前证明,肿瘤坏死因子超家族 15(TNFSF15)是一种细胞因子,在调节造血和血管稳态方面具有重要作用。本研究的主要目的是探讨 TNFSF15 是否能促使新分离的髓样细胞分化为 CD11b 细胞,并进一步分化为周细胞。
建立了在带有红色荧光骨髓的小鼠中建立 Lewis 肺癌模型。经 TNFSF15 处理后,评估肿瘤中的 CD11b 髓样细胞和血管周细胞,以及周细胞和血管内皮细胞的共定位。此外,从野生型小鼠中分离出 CD11b 细胞并进行 TNFSF15 处理,以确定其对这些细胞分化的影响。
我们观察到 TNFSF15 处理的肿瘤中骨髓源性 CD11b 髓样细胞和血管周细胞的比例升高,后者与血管内皮细胞共定位。TNFSF15 通过下调 Wnt3a-VEGFR1 和上调 CD49e-FN 信号通路来保护 CD11b 细胞免于凋亡,并促进这些细胞分化为周细胞。
TNFSF15 促进骨髓中 CD11b 细胞的产生,并促进这些细胞分化为周细胞,这可能稳定肿瘤新生血管。