Suppr超能文献

与 PICKLE 相关的 2 是一个正选择下的新功能化基因重复,对种子转录组中祖先 PICKLE 基因具有拮抗作用。

PICKLE RELATED 2 is a Neofunctionalized Gene Duplicate Under Positive Selection With Antagonistic Effects to the Ancestral PICKLE Gene on the Seed Transcriptome.

机构信息

Genetics and Biotechnology Lab, Agriculture & Bioeconomy Research Centre, Ryan Institute, University of Galway, Galway H91 REW4, Ireland.

出版信息

Genome Biol Evol. 2023 Nov 1;15(11). doi: 10.1093/gbe/evad191.

Abstract

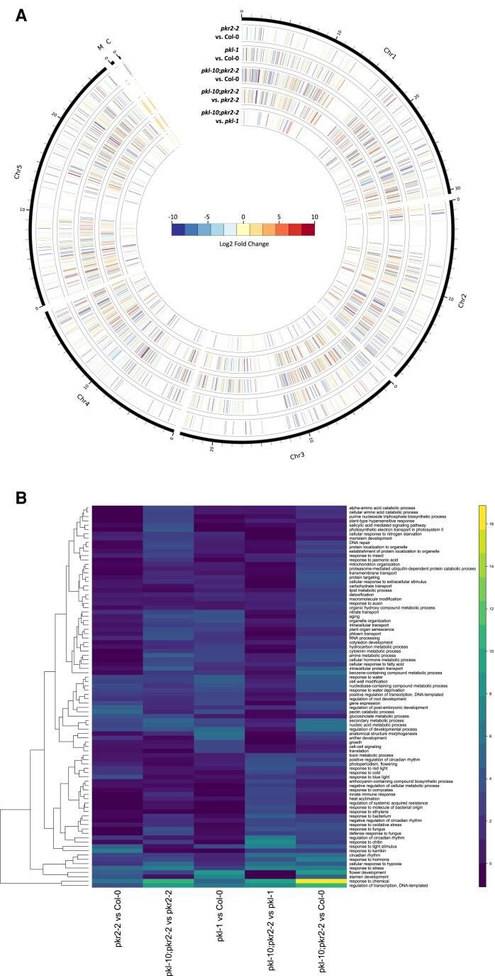
The evolution and diversification of proteins capable of remodeling domains has been critical for transcriptional reprogramming during cell fate determination in multicellular eukaryotes. Chromatin remodeling proteins of the CHD3 family have been shown to have important and antagonistic impacts on seed development in the model plant, Arabidopsis thaliana, yet the basis of this functional divergence remains unknown. In this study, we demonstrate that genes encoding the CHD3 proteins PICKLE (PKL) and PICKLE-RELATED 2 (PKR2) originated from a duplication event during the diversification of crown Brassicaceae, and that these homologs have undergone distinct evolutionary trajectories since this duplication, with PKR2 fast evolving under positive selection, while PKL is subject to purifying selection. We find that the rapid evolution of PKR2 under positive selection reduces the encoded protein's intrinsic disorder, possibly suggesting a tertiary structure configuration which differs from that of PKL. Our whole genome transcriptome analysis in seeds of pkr2 and pkl mutants reveals that they act antagonistically on the expression of specific sets of genes, providing a basis for their differing roles in seed development. Our results provide insights into how gene duplication and neofunctionalization can lead to differing and antagonistic selective pressures on transcriptomes during plant reproduction, as well as on the evolutionary diversification of the CHD3 family within seed plants.

摘要

在多细胞真核生物中,能够重塑结构域的蛋白质的进化和多样化对于细胞命运决定过程中的转录重编程至关重要。CHD3 家族的染色质重塑蛋白已被证明对模式植物拟南芥的种子发育具有重要且拮抗的影响,但这种功能分化的基础仍不清楚。在本研究中,我们证明了编码 CHD3 蛋白 PICKLE(PKL)和 PICKLE-RELATED 2(PKR2)的基因源自冠毛芸薹科多样化过程中的一次复制事件,并且自那次复制以来,这些同源物经历了不同的进化轨迹,PKR2 在正选择下快速进化,而 PKL 则受到纯化选择。我们发现 PKR2 在正选择下的快速进化降低了编码蛋白的固有无序性,这可能表明其三级结构构象与 PKL 不同。我们在 pkr2 和 pkl 突变体种子中的全基因组转录组分析表明,它们在特定基因表达上表现出拮抗作用,为它们在种子发育中的不同作用提供了基础。我们的研究结果为基因复制和新功能化如何导致植物生殖过程中转录组的不同和拮抗选择压力以及种子植物中 CHD3 家族的进化多样化提供了新的见解。

https://cdn.ncbi.nlm.nih.gov/pmc/blobs/755d/10630071/6c1b075de4b5/evad191f1.jpg

文献AI研究员

20分钟写一篇综述,助力文献阅读效率提升50倍。

立即体验

用中文搜PubMed

大模型驱动的PubMed中文搜索引擎

马上搜索

文档翻译

学术文献翻译模型,支持多种主流文档格式。

立即体验