Suppr超能文献

XX中家族基因的全基因组特征分析及对渗透胁迫的表达分析 (注:原文中“in.”后面缺少具体内容)

Genome-Wide Characterization of Family Genes and Expression Analysis in Response to Osmotic Stress in .

作者信息

Zhao Leifei, Bi Weiyi, Jia Yaqi, Shi Jingjing, Chi Yao, Yu Mingyu, Wang Chao

机构信息

State Key Laboratory of Tree Genetics and Breeding, Northeast Forestry University, Harbin 150040, China.

出版信息

Plants (Basel). 2023 Oct 25;12(21):3687. doi: 10.3390/plants12213687.

Abstract

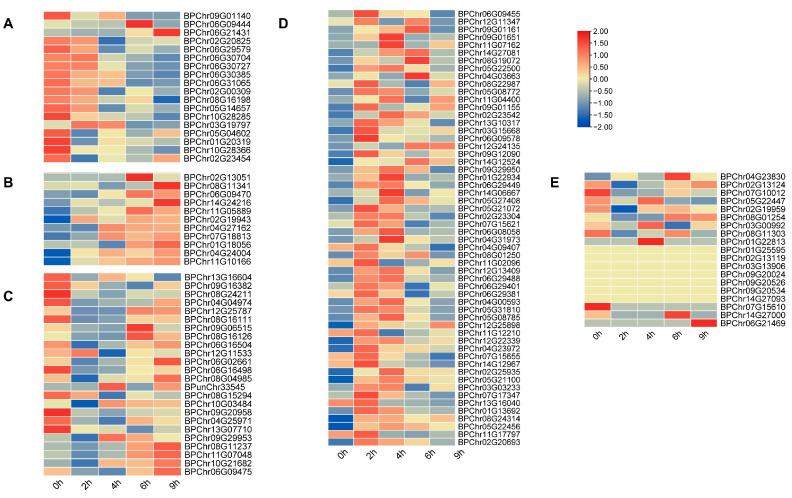
The bHLH family, as a superfamily of transcription factors (TFs), has special functional characteristics in plants and plays a crucial role in a plant's growth and development and helping the plant cope with various stresses. In this study, 128 family genes were screened in the birch () genome using conservative domain scan and blast analysis. These genes are clustered into 21 subfamilies based on the phylogenetic tree construction and are unevenly distributed among the 14 birch chromosomes. In all, 22 segmental duplication pairs with 27 genes were identified. The duplications were distributed on eight chromosomes. Analysis of gene structures and protein motifs revealed intra-group conservation of BpbHLHs. Of the family genes, 16 contain only one intron each. The gene contains the most introns, that is, 19. The cis-elements, which respond to plant hormones, light, defense, and stress, were found on the promoter of family genes. As per RNA-seq data analysis, under PEG osmotic stress, most genes were differentially expressed, and eight were highly differentially expressed. The qRT-PCR analysis results further indicated that was the gene with the highest expression level in leaves, roots, and stems, and that the expression of these eight genes was higher in leaves than in roots and stems and upregulated in all three tissues under osmotic stress compared to the controls. The above analysis suggests that the family genes have a certain biological effect under drought stress that provides a basis for molecular breeding for stress resistance in birch.

摘要

bHLH家族作为转录因子(TFs)的一个超家族,在植物中具有特殊的功能特性,在植物的生长发育以及帮助植物应对各种胁迫方面发挥着关键作用。在本研究中,利用保守结构域扫描和blast分析在白桦()基因组中筛选出128个家族基因。基于系统发育树构建,这些基因被聚类为21个亚家族,并且在14条白桦染色体上分布不均。总共鉴定出22对片段重复对,涉及27个基因。这些重复分布在8条染色体上。基因结构和蛋白质基序分析揭示了BpbHLHs在组内的保守性。在该家族基因中,16个基因每个仅含有一个内含子。基因含有的内含子最多,即19个。在该家族基因的启动子上发现了响应植物激素、光、防御和胁迫的顺式元件。根据RNA-seq数据分析,在PEG渗透胁迫下,大多数基因差异表达,其中8个基因高度差异表达。qRT-PCR分析结果进一步表明,是在叶、根和茎中表达水平最高的基因,并且这8个基因在叶中的表达高于根和茎,与对照相比,在渗透胁迫下所有三个组织中的表达均上调。上述分析表明,该家族基因在干旱胁迫下具有一定的生物学效应,为白桦抗逆分子育种提供了依据。

https://cdn.ncbi.nlm.nih.gov/pmc/blobs/2158/10649471/857594d6a18a/plants-12-03687-g001a.jpg

文献检索

告别复杂PubMed语法,用中文像聊天一样搜索,搜遍4000万医学文献。AI智能推荐,让科研检索更轻松。

立即免费搜索

文件翻译

保留排版,准确专业,支持PDF/Word/PPT等文件格式,支持 12+语言互译。

免费翻译文档

深度研究

AI帮你快速写综述,25分钟生成高质量综述,智能提取关键信息,辅助科研写作。

立即免费体验