Department of Chemistry, University of Rochester, Rochester, New York 14627-0216, United States.
Department of Pediatrics and Neonatology, University of Rochester Medical Center, School of Medicine and Dentistry, University of Rochester, Rochester, New York 14642, United States.
Mol Pharm. 2023 Dec 4;20(12):6090-6103. doi: 10.1021/acs.molpharmaceut.3c00455. Epub 2023 Nov 14.
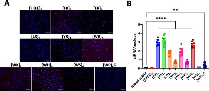
Short-interfering RNA (siRNA) oligonucleotide therapeutics that modify gene expression by accessing RNA-interference (RNAi) pathways have great promise for the treatment of a range of disorders; however, their application in clinical settings has been limited by significant challenges in cellular delivery. Herein, we report a structure-function study using a series of modified cyclic amphipathic cell-penetrating peptides (CAPs) to determine the impact of peptide sequence on (1) siRNA-binding efficiency, (2) cellular delivery and knockdown efficiency, and (3) the endocytic uptake mechanism. Nine cyclic peptides of the general sequence Ac-C[XZ]CG-NH in which X residues are hydrophobic/aromatic (Phe, Tyr, Trp, or Leu) and Z residues are charged/hydrophilic (Arg, Lys, Ser, or Glu) are assessed along with one acyclic peptide, Ac-(WR)G-NH. Cyclization is enforced by intramolecular disulfide bond formation between the flanking Cys residues. Binding analyses indicate that strong cationic character and the presence of aromatic residues that are competent to participate in CH-π interactions lead to CAP sequences that most effectively interact with siRNA. CAP-siRNA binding increases in the following order as a function of CAP hydrophobic/aromatic content: His < Phe < Tyr < Trp. Both cationic charge and disulfide-constrained cyclization of CAPs improve uptake of siRNA . Net neutral CAPs and an acyclic peptide demonstrate less-efficient siRNA translocation compared to the cyclic, cationic CAPs tested. All CAPs tested facilitated efficient siRNA target gene knockdown of at least 50% (as effective as a lipofectamine control), with the best CAPs enabling >80% knockdown. Significantly, gene knockdown efficiency does not strongly correlate with CAP-siRNA internalization efficiency but moderately correlates with CAP-siRNA-binding affinity. Finally, utilization of small-molecule inhibitors and targeted knockdown of essential endocytic pathway proteins indicate that most CAP-siRNA nanoparticles facilitate siRNA delivery through clathrin- and caveolin-mediated endocytosis. These results provide insight into the design principles for CAPs to facilitate siRNA delivery and the mechanisms by which these peptides translocate siRNA into cells. These studies also demonstrate the nature of the relationships between peptide-siRNA binding, cellular delivery of siRNA cargo, and functional gene knockdown. Strong correlations between these properties are not always observed, which illustrates the complexity in the design of optimal next-generation materials for oligonucleotide delivery.
短干扰 RNA(siRNA)寡核苷酸疗法通过利用 RNA 干扰(RNAi)途径来修饰基因表达,为治疗一系列疾病带来了巨大的希望;然而,由于细胞递送上的重大挑战,其在临床环境中的应用受到了限制。在此,我们报告了一项使用一系列修饰的环状两亲性细胞穿透肽(CAP)的结构-功能研究,以确定肽序列对(1)siRNA 结合效率、(2)细胞递送和敲低效率以及(3)内吞摄取机制的影响。评估了具有一般序列 Ac-C[XZ]CG-NH 的九个环状肽,其中 X 残基是疏水性/芳族(Phe、Tyr、Trp 或 Leu),Z 残基是带电荷/亲水性(Arg、Lys、Ser 或 Glu),以及一个非环状肽 Ac-(WR)G-NH。通过侧翼 Cys 残基之间的分子内二硫键形成强制环化。结合分析表明,强正电荷特性和存在能够参与 CH-π 相互作用的芳族残基导致与 siRNA 最有效相互作用的 CAP 序列。随着 CAP 疏水性/芳族含量的增加,CAP-siRNA 结合按以下顺序增加:His < Phe < Tyr < Trp。CAP 的阳离子电荷和二硫键约束环化都提高了 siRNA 的摄取。与测试的环状阳离子 CAP 相比,中性净 CAP 和非环状肽显示出较低的 siRNA 转位效率。所有测试的 CAP 都能有效降低至少 50%的靶基因(与脂质体对照一样有效),最好的 CAP 能使基因敲低率达到 80%以上。重要的是,基因敲低效率与 CAP-siRNA 内化效率没有很强的相关性,但与 CAP-siRNA 结合亲和力中度相关。最后,利用小分子抑制剂和靶向敲低必需的内吞途径蛋白表明,大多数 CAP-siRNA 纳米颗粒通过网格蛋白和小窝蛋白介导的内吞作用促进 siRNA 递送。这些结果为 CAP 促进 siRNA 递送的设计原则以及这些肽将 siRNA 转运到细胞内的机制提供了深入的了解。这些研究还表明了肽-siRNA 结合、siRNA 货物的细胞递送和功能性基因敲低之间的关系性质。这些性质之间并不总是存在强相关性,这说明了设计最佳下一代寡核苷酸递送材料的复杂性。