Suppr超能文献

来自人白色脂肪组织的永生化CD55祖细胞的成脂特性

Adipogenic characterization of immortalized CD55 progenitor cells from human white adipose tissue.

作者信息

Couchet Morgane, Gao Hui, Klingelhuber Felix, Jalkanen Jutta, De Castro Barbosa Thais, Omar-Hmeadi Muhmmad, Massier Lucas, Krahmer Natalie, Mejhert Niklas, Rydén Mikael

机构信息

Department of Medicine (H7), Karolinska Institutet, Stockholm, Sweden.

Department of Biosciences and Nutrition, Karolinska Institutet, Stockholm, Sweden.

出版信息

Adipocyte. 2025 Dec;14(1):2283213. doi: 10.1080/21623945.2023.2283213. Epub 2025 Jun 5.

Abstract

BACKGROUND

Mature adipocytes are difficult to study ex vivo, prompting the use of human adipose progenitor cells (hAPCs). However, hAPCs undergo replicative senescence, limiting their utility in long-term studies.

METHODS

We inserted human telomerase reverse transcriptase (TERT) into the AAVS1 locus of CD55+ hAPCs derived from abdominal subcutaneous adipose tissue, and characterized the cells before and after adipogenic differentiation.

RESULTS

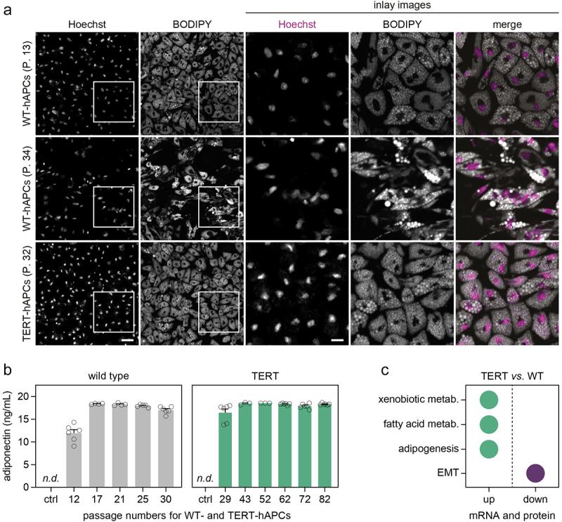
TERT-hAPCs retained proliferative and adipogenic capacities for over 80 passages, comparable to early-passage wild type hAPCs. Transcriptomic and proteomic analyses confirmed strong adipocyte gene expression. Functionally, TERT-hAPCs responded to insulin and lipolytic stimuli (isoprenaline, dibutyryl cAMP, TNF-α). They adapted well to both 2D and 3D cultures, with improved adipogenesis under spheroid conditions.

CONCLUSION

Immortalization of CD55+ hAPCs yields cells with stable proliferative and adipogenic capacity across passages. Being cryopreservable and suitable for both 2D and 3D cultures, TERT-hAPCs offer a reliable, reusable model system for adipocyte studies using cells with a consistent genetic background.

摘要

背景

成熟脂肪细胞难以在体外进行研究,这促使人们使用人类脂肪祖细胞(hAPC)。然而,hAPC会经历复制性衰老,限制了它们在长期研究中的应用。

方法

我们将人类端粒酶逆转录酶(TERT)插入源自腹部皮下脂肪组织的CD55 + hAPC的AAVS1位点,并对成脂分化前后的细胞进行了表征。

结果

TERT-hAPC在超过80代中保留了增殖和成脂能力,与早期传代的野生型hAPC相当。转录组学和蛋白质组学分析证实了强烈的脂肪细胞基因表达。在功能上,TERT-hAPC对胰岛素和脂解刺激(异丙肾上腺素、二丁酰环磷腺苷、肿瘤坏死因子-α)有反应。它们对二维和三维培养都有良好的适应性,在球体条件下成脂能力有所提高。

结论

CD55 + hAPC的永生化产生了在各代中具有稳定增殖和成脂能力的细胞。TERT-hAPC可冷冻保存,适用于二维和三维培养,为使用具有一致遗传背景的细胞进行脂肪细胞研究提供了一个可靠、可重复使用的模型系统。

https://cdn.ncbi.nlm.nih.gov/pmc/blobs/7238/12147497/853aaa357cfb/KADI_A_2283213_F0001_OC.jpg

文献AI研究员

20分钟写一篇综述,助力文献阅读效率提升50倍。

立即体验

用中文搜PubMed

大模型驱动的PubMed中文搜索引擎

马上搜索

文档翻译

学术文献翻译模型,支持多种主流文档格式。

立即体验