Suppr超能文献

应激反应升高标志着胃主细胞中深度静止的储备细胞。

Elevated stress response marks deeply quiescent reserve cells of gastric chief cells.

机构信息

Division of Molecular Pharmacology, National Cancer Center Research Institute, 5-1-1 Tsukiji, Chuo-ku, Tokyo, 104-0045, Japan.

Ehime University Hospital Translational Research Center, Shitsukawa, Toon, 791-0295, Ehime, Japan.

出版信息

Commun Biol. 2023 Nov 20;6(1):1183. doi: 10.1038/s42003-023-05550-2.

Abstract

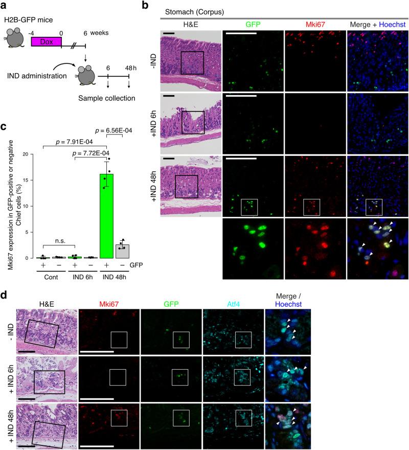
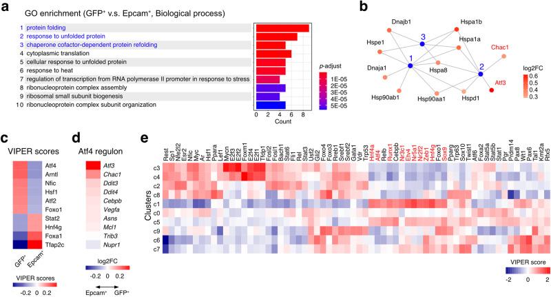
Gastrointestinal tract organs harbor reserve cells, which are endowed with cellular plasticity and regenerate functional units in response to tissue damage. However, whether the reserve cells in gastrointestinal tract exist as long-term quiescent cells remain incompletely understood. In the present study, we systematically examine H2b-GFP label-retaining cells and identify a long-term slow-cycling population in the gastric corpus but not in other gastrointestinal organs. The label-retaining cells, which reside near the basal layers of the corpus, comprise a subpopulation of chief cells. The identified quiescent cells exhibit induction of Atf4 and its target genes including Atf3, a marker of paligenosis, and activation of the unfolded protein response, but do not show elevated expression of Troy, Lgr5, or Mist. External damage to the gastric mucosa induced by indomethacin treatment triggers proliferation of the quiescent Atf4 population, indicating that the gastric corpus harbors a specific cell population that is primed to facilitate stomach regeneration.

摘要

胃肠道器官中存在储备细胞,这些细胞具有细胞可塑性,并能在组织损伤时再生功能性单位。然而,胃肠道中的储备细胞是否作为长期静止细胞存在仍不完全清楚。在本研究中,我们系统地检查了 H2b-GFP 标记保留细胞,并在胃体中而不是在其他胃肠道器官中鉴定出一个长期的慢周期细胞群体。标记保留细胞位于胃体的基底附近,构成主细胞的一个亚群。鉴定出的静止细胞表现出 Atf4 的诱导及其靶基因的表达,包括 Atf3,即衰老的标志物,以及未折叠蛋白反应的激活,但 Troy、Lgr5 或 Mist 的表达水平并没有升高。用吲哚美辛处理胃黏膜引起的外部损伤会触发静止 Atf4 群体的增殖,这表明胃体中存在一种特定的细胞群体,这种群体被预先设定来促进胃的再生。

https://cdn.ncbi.nlm.nih.gov/pmc/blobs/94ba/10662433/29e1f12a40e2/42003_2023_5550_Fig1_HTML.jpg

文献AI研究员

20分钟写一篇综述,助力文献阅读效率提升50倍。

立即体验

用中文搜PubMed

大模型驱动的PubMed中文搜索引擎

马上搜索

文档翻译

学术文献翻译模型,支持多种主流文档格式。

立即体验