Suppr超能文献

骨形态发生蛋白(BMP)信号通路受损会破坏子宫内膜异位症中的蜕膜化过程。

Impaired bone morphogenetic protein (BMP) signaling pathways disrupt decidualization in endometriosis.

作者信息

Monsivais Diana, Liao Zian, Tang Suni, Jiang Peixin, Geng Ting, Cope Dominique, Dunn Timothy, Guner Joie, Radilla Linda Alpuing, Guan Xiaoming

机构信息

Baylor College of Medicine.

出版信息

Res Sq. 2023 Nov 9:rs.3.rs-3471243. doi: 10.21203/rs.3.rs-3471243/v1.

Abstract

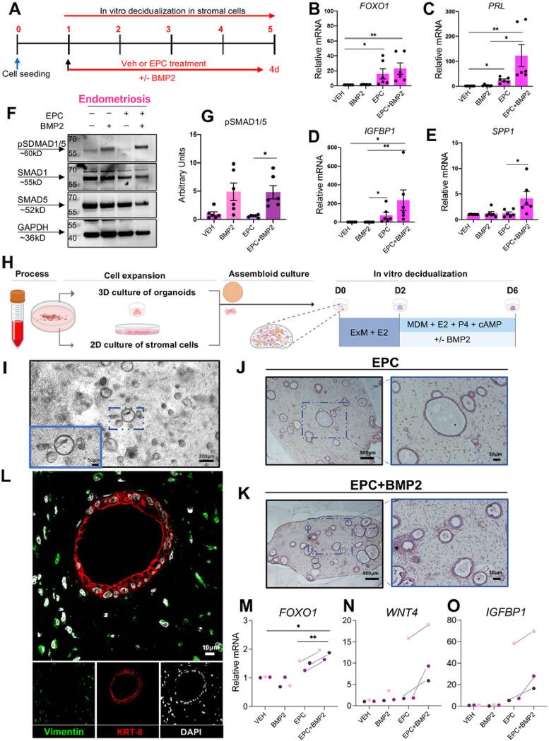
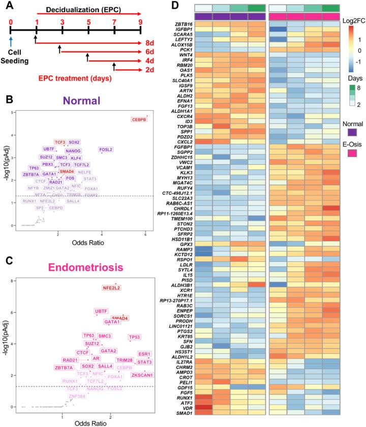
Endometriosis is linked to increased infertility and pregnancy complications due to defective endometrial decidualization. We hypothesized that identification of altered signaling pathways during decidualization could identify the underlying cause of infertility and pregnancy complications. Our study reveals that transforming growth factor β (TGFβ) pathways are impaired in the endometrium of individuals with endometriosis, leading to defective decidualization. Through detailed transcriptomic analyses, we discovered abnormalities in TGFβ signaling pathways and key regulators, such as SMAD4, in the endometrium of affected individuals. We also observed compromised activity of bone morphogenetic proteins (BMP), a subset of the TGFβ family, that control endometrial receptivity. Using 3-dimensional models of endometrial stromal and epithelial assembloids, we showed that exogenous BMP2 improved decidual marker expression in individuals with endometriosis. Our findings unveil a previously unidentified dysfunction in BMP/SMAD signaling in the endometrium of individuals with endometriosis, explaining decidualization defects and subsequent pregnancy complications in these individuals.

摘要

子宫内膜异位症与因子宫内膜蜕膜化缺陷导致的不孕和妊娠并发症增加有关。我们推测,在蜕膜化过程中识别改变的信号通路可以确定不孕和妊娠并发症的根本原因。我们的研究表明,子宫内膜异位症患者的子宫内膜中转化生长因子β(TGFβ)信号通路受损,导致蜕膜化缺陷。通过详细的转录组分析,我们在受影响个体的子宫内膜中发现了TGFβ信号通路和关键调节因子(如SMAD4)的异常。我们还观察到骨形态发生蛋白(BMP)(TGFβ家族的一个子集)的活性受损,而BMP控制着子宫内膜的接受性。使用子宫内膜基质和上皮类器官的三维模型,我们表明外源性BMP2可改善子宫内膜异位症患者的蜕膜标志物表达。我们的研究结果揭示了子宫内膜异位症患者子宫内膜中BMP/SMAD信号通路以前未被识别的功能障碍,解释了这些个体的蜕膜化缺陷及随后的妊娠并发症。

https://cdn.ncbi.nlm.nih.gov/pmc/blobs/9139/10659538/edb92218ef3b/nihpp-rs3471243v1-f0001.jpg

文献检索

告别复杂PubMed语法,用中文像聊天一样搜索,搜遍4000万医学文献。AI智能推荐,让科研检索更轻松。

立即免费搜索

文件翻译

保留排版,准确专业,支持PDF/Word/PPT等文件格式,支持 12+语言互译。

免费翻译文档

深度研究

AI帮你快速写综述,25分钟生成高质量综述,智能提取关键信息,辅助科研写作。

立即免费体验