Department of Pathology, University of Cambridge, Tennis Court Road, Cambridge, UK.
Centre for Cell Death, Cancer and inflammation (CCCI), UCL Cancer Institute, University College London, 72 Huntley Street, London, UK.
Cell Death Differ. 2024 Jan;31(1):28-39. doi: 10.1038/s41418-023-01233-x. Epub 2023 Nov 24.
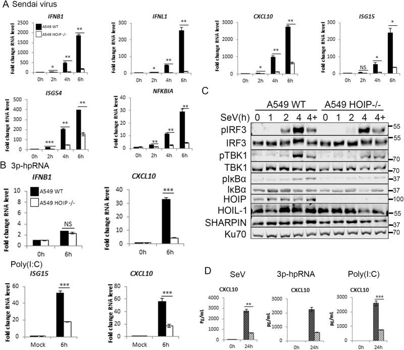
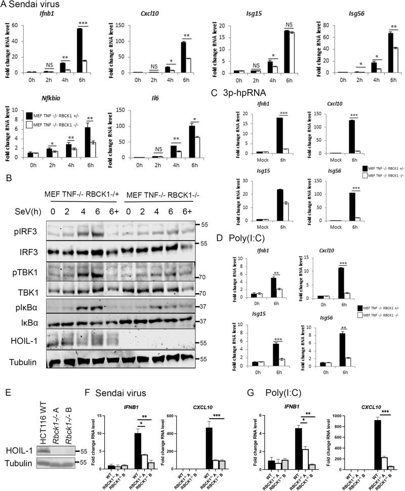
The ability of cells to mount an interferon response to virus infections depends on intracellular nucleic acid sensing pattern recognition receptors (PRRs). RIG-I is an intracellular PRR that binds short double-stranded viral RNAs to trigger MAVS-dependent signalling. The RIG-I/MAVS signalling complex requires the coordinated activity of multiple kinases and E3 ubiquitin ligases to activate the transcription factors that drive type I and type III interferon production from infected cells. The linear ubiquitin chain assembly complex (LUBAC) regulates the activity of multiple receptor signalling pathways in both ligase-dependent and -independent ways. Here, we show that the three proteins that constitute LUBAC have separate functions in regulating RIG-I signalling. Both HOIP, the E3 ligase capable of generating M1-ubiquitin chains, and LUBAC accessory protein HOIL-1 are required for viral RNA sensing by RIG-I. The third LUBAC component, SHARPIN, is not required for RIG-I signalling. These data cement the role of LUBAC as a positive regulator of RIG-I signalling and as an important component of antiviral innate immune responses.
细胞对病毒感染产生干扰素反应的能力取决于细胞内核酸感应模式识别受体 (PRRs)。RIG-I 是一种细胞内 PRR,它结合短双链病毒 RNA 以触发 MAVS 依赖性信号传导。RIG-I/MAVS 信号复合物需要多种激酶和 E3 泛素连接酶的协调活动来激活转录因子,从而驱动感染细胞产生 I 型和 III 型干扰素。线性泛素链组装复合物 (LUBAC) 以依赖和不依赖连接酶的方式调节多种受体信号通路的活性。在这里,我们表明构成 LUBAC 的三种蛋白质在调节 RIG-I 信号方面具有独立的功能。能够生成 M1-泛素链的 E3 连接酶 HOIP 和 LUBAC 辅助蛋白 HOIL-1 都需要 RIG-I 对病毒 RNA 的感应。LUBAC 的第三个组成部分 SHARPIN 不需要 RIG-I 信号。这些数据证实了 LUBAC 作为 RIG-I 信号的正调节剂以及抗病毒先天免疫反应的重要组成部分的作用。