Stadler Julia T, Habisch Hansjörg, Prüller Florian, Mangge Harald, Bärnthaler Thomas, Kargl Julia, Pammer Anja, Holzer Michael, Meissl Sabine, Rani Alankrita, Madl Tobias, Marsche Gunther
Division of Pharmacology, Otto Loewi Research Center, Medical University of Graz, Neue Stiftingtalstraße 6, 8010 Graz, Austria.
Gottfried Schatz Research Center for Cell Signaling, Metabolism and Aging, Molecular Biology and Biochemistry, Medical University of Graz, Neue Stiftingtalstraße 6, 8010 Graz, Austria.
Antioxidants (Basel). 2023 Nov 16;12(11):2009. doi: 10.3390/antiox12112009.
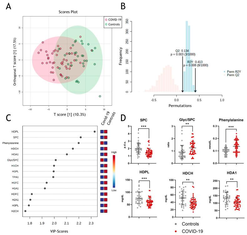
COVID-19, caused by the SARS-CoV-2 coronavirus, emerged as a global pandemic in late 2019, resulting in significant global public health challenges. The emerging evidence suggests that diminished high-density lipoprotein (HDL) cholesterol levels are associated with the severity of COVID-19, beyond inflammation and oxidative stress. Here, we used nuclear magnetic resonance spectroscopy to compare the lipoprotein and metabolic profiles of COVID-19-infected patients with non-COVID-19 pneumonia. We compared the control group and the COVID-19 group using inflammatory markers to ensure that the differences in lipoprotein levels were due to COVID-19 infection. Our analyses revealed supramolecular phospholipid composite (SPC), phenylalanine, and HDL-related parameters as key discriminators between COVID-19-positive and non-COVID-19 pneumonia patients. More specifically, the levels of HDL parameters, including apolipoprotein A-I (ApoA-I), ApoA-II, HDL cholesterol, and HDL phospholipids, were significantly different. These findings underscore the potential impact of HDL-related factors in patients with COVID-19. Significantly, among the HDL-related metrics, the cholesterol efflux capacity (CEC) displayed the strongest negative association with COVID-19 mortality. CEC is a measure of how well HDL removes cholesterol from cells, which may affect the way SARS-CoV-2 enters cells. In summary, this study validates previously established markers of COVID-19 infection and further highlights the potential significance of HDL functionality in the context of COVID-19 mortality.
由严重急性呼吸综合征冠状病毒2(SARS-CoV-2)引起的2019冠状病毒病(COVID-19)于2019年末成为全球大流行疾病,给全球公共卫生带来了重大挑战。新出现的证据表明,高密度脂蛋白(HDL)胆固醇水平降低与COVID-19的严重程度相关,这一关联超出了炎症和氧化应激的范畴。在此,我们使用核磁共振波谱法比较了COVID-19感染患者与非COVID-19肺炎患者的脂蛋白和代谢谱。我们使用炎症标志物比较了对照组和COVID-19组,以确保脂蛋白水平的差异是由COVID-19感染所致。我们的分析揭示,超分子磷脂复合物(SPC)、苯丙氨酸和HDL相关参数是COVID-19阳性患者与非COVID-19肺炎患者之间的关键鉴别指标。更具体地说,HDL参数水平,包括载脂蛋白A-I(ApoA-I)、ApoA-II、HDL胆固醇和HDL磷脂,存在显著差异。这些发现强调了HDL相关因素对COVID-19患者的潜在影响。值得注意的是,在HDL相关指标中,胆固醇流出能力(CEC)与COVID-19死亡率呈现出最强的负相关。CEC是衡量HDL从细胞中清除胆固醇能力的指标,这可能会影响SARS-CoV-2进入细胞的方式。总之,本研究验证了先前确立的COVID-19感染标志物,并进一步凸显了HDL功能在COVID-19死亡率背景下的潜在重要性。