Suppr超能文献

人精子在透明质酸筛选过程中IZUMO1受体的定位

IZUMO1 Receptor Localization during Hyaluronic Acid Selection in Human Spermatozoa.

作者信息

Gómez-Torres María José, Hernández-Falcó Miranda, López-Botella Andrea, Huerta-Retamal Natalia, Sáez-Espinosa Paula

机构信息

Department of Biotechnology, University of Alicante, 03690 Alicante, Spain.

Human Fertility Cathedra, University of Alicante, 03690 Alicante, Spain.

出版信息

Biomedicines. 2023 Oct 24;11(11):2872. doi: 10.3390/biomedicines11112872.

Abstract

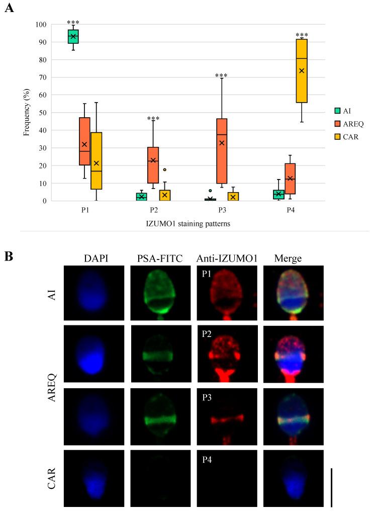
IZUMO1 is an acrosome transmembrane protein implicated in the adhesion and fusion of gametes. This study aims to describe the distribution of IZUMO1 in human sperm under different physiological conditions: before capacitation (NCS), at one-hour capacitation (CS1), after a hyaluronic acid (HA) selection test (mature, MS1 and immature, IS1), and induced acrosome reaction from one-hour-capacitated sperm (ARS1). The data obtained in NCS, CS1, and MS1 significantly highlight dotted fluorescence in the acrosomal region (P1) as the major staining pattern (~70%). Moreover, we describe a new distribution pattern (P2) with a dotted acrosomal region and a labelled equatorial region that significantly increases in HA-bound spermatozoa, suggesting the onset of the migration of IZUMO1. In contrast, unbound spermatozoa presented an increase in P3 (equatorial region labelled) and P4 (not labelled). Finally, costaining to observe IZUMO1 distribution and acrosome status was performed in ARS1. Interestingly, we reported a variety of combinations between the IZUMO1 staining patterns and the acrosomal stages. In conclusion, these data show as a novelty the diffusion of the IZUMO1 protein during different physiological conditions that could contribute to the improvement in sperm selection techniques.

摘要

IZUMO1是一种顶体跨膜蛋白,与配子的黏附和融合有关。本研究旨在描述IZUMO1在不同生理条件下在人类精子中的分布情况:获能前(未获能精子,NCS)、获能1小时后(CS1)、经过透明质酸(HA)筛选试验后(成熟精子,MS1和未成熟精子,IS1),以及诱导获能1小时的精子发生顶体反应后(顶体反应精子,ARS1)。在NCS、CS1和MS1中获得的数据显著突出了顶体区域的点状荧光(P1)作为主要染色模式(约70%)。此外,我们描述了一种新的分布模式(P2),其顶体区域呈点状且赤道区域有标记,在与HA结合的精子中显著增加,这表明IZUMO1开始迁移。相比之下,未结合的精子中P3(赤道区域有标记)和P4(无标记)增加。最后,在ARS1中进行了共染色以观察IZUMO1的分布和顶体状态。有趣的是,我们报告了IZUMO1染色模式与顶体阶段之间的多种组合。总之,这些数据首次表明了IZUMO1蛋白在不同生理条件下的扩散情况,这可能有助于改进精子筛选技术。

https://cdn.ncbi.nlm.nih.gov/pmc/blobs/fc4c/10669769/559f749cdc34/biomedicines-11-02872-g001.jpg

文献AI研究员

20分钟写一篇综述,助力文献阅读效率提升50倍。

立即体验

用中文搜PubMed

大模型驱动的PubMed中文搜索引擎

马上搜索

文档翻译

学术文献翻译模型,支持多种主流文档格式。

立即体验