Department of Biochemistry and Molecular Biology, School of Medicine, University of New Mexico Health Sciences Center, Albuquerque, NM 87131, USA.
Department of Chemical and Biological Engineering, University of New Mexico, Albuquerque, NM 87131, USA.
Int J Mol Sci. 2023 Nov 10;24(22):16163. doi: 10.3390/ijms242216163.
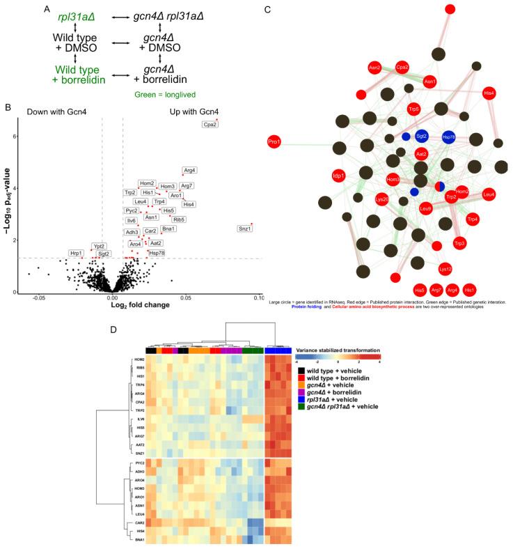
We have shown that multiple tRNA synthetase inhibitors can increase lifespan in both the nematode and the budding yeast by acting through the conserved transcription factor Gcn4 (yeast)/ATF-4 (worms). To further understand the biology downstream from this conserved transcription factor in the yeast model system, we looked at two different yeast models known to have upregulated Gcn4 and -dependent increased replicative lifespan. These two models were yeast and yeast treated with the tRNA synthetase inhibitor borrelidin. We used both proteomic and RNAseq analysis of a block experimental design that included both of these models to identify -dependent changes in these two long-lived strains of yeast. Proteomic analysis of these yeast indicate that the long-lived yeast have increased abundances of proteins involved in amino acid biosynthesis. The RNAseq of these same yeast uncovered further regulation of protein degradation, identifying the differential expression of genes associated with autophagy and the ubiquitin-proteasome system (UPS). The data presented here further underscore the important role that plays in the maintenance of protein homeostasis, which itself is an important hallmark of aging. In particular, the changes in autophagy and UPS-related gene expression that we have observed could also have wide-ranging implications for the understanding and treatment of diseases of aging that are associated with protein aggregation.
我们已经表明,多种 tRNA 合成酶抑制剂可以通过作用于保守的转录因子 Gcn4(酵母)/ATF-4(线虫)来延长线虫和酵母的寿命。为了进一步了解在酵母模型系统中这个保守转录因子下游的生物学机制,我们研究了两种不同的酵母模型,这两种模型已知上调了 Gcn4,并通过 Gcn4 依赖的途径增加了复制寿命。这两种模型分别是酿酒酵母和用 tRNA 合成酶抑制剂布雷菲德菌素处理的酿酒酵母。我们使用两种方法来分析一个阻断实验设计,该设计包括这两种模型,以鉴定这两种长寿酵母菌株中与 Gcn4 相关的变化。这些酵母的蛋白质组学分析表明,长寿酵母中参与氨基酸生物合成的蛋白质丰度增加。这些相同酵母的 RNAseq 进一步揭示了蛋白质降解的进一步调控,鉴定了与自噬和泛素-蛋白酶体系统(UPS)相关的基因的差异表达。这里呈现的数据进一步强调了 Gcn4 在维持蛋白质稳态中的重要作用,蛋白质稳态本身是衰老的一个重要标志。特别是,我们观察到的与自噬和 UPS 相关的基因表达的变化,也可能对理解和治疗与蛋白质聚集相关的衰老疾病具有广泛的意义。