Suppr超能文献

从意大利塔兰托小港多污染海洋沉积物中富集好氧和厌氧烃降解细菌。

Enrichment of Aerobic and Anaerobic Hydrocarbon-Degrading Bacteria from Multicontaminated Marine Sediment in Mar Piccolo Site (Taranto, Italy).

作者信息

Matturro Bruna, Di Franca Maria Letizia, Tonanzi Barbara, Cruz Viggi Carolina, Aulenta Federico, Di Leo Magda, Giandomenico Santina, Rossetti Simona

机构信息

Water Research Institute (IRSA), National Research Council (CNR), 00010 Montelibretti, Italy.

National Biodiversity Future Center, 90133 Palermo, Italy.

出版信息

Microorganisms. 2023 Nov 16;11(11):2782. doi: 10.3390/microorganisms11112782.

Abstract

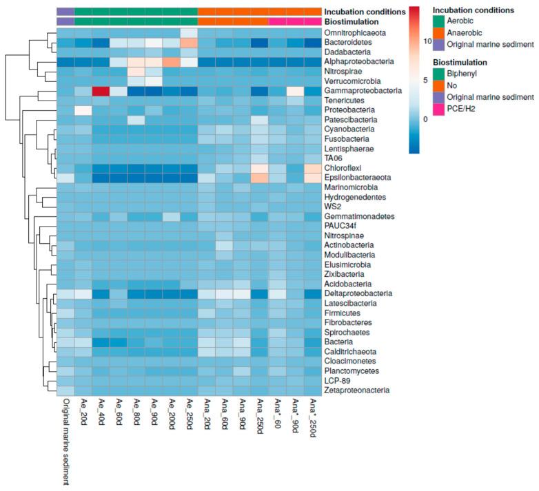
Marine sediments act as a sink for the accumulation of various organic contaminants such as polychlorobiphenyls (PCBs). These contaminants affect the composition and activity of microbial communities, particularly favoring those capable of thriving from their biodegradation and biotransformation under favorable conditions. Hence, contaminated environments represent a valuable biological resource for the exploration and cultivation of microorganisms with bioremediation potential. In this study, we successfully cultivated microbial consortia with the capacity for PCB removal under both aerobic and anaerobic conditions. The source of these consortia was a multicontaminated marine sediment collected from the Mar Piccolo (Taranto, Italy), one of Europe's most heavily polluted sites. High-throughput sequencing was employed to investigate the dynamics of the bacterial community of the marine sediment sample, revealing distinct and divergent selection patterns depending on the imposed reductive or oxidative conditions. The aerobic incubation resulted in the rapid selection of bacteria specialized in oxidative pathways for hydrocarbon transformation, leading to the isolation of and species, also known for their involvement in aerobic polycyclic aromatic hydrocarbons (PAHs) transformation. On the other hand, anaerobic incubation facilitated the selection of dechlorinating species, including , involved in PCB reduction. This study significantly contributes to our understanding of the diversity, dynamics, and adaptation of the bacterial community in the hydrocarbon-contaminated marine sediment from one sampling point of the Mar Piccolo basin, particularly in response to stressful conditions. Furthermore, the establishment of consortia with biodegradation and biotransformation capabilities represents a substantial advancement in addressing the challenge of restoring polluted sites, including marine sediments, thus contributing to expanding the toolkit for effective bioremediation strategies.

摘要

海洋沉积物是各种有机污染物如多氯联苯(PCBs)的蓄积汇。这些污染物会影响微生物群落的组成和活性,尤其有利于那些在有利条件下能够通过生物降解和生物转化而蓬勃生长的微生物。因此,受污染的环境是探索和培养具有生物修复潜力的微生物的宝贵生物资源。在本研究中,我们成功培养了在好氧和厌氧条件下都具有去除多氯联苯能力的微生物群落。这些群落的来源是从欧洲污染最严重的地点之一——意大利塔兰托的马尔皮科洛采集的多污染海洋沉积物。采用高通量测序来研究海洋沉积物样本中细菌群落的动态变化,结果显示根据施加的还原或氧化条件存在明显不同的选择模式。好氧培养导致快速选择了专门参与烃类氧化转化途径的细菌,从而分离出了 和 物种,它们也因参与好氧多环芳烃(PAHs)转化而闻名。另一方面,厌氧培养促进了包括参与多氯联苯还原的 在内的脱氯物种的选择。本研究极大地有助于我们了解马尔皮科洛盆地一个采样点受烃污染的海洋沉积物中细菌群落的多样性、动态变化和适应性,特别是对压力条件的响应。此外,建立具有生物降解和生物转化能力的群落代表了在应对包括海洋沉积物在内的污染场地修复挑战方面的重大进展,从而有助于扩展有效生物修复策略的工具包。

https://cdn.ncbi.nlm.nih.gov/pmc/blobs/6647/10673493/b803020dee7f/microorganisms-11-02782-g001.jpg

相似文献

3
Polychlorinated biphenyl (PCB) anaerobic degradation in marine sediments: microcosm study and role of autochthonous microbial communities.
Environ Sci Pollut Res Int. 2016 Jul;23(13):12613-23. doi: 10.1007/s11356-015-4960-2. Epub 2015 Jul 11.
4
Microbiome changes and oxidative capability of an anaerobic PCB dechlorinating enrichment culture after oxygen exposure.
N Biotechnol. 2020 May 25;56:96-102. doi: 10.1016/j.nbt.2019.12.004. Epub 2019 Dec 24.
7
Sediment pollution and dynamic in the Mar Piccolo of Taranto (southern Italy): insights from bottom sediment traps and surficial sediments.
Environ Sci Pollut Res Int. 2016 Jul;23(13):12554-65. doi: 10.1007/s11356-016-6738-6. Epub 2016 Apr 27.
10
Growth of Dehalococcoides spp. and increased abundance of reductive dehalogenase genes in anaerobic PCB-contaminated sediment microcosms.
Environ Sci Pollut Res Int. 2020 Mar;27(9):8846-8858. doi: 10.1007/s11356-019-05571-7. Epub 2019 Jun 17.

本文引用的文献

3
Novel clades of soil biphenyl degraders revealed by integrating isotope probing, multi-omics, and single-cell analyses.
ISME J. 2021 Dec;15(12):3508-3521. doi: 10.1038/s41396-021-01022-9. Epub 2021 Jun 11.
7
Recent advances in the biodegradation of polychlorinated biphenyls.
World J Microbiol Biotechnol. 2020 Aug 30;36(10):145. doi: 10.1007/s11274-020-02922-2.
8
Roles of Organohalide-Respiring in Carbon Cycling.
mSystems. 2020 Jun 9;5(3):e00757-19. doi: 10.1128/mSystems.00757-19.
9
gen. nov., sp. nov., the Representative of a Novel Wide-Ranging Predatory Taxon in .
Front Microbiol. 2020 Apr 22;11:698. doi: 10.3389/fmicb.2020.00698. eCollection 2020.
10
Microbiome changes and oxidative capability of an anaerobic PCB dechlorinating enrichment culture after oxygen exposure.
N Biotechnol. 2020 May 25;56:96-102. doi: 10.1016/j.nbt.2019.12.004. Epub 2019 Dec 24.

文献AI研究员

20分钟写一篇综述,助力文献阅读效率提升50倍。

立即体验

用中文搜PubMed

大模型驱动的PubMed中文搜索引擎

马上搜索

文档翻译

学术文献翻译模型,支持多种主流文档格式。

立即体验