Suppr超能文献

三种碳青霉烯类药物在单日内剂量对耐碳青霉烯肠定植耐药性的影响。

The impact of three carbapenems at a single-day dose on intestinal colonization resistance against carbapenem-resistant .

机构信息

Center of Infectious Diseases, West China Hospital, Sichuan University, Chengdu, China.

Division of Infectious Diseases, State Key Laboratory of Biotherapy, Chengdu, China.

出版信息

mSphere. 2023 Dec 20;8(6):e0047923. doi: 10.1128/msphere.00479-23. Epub 2023 Nov 27.

Abstract

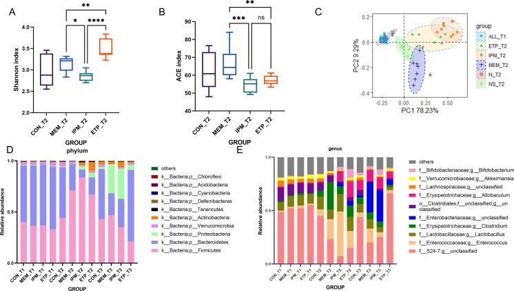
The intestinal colonization of carbapenem-resistant (CRKP) is an important source of clinical infection. Our research showed that even single-day dose use of carbapenems caused CRKP colonization and continuous bacterial shedding, which reminds clinical doctors to prescribe carbapenems cautiously. Whenever possible, ertapenem should be the preferred choice over other carbapenems especially when the identified or highly suspected pathogens can be effectively targeted by ertapenem.

摘要

耐碳青霉烯肠杆菌科(CRKP)定植是临床感染的重要来源。我们的研究表明,即使是单次使用碳青霉烯类药物也会导致 CRKP 定植和持续细菌脱落,这提醒临床医生谨慎使用碳青霉烯类药物。只要有可能,厄他培南应优先选择其他碳青霉烯类药物,特别是当鉴定或高度怀疑的病原体可以被厄他培南有效靶向时。

https://cdn.ncbi.nlm.nih.gov/pmc/blobs/9d8b/10732052/4cca8304045e/msphere.00479-23.f001.jpg

相似文献

1
The impact of three carbapenems at a single-day dose on intestinal colonization resistance against carbapenem-resistant .
mSphere. 2023 Dec 20;8(6):e0047923. doi: 10.1128/msphere.00479-23. Epub 2023 Nov 27.
4
[Preliminary study on resistance mechanism and virulence features in carbapenems-resistant from burn patients].
Zhonghua Shao Shang Za Zhi. 2018 Nov 20;34(11):796-801. doi: 10.3760/cma.j.issn.1009-2587.2018.11.015.
5
Risk factors for infection with carbapenem-resistant Klebsiella pneumoniae: a case-case-control study.
Colomb Med (Cali). 2014 Jun 30;45(2):54-60. eCollection 2014 Apr-Jun.
7
Risk factors for carbapenem-resistant Klebsiella pneumoniae infection/colonization and predictors of mortality: a retrospective study.
Pathog Glob Health. 2015 Mar;109(2):68-74. doi: 10.1179/2047773215Y.0000000004. Epub 2015 Feb 24.
9
Epidemiology and outcomes of carbapenem-resistant Klebsiella pneumoniae bacteriuria in kidney transplant recipients.
Transpl Infect Dis. 2015 Dec;17(6):800-9. doi: 10.1111/tid.12450. Epub 2015 Nov 5.
10
The Epidemiology of Carbapenem-Resistant Klebsiella pneumoniae Colonization and Infection among Long-Term Acute Care Hospital Residents.
Infect Control Hosp Epidemiol. 2016 Jan;37(1):55-60. doi: 10.1017/ice.2015.254. Epub 2015 Oct 12.

本文引用的文献

1
Antibiotic perturbations to the gut microbiome.
Nat Rev Microbiol. 2023 Dec;21(12):772-788. doi: 10.1038/s41579-023-00933-y. Epub 2023 Jul 25.
3
Carbapenem-Resistant : Virulence Factors, Molecular Epidemiology and Latest Updates in Treatment Options.
Antibiotics (Basel). 2023 Jan 21;12(2):234. doi: 10.3390/antibiotics12020234.
4
Microbiota-mediated colonization resistance: mechanisms and regulation.
Nat Rev Microbiol. 2023 Jun;21(6):347-360. doi: 10.1038/s41579-022-00833-7. Epub 2022 Dec 20.
5
Akkermansia muciniphila: paradigm for next-generation beneficial microorganisms.
Nat Rev Gastroenterol Hepatol. 2022 Oct;19(10):625-637. doi: 10.1038/s41575-022-00631-9. Epub 2022 May 31.
6
Interspecies commensal interactions have nonlinear impacts on host immunity.
Cell Host Microbe. 2022 Jul 13;30(7):988-1002.e6. doi: 10.1016/j.chom.2022.05.004. Epub 2022 May 30.
8
Short-Chain Fatty Acids Produced by Ruminococcaceae Mediate α-Linolenic Acid Promote Intestinal Stem Cells Proliferation.
Mol Nutr Food Res. 2022 Jan;66(1):e2100408. doi: 10.1002/mnfr.202100408. Epub 2021 Nov 17.
10
B Vitamins and Their Role in Immune Regulation and Cancer.
Nutrients. 2020 Nov 4;12(11):3380. doi: 10.3390/nu12113380.

文献AI研究员

20分钟写一篇综述,助力文献阅读效率提升50倍。

立即体验

用中文搜PubMed

大模型驱动的PubMed中文搜索引擎

马上搜索

文档翻译

学术文献翻译模型,支持多种主流文档格式。

立即体验