Suppr超能文献

基于多组学分析的肺腺癌缺氧相关基因特征的鉴定。

Identification of hypoxia-related gene signatures based on multi-omics analysis in lung adenocarcinoma.

机构信息

School of Public Health, Health Science Center, Ningbo University, Ningbo, Zhejiang, P. R. China.

Department of Thoracic Surgery, Hwa Mei Hospital, University of Chinese Academy of Sciences, Ningbo, Zhejiang, P. R. China.

出版信息

J Cell Mol Med. 2024 Jan;28(2):e18032. doi: 10.1111/jcmm.18032. Epub 2023 Nov 27.

Abstract

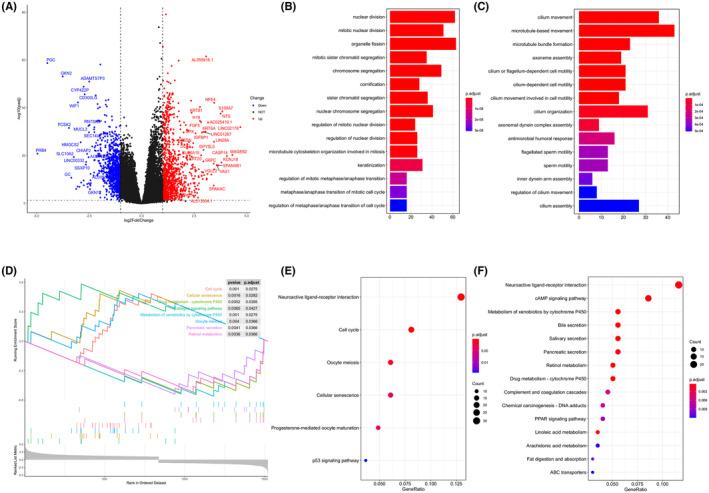
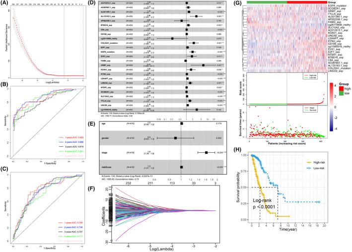
Lung adenocarcinoma (LUAD) is the most common type of lung cancer and one of the malignancies with the highest incidence rate and mortality worldwide. Hypoxia is a typical feature of tumour microenvironment (TME), which affects the progression of LUAD from multiple molecular levels. However, the underlying molecular mechanisms behind LUAD hypoxia are not fully understood. In this study, we estimated the level of hypoxia by calculating a score based on 15 hypoxia genes. The hypoxia scores were relatively high in LUAD patients with poor prognosis and were bound up with tumour node metastasis (TNM) stage, tumour size, lymph node, age and gender. By comparison of high hypoxia score group and low hypoxia score group, 1820 differentially expressed genes were identified, among which up-regulated genes were mainly about cell division and proliferation while down-regulated genes were primarily involved in cilium-related biological processes. Besides, LUAD patients with high hypoxia scores had higher frequencies of gene mutations, among which TP53, TTN and MUC16 had the highest mutation rates. As for DNA methylation, 1015 differentially methylated probes-related genes were found and may play potential roles in tumour-related neurobiological processes and cell signal transduction. Finally, a prognostic model with 25 multi-omics features was constructed and showed good predictive performance. The area under curve (AUC) values of 1-, 3- and 5-year survival reached 0.863, 0.826 and 0.846, respectively. Above all, our findings are helpful in understanding the impact and molecular mechanisms of hypoxia in LUAD.

摘要

肺腺癌(LUAD)是最常见的肺癌类型,也是全球发病率和死亡率最高的恶性肿瘤之一。缺氧是肿瘤微环境(TME)的典型特征,它从多个分子水平影响 LUAD 的进展。然而,LUAD 缺氧背后的潜在分子机制尚不完全清楚。在这项研究中,我们通过计算基于 15 个缺氧基因的分数来估计缺氧水平。LUAD 预后不良患者的缺氧评分相对较高,与肿瘤淋巴结转移(TNM)分期、肿瘤大小、淋巴结、年龄和性别有关。通过比较高缺氧评分组和低缺氧评分组,鉴定出 1820 个差异表达基因,其中上调基因主要与细胞分裂和增殖有关,而下调基因主要与纤毛相关的生物过程有关。此外,高缺氧评分的 LUAD 患者基因突变频率更高,其中 TP53、TTN 和 MUC16 的突变率最高。至于 DNA 甲基化,发现了 1015 个差异甲基化探针相关基因,它们可能在肿瘤相关的神经生物学过程和细胞信号转导中发挥潜在作用。最后,构建了一个具有 25 个多组学特征的预后模型,表现出良好的预测性能。1、3 和 5 年生存率的 AUC 值分别达到 0.863、0.826 和 0.846。总之,我们的研究结果有助于了解缺氧对 LUAD 的影响和分子机制。

https://cdn.ncbi.nlm.nih.gov/pmc/blobs/a0cf/10826438/b663928a6d2d/JCMM-28-e18032-g004.jpg

文献AI研究员

20分钟写一篇综述,助力文献阅读效率提升50倍。

立即体验

用中文搜PubMed

大模型驱动的PubMed中文搜索引擎

马上搜索

文档翻译

学术文献翻译模型,支持多种主流文档格式。

立即体验