National Key Laboratory of Immunity & Inflammation and Department of Pathophysiology, Naval Medical University, Shanghai, China.
NHC Key Laboratory of Hormones and Development, Tianjin Key Laboratory of Metabolic Diseases, Chu Hsien-I Memorial Hospital & Tianjin Institute of Endocrinology, Tianjin Medical University, Tianjin, China.
Nat Commun. 2023 Dec 1;14(1):7934. doi: 10.1038/s41467-023-43609-0.
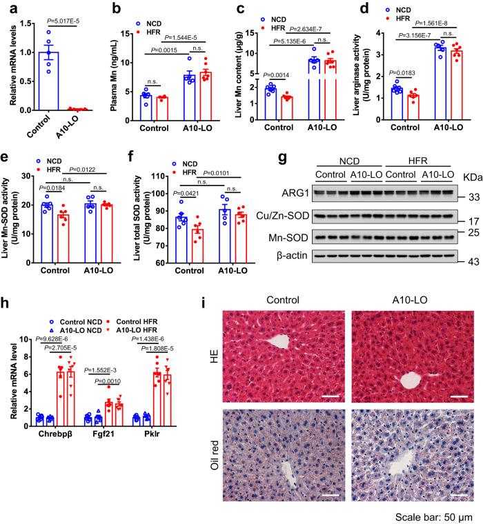
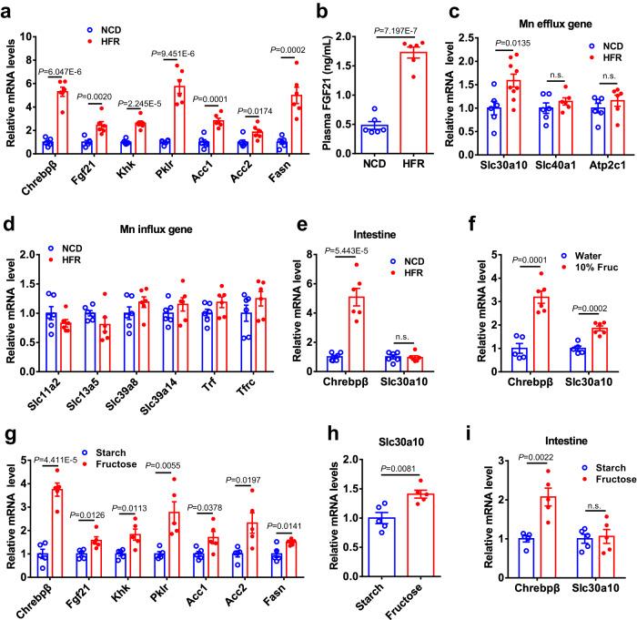
Arginase, a manganese (Mn)-dependent enzyme, is indispensable for urea generation and ammonia disposal in the liver. The potential role of fructose in Mn and ammonia metabolism is undefined. Here we demonstrate that fructose overconsumption impairs hepatic Mn homeostasis and ammonia disposal in male mice. Fructose overexposure reduces liver Mn content as well as its activity of arginase and Mn-SOD, and impairs the clearance of blood ammonia under liver dysfunction. Mechanistically, fructose activates the Mn exporter Slc30a10 gene transcription in the liver in a ChREBP-dependent manner. Hepatic overexpression of Slc30a10 can mimic the effect of fructose on liver Mn content and ammonia disposal. Hepatocyte-specific deletion of Slc30a10 or ChREBP increases liver Mn contents and arginase activity, and abolishes their responsiveness to fructose. Collectively, our data establish a role of fructose in hepatic Mn and ammonia metabolism through ChREBP/Slc30a10 pathway, and postulate fructose dietary restriction for the prevention and treatment of hyperammonemia.
精氨酸酶是一种依赖锰(Mn)的酶,对于肝脏中尿素的生成和氨的处理是必不可少的。果糖在 Mn 和氨代谢中的潜在作用尚未确定。本文证明果糖的过度摄入会损害雄性小鼠肝脏的 Mn 稳态和氨处理能力。果糖过度暴露会降低肝脏中的 Mn 含量及其精氨酸酶和 Mn-SOD 的活性,并在肝功能障碍时损害血液中氨的清除。在机制上,果糖通过 ChREBP 依赖性方式激活肝脏中的 Mn 外排基因 Slc30a10 的转录。Slc30a10 在肝中的过表达可以模拟果糖对肝脏 Mn 含量和氨处理的影响。肝细胞特异性敲除 Slc30a10 或 ChREBP 会增加肝脏 Mn 含量和精氨酸酶活性,并消除它们对果糖的反应性。总之,我们的数据通过 ChREBP/Slc30a10 通路确立了果糖在肝脏 Mn 和氨代谢中的作用,并提出了限制果糖饮食以预防和治疗高氨血症的建议。