College of Veterinary Medicine, Chungbuk National University, Cheongju 28644, Republic of Korea.
Department of Biology Education, Korea National University of Education, Cheongju 28173, Republic of Korea.
Cells. 2023 Nov 26;12(23):2711. doi: 10.3390/cells12232711.
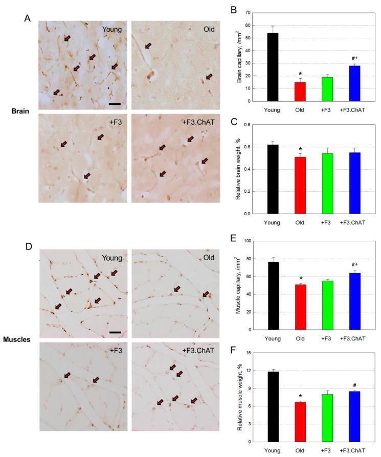
Major features of aging might be progressive decreases in cognitive function and physical activity, in addition to withered appearance. Previously, we reported that the intracerebroventricular injection of human neural stem cells (NSCs named F3) encoded the choline acetyltransferase gene (F3.ChAT). The cells secreted acetylcholine and growth factors (GFs) and neurotrophic factors (NFs), thereby improving learning and memory function as well as the physical activity of aged animals. In this study, F344 rats (10 months old) were intravenously transplanted with F3 or F3.ChAT NSCs (1 × 10 cells) once a month to the 21st month of age. Their physical activity and cognitive function were investigated, and brain acetylcholine (ACh) and cholinergic and dopaminergic system markers were analyzed. Neuroprotective and neuroregenerative activities of stem cells were also confirmed by analyzing oxidative damages, neuronal skeletal protein, angiogenesis, brain and muscle weights, and proliferating host stem cells. Stem cells markedly improved both cognitive and physical functions, in parallel with the elevation in ACh levels in cerebrospinal fluid and muscles, in which F3.ChAT cells were more effective than F3 parental cells. Stem cell transplantation downregulated CCL11 and recovered GFs and NFs in the brain, leading to restoration of microtubule-associated protein 2 as well as functional markers of cholinergic and dopaminergic systems, along with neovascularization. Stem cells also restored muscular GFs and NFs, resulting in increased angiogenesis and muscle mass. In addition, stem cells enhanced antioxidative capacity, attenuating oxidative damage to the brain and muscles. The results indicate that NSCs encoding ChAT improve cognitive function and physical activity of aging animals by protecting and recovering functions of multiple organs, including cholinergic and dopaminergic systems, as well as muscles from oxidative injuries through secretion of ACh and GFs/NFs, increased antioxidant elements, and enhanced blood flow.
衰老的主要特征除了外貌衰老外,还可能包括认知功能和身体活动的逐渐下降。此前,我们曾报道过,脑室内注射编码胆碱乙酰转移酶基因的人神经干细胞(命名为 F3)(F3.ChAT)。这些细胞分泌乙酰胆碱和生长因子(GFs)和神经营养因子(NFs),从而改善老年动物的学习和记忆功能以及身体活动。在这项研究中,将 F344 大鼠(10 个月大)静脉内移植 F3 或 F3.ChAT 神经干细胞(1×10 个细胞),每月一次,直至 21 个月大。检测它们的身体活动和认知功能,并分析大脑中的乙酰胆碱(ACh)和胆碱能及多巴胺能系统标志物。通过分析氧化损伤、神经元骨架蛋白、血管生成、脑和肌肉重量以及增殖的宿主干细胞,还证实了干细胞的神经保护和神经再生活性。干细胞显著改善了认知和身体功能,同时脑脊液和肌肉中的 ACh 水平也升高,其中 F3.ChAT 细胞比 F3 亲本细胞更有效。干细胞移植下调了 CCL11,并恢复了大脑中的 GFs 和 NFs,从而恢复了微管相关蛋白 2 以及胆碱能和多巴胺能系统的功能标志物,并伴随着新生血管形成。干细胞还恢复了肌肉中的 GFs 和 NFs,导致血管生成和肌肉质量增加。此外,干细胞增强了抗氧化能力,减轻了大脑和肌肉的氧化损伤。结果表明,通过分泌 ACh 和 GFs/NFs、增加抗氧化元素和增强血液流动,编码 ChAT 的神经干细胞改善了衰老动物的认知功能和身体活动,保护和恢复了包括胆碱能和多巴胺能系统以及肌肉在内的多个器官的功能,防止它们受到氧化损伤。