Suppr超能文献

Wnt/β-连环蛋白信号在造血系统中的巨核细胞-红细胞祖细胞阶段调节巨核细胞生成。

Wnt/β-Catenin-Signaling Modulates Megakaryopoiesis at the Megakaryocyte-Erythrocyte Progenitor Stage in the Hematopoietic System.

机构信息

Institute of Neurology (Edinger Institute), University Hospital Frankfurt, Goethe University, 60590 Frankfurt am Main, Germany.

Institute for Transfusion Medicine and Immunohaematology, and DRK-Blutspendedienst BaWüHe, Goethe University Frankfurt, 60528 Frankfurt am Main, Germany.

出版信息

Cells. 2023 Dec 4;12(23):2765. doi: 10.3390/cells12232765.

Abstract

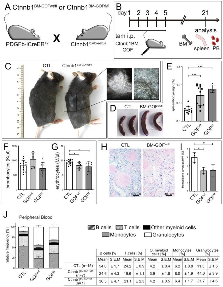
The bone marrow (BM) hematopoietic system (HS) gives rise to blood cells originating from hematopoietic stem cells (HSCs), including megakaryocytes (MKs) and red blood cells (erythrocytes; RBCs). Many steps of the cell-fate decision remain to be elucidated, being important for cancer treatment. To explore the role of Wnt/β-catenin for MK and RBC differentiation, we activated β-catenin signaling in platelet-derived growth factor b (Pdgfb)-expressing cells of the HS using a Cre-lox approach (Ctnnb1). FACS analysis revealed that Pdgfb is mainly expressed by megakaryocytic progenitors (MKPs), MKs and platelets. Recombination resulted in a lethal phenotype in mutants (Ctnnb1, Ctnnb1) 3 weeks after tamoxifen injection, showing an increase in MKs in the BM and spleen, but no pronounced anemia despite reduced erythrocyte counts. BM transplantation (BMT) of Ctnnb1 BM into lethally irradiated wildtype recipients (BMT-Ctnnb1) confirmed the megakaryocytic, but not the lethal phenotype. CFU-MK assays in vitro with BM cells of Ctnnb1 mice supported MK skewing at the expense of erythroid colonies. Molecularly, the runt-related transcription factor 1 (RUNX1) mRNA, known to suppress erythropoiesis, was upregulated in Ctnnb1 BM cells. In conclusion, β-catenin activation plays a key role in cell-fate decision favoring MK development at the expense of erythroid production.

摘要

骨髓(BM)造血系统(HS)产生起源于造血干细胞(HSCs)的血细胞,包括巨核细胞(MKs)和红细胞(RBCs)。细胞命运决定的许多步骤仍有待阐明,这对于癌症治疗很重要。为了探索 Wnt/β-catenin 对 MK 和 RBC 分化的作用,我们使用 Cre-lox 方法(Ctnnb1)在 HS 中表达血小板衍生生长因子 b(Pdgfb)的细胞中激活β-catenin 信号。FACS 分析显示,Pdgfb 主要由巨核细胞祖细胞(MKPs)、MKs 和血小板表达。重组导致突变体(Ctnnb1,Ctnnb1)在他莫昔芬注射后 3 周出现致命表型,显示 BM 和脾脏中的 MK 增加,但尽管红细胞计数减少,但没有明显的贫血。Ctnnb1 BM 向致死性辐射野生型受者(BMT-Ctnnb1)的 BM 移植(BMT)证实了巨核细胞,但不是致命表型。Ctnnb1 小鼠 BM 细胞的 CFU-MK 测定体外支持以 MK 为代价偏向于红细胞集落。从分子水平上讲,已知抑制红细胞生成的 runt 相关转录因子 1(RUNX1)mRNA 在 Ctnnb1 BM 细胞中上调。总之,β-catenin 激活在细胞命运决定中起着关键作用,有利于 MK 的发育,而牺牲红细胞的产生。

https://cdn.ncbi.nlm.nih.gov/pmc/blobs/7c31/10706863/c9673663702b/cells-12-02765-g001.jpg

文献AI研究员

20分钟写一篇综述,助力文献阅读效率提升50倍。

立即体验

用中文搜PubMed

大模型驱动的PubMed中文搜索引擎

马上搜索

文档翻译

学术文献翻译模型,支持多种主流文档格式。

立即体验