Suppr超能文献

基于脂肪酸代谢特征的评估工具用于预测膀胱癌的预后和治疗反应

Assessment tool based on fatty acid metabolic signatures for predicting the prognosis and treatment response in bladder cancer.

作者信息

Chen Xusheng, Zhang Zhenting, Liao Wenfeng, Zhao Yujie

机构信息

Department of Genitourinary Oncology, Tianjin Medical University Cancer Institute&Hospital, National Clinical Research Center for Cancer, Tianjin's Clinical Research Center for Cancer, Key Laboratory of Cancer Prevention and Therapy, Tianjin, 300060, China.

Regional marketing department, Yuce Biotechnology Co., Ltd, Dabaihui Center, Shenzhen, 518000, China.

出版信息

Heliyon. 2023 Nov 25;9(12):e22768. doi: 10.1016/j.heliyon.2023.e22768. eCollection 2023 Dec.

Abstract

BACKGROUND

Fatty acid metabolism (FAM) is closely connected with tumorigenesis as well as disease progression and affects the efficacy of platinum-based drugs. Exploring biomarkers related to FAM in bladder cancer (BLCA) is essential to improve cancer prognosis.

METHODS

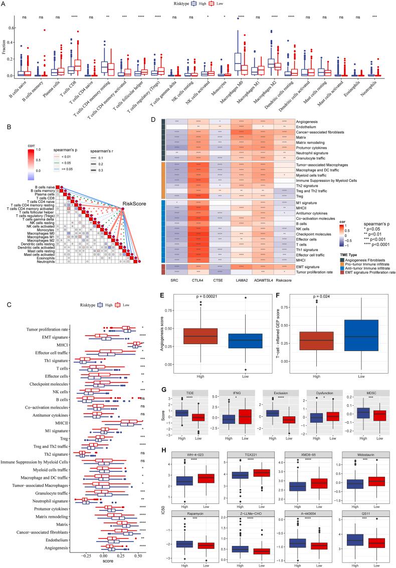
High-throughput sequencing data from The Cancer Genome Atlas (TCGA) were bioinformatically resolved to identify molecular subtypes of fatty acid metabolic profiles in BLCA using coherent clustering analysis. Based on fatty acid metabolic profile, a prognostic model was created using COX and LASSO COX models. CIBERSORT, Estimation of STromal and Immune cells in MAlignant Tumours using Expression (ESTIMATE), MCP-Count, and single sample gene set enrichment analysis (ssGSEA) were used to assess the differences in tumor microenvironment (TME) among different molecular subtypes, prognostic groups. Kaplan-Meier (K-M) survival curve was plotted to assess patients' prognosis. Receiver operating characteristic curve (ROC) and the clinical prognostic value of prognostic models was evaluated by the Nomogram.

RESULTS

Three molecular subtypes (FAMC1, FAMC2, FAMC3) of fatty acid metabolic patterns were determined. FAMC1 showed significant prognostic advantage with immunoreactivity. Five key prognostic FAMGs were identified and RiskScore was developed. We found that patients with low RiskScore showed significantly better immune microenvironment status, survival and response to immunotherapy. Similarly, both Nomogram and RiskScore demonstrated excellent prognostic value.

CONCLUSIONS

In conclusion, our study showed that the RiskScore was closely related to the clinical traits of BLCA patients. The RiskScore may provide essential clinical guidance for predicting prognosis and treatment response in bladder cancer.

摘要

背景

脂肪酸代谢(FAM)与肿瘤发生以及疾病进展密切相关,并影响铂类药物的疗效。探索膀胱癌(BLCA)中与FAM相关的生物标志物对于改善癌症预后至关重要。

方法

利用连贯聚类分析对来自癌症基因组图谱(TCGA)的高通量测序数据进行生物信息学解析,以识别BLCA中脂肪酸代谢谱的分子亚型。基于脂肪酸代谢谱,使用COX和LASSO COX模型创建预后模型。采用CIBERSORT、利用表达估计恶性肿瘤中的基质和免疫细胞(ESTIMATE)、MCP-Count和单样本基因集富集分析(ssGSEA)来评估不同分子亚型、预后组之间肿瘤微环境(TME)的差异。绘制Kaplan-Meier(K-M)生存曲线以评估患者的预后。通过列线图评估预后模型的受试者工作特征曲线(ROC)和临床预后价值。

结果

确定了脂肪酸代谢模式的三种分子亚型(FAMC1、FAMC2、FAMC3)。FAMC1显示出显著的免疫反应性预后优势。鉴定出五个关键的预后FAMG并开发了风险评分。我们发现低风险评分的患者显示出明显更好的免疫微环境状态、生存率和对免疫治疗的反应。同样,列线图和风险评分均显示出优异的预后价值。

结论

总之,我们的研究表明风险评分与BLCA患者的临床特征密切相关。风险评分可能为预测膀胱癌的预后和治疗反应提供重要的临床指导。

https://cdn.ncbi.nlm.nih.gov/pmc/blobs/8f5e/10703629/cc5ac0b52eed/gr1.jpg

文献AI研究员

20分钟写一篇综述,助力文献阅读效率提升50倍。

立即体验

用中文搜PubMed

大模型驱动的PubMed中文搜索引擎

马上搜索

文档翻译

学术文献翻译模型,支持多种主流文档格式。

立即体验