Smith Laura J, Skirzynska Arianna, Chin Allysia A, Arnold Amy E, Kushida Michelle, Dirks Peter B, Shoichet Molly S
Chemical Engineering and Applied Chemistry, University of Toronto, 200 College Street, Toronto, Ontario M5S 3E5, Canada.
Institute for Biomedical Engineering, University of Toronto, 164 College Street, Toronto, Ontario M5S 3G9, Canada.
ACS Mater Au. 2023 Jul 6;3(5):514-527. doi: 10.1021/acsmaterialsau.3c00029. eCollection 2023 Sep 13.
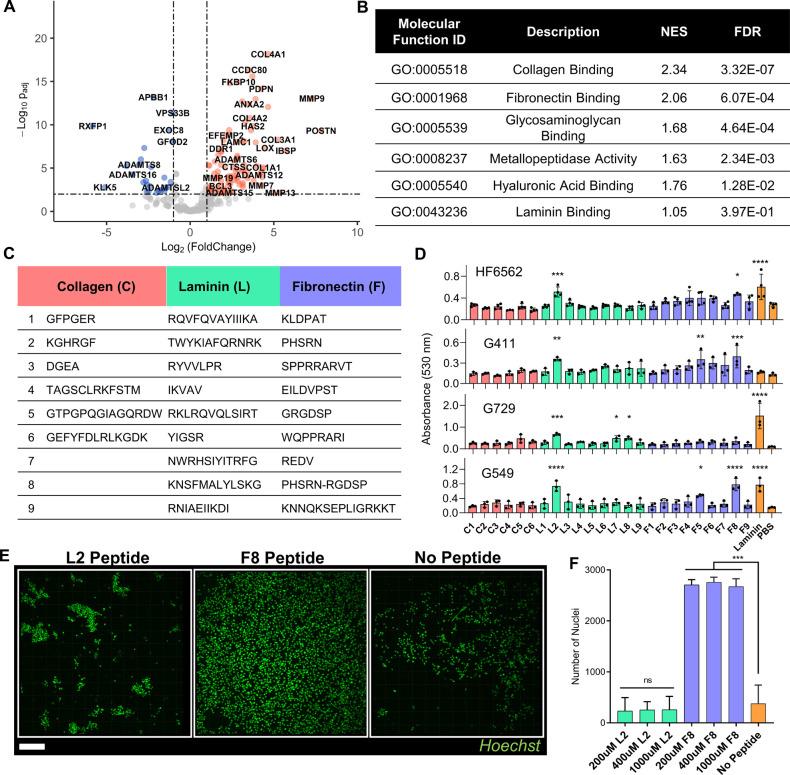
Glioblastoma stem cells (GSCs) play an important role in the invasive nature of glioblastoma (GBM); yet, the mechanisms driving this behavior are poorly understood. To recapitulate tumor invasion in vitro, we developed a GBM tumor-mimetic hydrogel using extracellular matrix components upregulated in patients. We show that our hydrogel facilitates the infiltration of a subset of patient-derived GSCs, differentiating samples based on phenotypic invasion. Invasive GSCs are enriched for injury-responsive pathways while noninvasive GSCs are enriched for developmental pathways, reflecting established GSC stratifications. Using small molecule inhibitors, we demonstrate that the suppression of matrix metalloprotease and rho-associated protein kinase processes results in a significant reduction of cell invasion into the hydrogel, reflecting mesenchymal- and amoeboid-dependent mechanisms. Similar reduction in cell invasion was observed by siRNA knockdown of ITGB1 and FAK focal adhesion pathways. We elucidate the transcriptomic profile of cells invading in the hydrogel by performing bulk RNA sequencing of cells cultured in the hydrogel and compare these to cells cultured in conventional tissue culture polystyrene (TCP). In our 3D hydrogel cultures, invasion-related molecular signatures along with proliferation and injury response pathways are upregulated while development processes are downregulated compared to culture on 2D TCP. With this validated in vitro model, we establish a valuable tool to find therapeutic intervention strategies against cellular invasion in glioblastoma.
胶质母细胞瘤干细胞(GSCs)在胶质母细胞瘤(GBM)的侵袭性中起重要作用;然而,驱动这种行为的机制却知之甚少。为了在体外重现肿瘤侵袭,我们使用患者体内上调的细胞外基质成分开发了一种GBM肿瘤模拟水凝胶。我们表明,我们的水凝胶促进了一部分患者来源的GSCs的浸润,并根据表型侵袭对样本进行区分。侵袭性GSCs富含损伤反应通路,而非侵袭性GSCs富含发育通路,这反映了已确立的GSC分层。使用小分子抑制剂,我们证明抑制基质金属蛋白酶和rho相关蛋白激酶过程会导致细胞向水凝胶中的侵袭显著减少,这反映了间充质和阿米巴样依赖性机制。通过ITGB1和FAK粘着斑通路的siRNA敲低也观察到细胞侵袭的类似减少。我们通过对在水凝胶中培养的细胞进行批量RNA测序来阐明侵入水凝胶的细胞的转录组概况,并将其与在传统组织培养聚苯乙烯(TCP)中培养的细胞进行比较。与在二维TCP上培养相比,在我们的三维水凝胶培养中,侵袭相关的分子特征以及增殖和损伤反应通路上调,而发育过程下调。通过这个经过验证的体外模型,我们建立了一个有价值的工具,以寻找针对胶质母细胞瘤细胞侵袭的治疗干预策略。