Department of Occupational Health and Occupational Medicine, Guangdong Provincial Key Laboratory of Tropical Disease Research, School of Public Health, Southern Medical University, Guangzhou, 510515, China.
Department of Neurobiology, School of Basic Medical Sciences, Southern Medical University, Guangzhou, 510515, China.
Redox Biol. 2024 Feb;69:102990. doi: 10.1016/j.redox.2023.102990. Epub 2023 Dec 9.
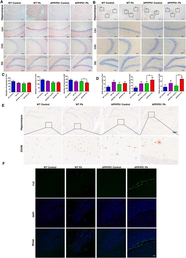
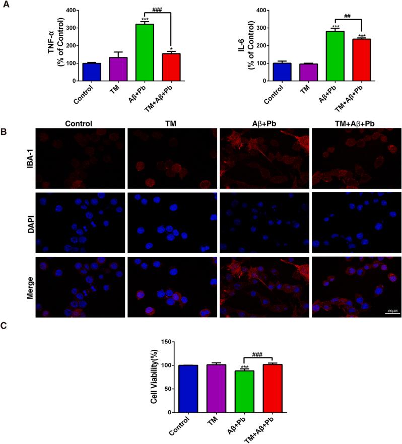
Alzheimer's disease (AD) is a common neurodegenerative disease that is associated with multiple environmental risk factors, including heavy metals. Lead (Pb) is a heavy metal contaminant, which is closely related to the incidence of AD. However, the research on the role of microglia in Pb-induced AD-like pathology is limited. To determine the mechanism by which Pb exposure aggravates AD progression and the role of microglial activation, we exposed APP/PS1 mice and Aβ-treated BV-2 cells to Pb. Our results suggested that chronic Pb exposure exacerbated learning and memory impairments in APP/PS1 mice. Pb exposure increased the activation of microglia in the hippocampus of APP/PS1 mice, which was associated with increased deposition of Aβ, and induced hippocampal neuron damage. Pb exposure upregulated copper transporter 1 (CTR1) and downregulated copper P-type ATPase transporter (ATP7A) in the hippocampus of APP/PS1 mice and Aβ-treated BV-2 cells. Moreover, Pb enhanced mitochondrial translocation of the mitochondrial copper transporter COX17, leading to an increase in mitochondrial copper concentration and mitochondrial damage. This could be reversed by copper-chelating agents or by inhibiting the mitochondrial translocation of COX17. The increased mitochondrial copper concentration caused by increased mitochondrial translocation of COX17 after Pb exposure may be related to the enhanced mitochondrial import pathway of AIF/CHCHD4. These results indicate that Pb induces the activation of microglia by increasing the concentration of copper in the mitochondria of microglia, and microglia release inflammatory factors to promote neuroinflammation, thus aggravating the pathology of AD. The present study provides new ideas for the prevention of Pb-induced AD.
阿尔茨海默病(AD)是一种常见的神经退行性疾病,与多种环境风险因素有关,包括重金属。铅(Pb)是一种重金属污染物,与 AD 的发病率密切相关。然而,关于小胶质细胞在 Pb 诱导的 AD 样病理学中的作用的研究有限。为了确定 Pb 暴露加重 AD 进展的机制以及小胶质细胞激活的作用,我们使 APP/PS1 小鼠和 Aβ 处理的 BV-2 细胞暴露于 Pb 下。我们的结果表明,慢性 Pb 暴露加重了 APP/PS1 小鼠的学习和记忆障碍。Pb 暴露增加了 APP/PS1 小鼠海马中的小胶质细胞的激活,这与 Aβ 的沉积增加以及海马神经元损伤有关。Pb 暴露上调了 APP/PS1 小鼠海马和 Aβ 处理的 BV-2 细胞中的铜转运蛋白 1(CTR1),下调了铜 P 型 ATP 酶转运蛋白(ATP7A)。此外,Pb 增强了线粒体铜转运体 COX17 的线粒体易位,导致线粒体铜浓度增加和线粒体损伤。这可以通过铜螯合剂或通过抑制 COX17 的线粒体易位来逆转。Pb 暴露后 COX17 线粒体易位增加导致的线粒体铜浓度增加可能与 AIF/CHCHD4 增强的线粒体导入途径有关。这些结果表明,Pb 通过增加小胶质细胞线粒体中铜的浓度诱导小胶质细胞的激活,小胶质细胞释放炎症因子促进神经炎症,从而加重 AD 的病理学。本研究为预防 Pb 诱导的 AD 提供了新的思路。