Department of Chemical and Biomolecular Engineering, University of California, Berkeley, Berkeley, CA, USA.
Department of Cellular and Molecular Biology, Center for Brain Science, Harvard University, Cambridge, MA, USA.
Nature. 2023 Dec;624(7991):415-424. doi: 10.1038/s41586-023-06638-9. Epub 2023 Dec 13.
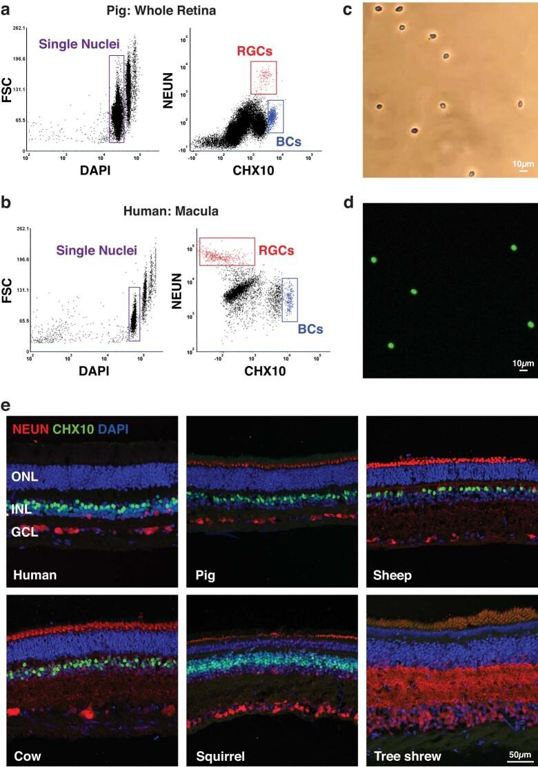
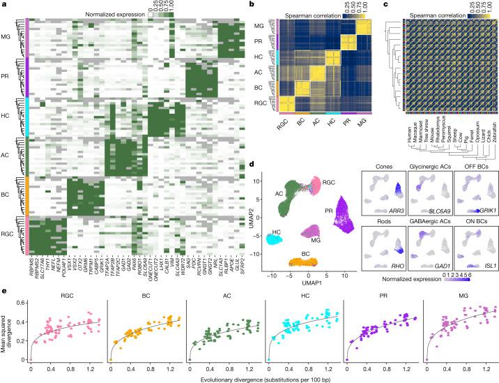
The basic plan of the retina is conserved across vertebrates, yet species differ profoundly in their visual needs. Retinal cell types may have evolved to accommodate these varied needs, but this has not been systematically studied. Here we generated and integrated single-cell transcriptomic atlases of the retina from 17 species: humans, two non-human primates, four rodents, three ungulates, opossum, ferret, tree shrew, a bird, a reptile, a teleost fish and a lamprey. We found high molecular conservation of the six retinal cell classes (photoreceptors, horizontal cells, bipolar cells, amacrine cells, retinal ganglion cells (RGCs) and Müller glia), with transcriptomic variation across species related to evolutionary distance. Major subclasses were also conserved, whereas variation among cell types within classes or subclasses was more pronounced. However, an integrative analysis revealed that numerous cell types are shared across species, based on conserved gene expression programmes that are likely to trace back to an early ancestral vertebrate. The degree of variation among cell types increased from the outer retina (photoreceptors) to the inner retina (RGCs), suggesting that evolution acts preferentially to shape the retinal output. Finally, we identified rodent orthologues of midget RGCs, which comprise more than 80% of RGCs in the human retina, subserve high-acuity vision, and were previously believed to be restricted to primates. By contrast, the mouse orthologues have large receptive fields and comprise around 2% of mouse RGCs. Projections of both primate and mouse orthologous types are overrepresented in the thalamus, which supplies the primary visual cortex. We suggest that midget RGCs are not primate innovations, but are descendants of evolutionarily ancient types that decreased in size and increased in number as primates evolved, thereby facilitating high visual acuity and increased cortical processing of visual information.
视网膜的基本结构在脊椎动物中是保守的,但不同物种的视觉需求却有很大的差异。视网膜细胞类型可能是为了适应这些不同的需求而进化的,但这一点尚未得到系统的研究。在这里,我们生成并整合了来自 17 个物种的视网膜单细胞转录组图谱:人类、两种非人类灵长类动物、四种啮齿动物、三种有蹄类动物、负鼠、雪貂、树鼩、一种鸟类、一种爬行动物、一种硬骨鱼和一种七鳃鳗。我们发现,六种视网膜细胞类型(光感受器、水平细胞、双极细胞、无长突细胞、视网膜神经节细胞(RGC)和 Müller 胶质细胞)在分子水平上具有高度的保守性,而物种间的转录组差异与进化距离有关。主要亚类也得到了保守,而在同一类或亚类内的细胞类型之间的变异更为明显。然而,综合分析显示,许多细胞类型在物种间是共享的,这基于可能追溯到早期脊椎动物的保守基因表达程序。细胞类型之间的变异程度从外视网膜(光感受器)到内视网膜(RGC)逐渐增加,这表明进化更倾向于塑造视网膜的输出。最后,我们鉴定了啮齿动物的小型 RGC 同源物,这些细胞占人类视网膜中 RGC 的 80%以上,它们支持高敏锐度视觉,以前被认为仅限于灵长类动物。相比之下,小鼠的同源物具有较大的感受野,约占小鼠 RGC 的 2%。灵长类和小鼠同源类型的投射在外膝体中被过度代表,外膝体为初级视觉皮层提供输入。我们认为,小型 RGC 不是灵长类动物的创新,而是进化古老类型的后代,随着灵长类动物的进化,它们的体积减小,数量增加,从而促进了高视觉敏锐度和增加了视觉信息的皮层处理。