Suppr超能文献

一种新型的患者来源脑膜瘤球体模型,可作为研究和治疗脑膜瘤上皮间质转化(EMT)的工具。

A novel patient-derived meningioma spheroid model as a tool to study and treat epithelial-to-mesenchymal transition (EMT) in meningiomas.

机构信息

Faculty of Health: Medicine, Dentistry and Human Sciences, Derriford Research Facility, University of Plymouth, Plymouth, PL6 8BU, Devon, UK.

Faculty of Health: School of Biomedical Sciences, University of Plymouth, Plymouth, PL4 8AA, Devon, UK.

出版信息

Acta Neuropathol Commun. 2023 Dec 15;11(1):198. doi: 10.1186/s40478-023-01677-9.

Abstract

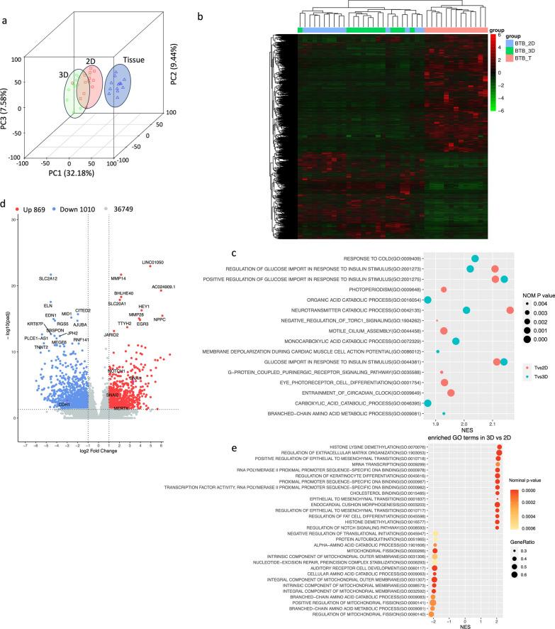
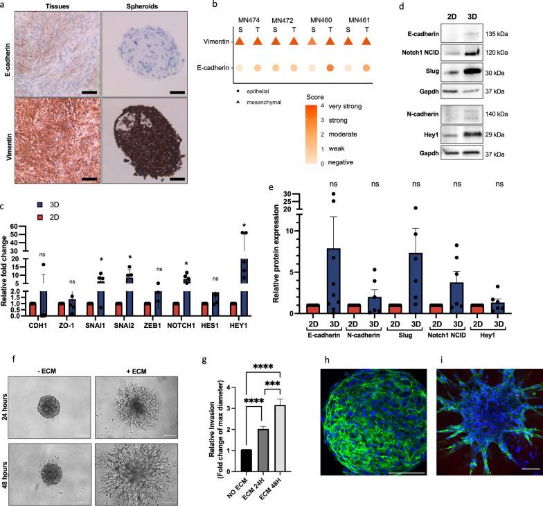
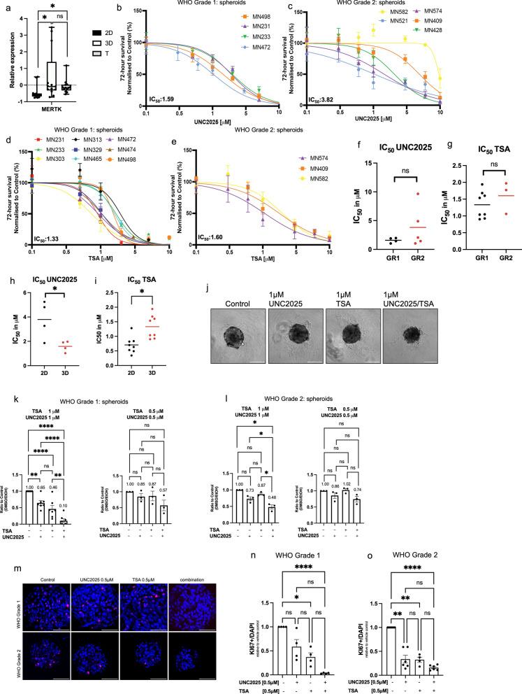
Meningiomas are the most common intracranial brain tumours. These tumours are heterogeneous and encompass a wide spectrum of clinical aggressivity. Treatment options are limited to surgery and radiotherapy and have a risk of post-operative morbidities and radiation neurotoxicity, reflecting the need for new therapies. Three-dimensional (3D) patient-derived cell culture models have been shown to closely recapitulate in vivo tumour biology, including microenvironmental interactions and have emerged as a robust tool for drug development. Here, we established a novel easy-to-use 3D patient-derived meningioma spheroid model using a scaffold-free approach. Patient-derived meningioma spheroids were characterised and compared to patient tissues and traditional monolayer cultures by histology, genomics, and transcriptomics studies. Patient-derived meningioma spheroids closely recapitulated morphological and molecular features of matched patient tissues, including patient histology, genomic alterations, and components of the immune microenvironment, such as a CD68 + and CD163 + positive macrophage cell population. Comprehensive transcriptomic profiling revealed an increase in epithelial-to-mesenchymal transition (EMT) in meningioma spheroids compared to traditional monolayer cultures, confirming this model as a tool to elucidate EMT in meningioma. Therefore, as proof of concept study, we developed a treatment strategy to target EMT in meningioma. We found that combination therapy using the MER tyrosine kinase (MERTK) inhibitor UNC2025 and the histone deacetylase (HDAC) inhibitor Trichostatin A (TSA) effectively decreased meningioma spheroid viability and proliferation. Furthermore, we demonstrated this combination therapy significantly increased the expression of the epithelial marker E-cadherin and had a repressive effect on WHO grade 2-derived spheroid invasion, which is suggestive of a partial reversal of EMT in meningioma spheroids.

摘要

脑膜瘤是最常见的颅内脑肿瘤。这些肿瘤具有异质性,包含广泛的临床侵袭性谱。治疗选择仅限于手术和放疗,并且存在术后发病率和放射性神经毒性的风险,这反映了对新疗法的需求。三维(3D)患者来源的细胞培养模型已被证明能够很好地重现体内肿瘤生物学,包括微环境相互作用,并已成为药物开发的有力工具。在这里,我们使用无支架方法建立了一种新型的易于使用的 3D 患者来源脑膜瘤球体模型。通过组织学、基因组学和转录组学研究对患者来源的脑膜瘤球体进行了表征,并与患者组织和传统单层培养物进行了比较。患者来源的脑膜瘤球体紧密地再现了与匹配的患者组织的形态和分子特征,包括患者的组织学、基因组改变以及免疫微环境的成分,如 CD68+和 CD163+阳性巨噬细胞群。全面的转录组分析显示,脑膜瘤球体中的上皮-间充质转化(EMT)与传统的单层培养物相比增加,证实了该模型是阐明脑膜瘤中 EMT 的工具。因此,作为概念验证研究,我们开发了一种针对脑膜瘤中 EMT 的治疗策略。我们发现,使用 MER 酪氨酸激酶(MERTK)抑制剂 UNC2025 和组蛋白去乙酰化酶(HDAC)抑制剂 Trichostatin A(TSA)联合治疗可有效降低脑膜瘤球体的活力和增殖。此外,我们证明这种联合治疗可显著增加上皮标志物 E-钙粘蛋白的表达,并对 WHO 2 级衍生的球体侵袭具有抑制作用,这表明脑膜瘤球体中的 EMT 部分逆转。

https://cdn.ncbi.nlm.nih.gov/pmc/blobs/ab74/10725030/6c952dc89a53/40478_2023_1677_Fig1_HTML.jpg

文献检索

告别复杂PubMed语法,用中文像聊天一样搜索,搜遍4000万医学文献。AI智能推荐,让科研检索更轻松。

立即免费搜索

文件翻译

保留排版,准确专业,支持PDF/Word/PPT等文件格式,支持 12+语言互译。

免费翻译文档

深度研究

AI帮你快速写综述,25分钟生成高质量综述,智能提取关键信息,辅助科研写作。

立即免费体验