Suppr超能文献

铁死亡导致 JEV 诱导的神经元损伤和神经炎症。

Ferroptosis contributes to JEV-induced neuronal damage and neuroinflammation.

机构信息

National Key Laboratory of Agricultural Microbiology, Huazhong Agricultural University, Wuhan, 430070, China; Frontiers Science Center for Animal Breeding and Sustainable Production, Huazhong Agricultural University, Wuhan, 430070, China; The Cooperative Innovation Center for Sustainable Pig Production, Huazhong Agricultural University, Wuhan, 430070, China; Hubei Hongshan Laboratory, Wuhan, 430070, China.

National Key Laboratory of Agricultural Microbiology, Huazhong Agricultural University, Wuhan, 430070, China; Frontiers Science Center for Animal Breeding and Sustainable Production, Huazhong Agricultural University, Wuhan, 430070, China; The Cooperative Innovation Center for Sustainable Pig Production, Huazhong Agricultural University, Wuhan, 430070, China; Hubei Hongshan Laboratory, Wuhan, 430070, China.

出版信息

Virol Sin. 2024 Feb;39(1):144-155. doi: 10.1016/j.virs.2023.12.004. Epub 2023 Dec 15.

Abstract

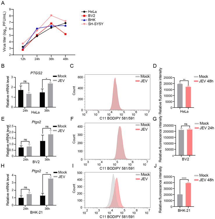
Ferroptosis is a newly discovered prototype of programmed cell death (PCD) driven by iron-dependent phospholipid peroxidation ​accumulation, and it has been linked to numerous organ injuries and degenerative pathologies. Although studies have shown that a variety of cell death processes contribute to JEV-induced neuroinflammation and neuronal injury, there is currently limited research on the specific involvement of ferroptosis. In this study, we explored the neuronal ferroptosis induced by JEV infection in vitro and in vivo. Our results indicated that JEV infection induces neuronal ferroptosis through inhibiting the function of the antioxidant system mediated by glutathione (GSH)/glutathione peroxidase 4 (GPX4), as well as by promoting lipid peroxidation mediated by yes-associated protein 1 (YAP1)/long-chain acyl-CoA synthetase 4 (ACSL4). Further analyses revealed that JEV E and prM proteins function as agonists, inducing ferroptosis. Moreover, we found that treatment with a ferroptosis inhibitor in JEV-infected mice reduces the viral titers and inflammation in the mouse brains, ultimately improving the survival rate of infected mice. In conclusion, our study unveils a critical role of ferroptosis in the pathogenesis of JEV, providing new ideas for the prevention and treatment of viral encephalitis.

摘要

铁死亡是一种新发现的程序性细胞死亡(PCD)模式,由铁依赖性磷脂过氧化积累所驱动,与多种器官损伤和退行性病理有关。尽管研究表明多种细胞死亡过程参与了 JEV 诱导的神经炎症和神经元损伤,但目前关于铁死亡具体参与的研究还很有限。本研究探讨了 JEV 感染体外和体内诱导的神经元铁死亡。我们的结果表明,JEV 感染通过抑制谷胱甘肽(GSH)/谷胱甘肽过氧化物酶 4(GPX4)介导的抗氧化系统的功能以及促进 YAP1/长链酰基辅酶 A 合成酶 4(ACSL4)介导的脂质过氧化来诱导神经元铁死亡。进一步的分析表明,JEV E 和 prM 蛋白作为激动剂发挥作用,诱导铁死亡。此外,我们发现 JEV 感染小鼠用铁死亡抑制剂治疗可降低病毒滴度和小鼠大脑中的炎症,最终提高感染小鼠的存活率。总之,本研究揭示了铁死亡在 JEV 发病机制中的关键作用,为病毒性脑炎的防治提供了新思路。

https://cdn.ncbi.nlm.nih.gov/pmc/blobs/592c/10877411/0325ce8158cf/gr1.jpg

文献AI研究员

20分钟写一篇综述,助力文献阅读效率提升50倍。

立即体验

用中文搜PubMed

大模型驱动的PubMed中文搜索引擎

马上搜索

文档翻译

学术文献翻译模型,支持多种主流文档格式。

立即体验