Suppr超能文献

上调的 LAMA3 调节胆管癌细胞的增殖、黏附、迁移和上皮-间充质转化。

Upregulated LAMA3 modulates proliferation, adhesion, migration and epithelial‑to‑mesenchymal transition of cholangiocarcinoma cells.

机构信息

Department of Biochemistry, Faculty of Science, Mahidol University, Bangkok, 10400, Thailand.

Graduate Program in Molecular Medicine, Faculty of Science, Mahidol University, Bangkok, 10400, Thailand.

出版信息

Sci Rep. 2023 Dec 18;13(1):22598. doi: 10.1038/s41598-023-48798-8.

Abstract

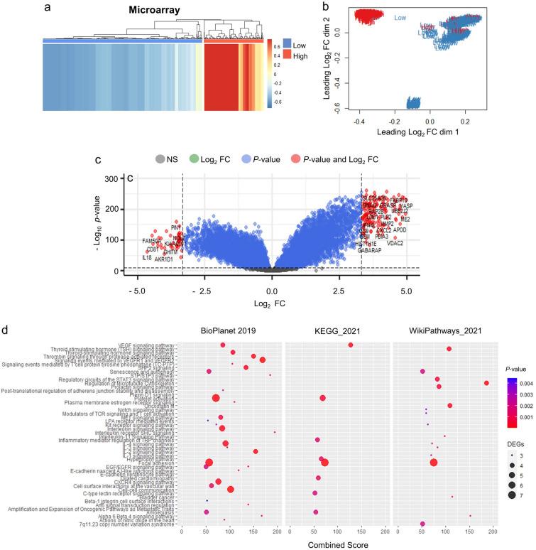
A poor outcome for cholangiocarcinoma (CCA) patients is still a clinical challenge. CCA is typically recognized by the desmoplastic nature, which accounts for its malignancy. Among various extracellular matrix proteins, laminin is the most potent inducer for CCA migration. Herein, we accessed the expression profiles of laminin gene family and explored the significance of the key laminin subunit on CCA aggressiveness. Of all 11 laminin genes, LAMA3, LAMA5, LAMB3 and LAMC2 were concordantly upregulated based on the analysis of multiple public transcriptomic datasets and also overexpressed in Thai CCA cell lines and patient tissues in which LAMA3A upregulated in the highest frequency (97%) of the cases. Differential expression genes (DEGs) analysis of low and high laminin signature groups revealed LAMA3 as the sole common DEG in all investigated datasets. Restratifying CCA samples according to LAMA3 expression indicated the association of LAMA3 in the focal adhesion pathway. Silencing LAMA3 revealed that it plays important roles in CCA cell proliferation, adhesion, migration and epithelial-to-mesenchymal transition. Taken together, this research signifies the roles of dysregulated ECM homeostasis in CCA malignancy and highlights, for the first time, the potential usage of LAMA3 as the diagnostic biomarker and the therapeutic target to tackle the CCA stromal.

摘要

胆管癌(CCA)患者预后不良仍然是临床面临的挑战。CCA 的典型特征是纤维母细胞性,这也是其恶性程度的原因。在各种细胞外基质蛋白中,层粘连蛋白是诱导 CCA 迁移的最有效物质。在此,我们研究了层粘连蛋白基因家族的表达谱,并探讨了关键层粘连蛋白亚基对 CCA 侵袭性的意义。在所有 11 种层粘连蛋白基因中,基于多个公共转录组数据集的分析,LAMA3、LAMA5、LAMB3 和 LAMC2 呈一致性上调,并且在泰国 CCA 细胞系和患者组织中过度表达,其中 LAMA3A 的上调频率最高(97%)。低和高层粘连蛋白特征组的差异表达基因(DEGs)分析显示,LAMA3 是所有研究数据集中唯一的共同 DEG。根据 LAMA3 表达对 CCA 样本进行重新分类表明,LAMA3 与焦点黏附通路有关。沉默 LAMA3 表明其在 CCA 细胞增殖、黏附、迁移和上皮间质转化中发挥重要作用。综上所述,该研究表明细胞外基质稳态失调在 CCA 恶性程度中的作用,并首次强调 LAMA3 作为诊断生物标志物和治疗靶点的潜在用途,以解决 CCA 基质问题。

https://cdn.ncbi.nlm.nih.gov/pmc/blobs/28ef/10730521/6ccd7edd4f10/41598_2023_48798_Fig1_HTML.jpg

文献AI研究员

20分钟写一篇综述,助力文献阅读效率提升50倍。

立即体验

用中文搜PubMed

大模型驱动的PubMed中文搜索引擎

马上搜索

文档翻译

学术文献翻译模型,支持多种主流文档格式。

立即体验