Suppr超能文献

单细胞RNA测序分析揭示上皮糖鞘脂的代谢变化并建立胰腺癌预后风险模型。

Single-Cell RNA Sequencing Analysis Reveals Metabolic Changes in Epithelial Glycosphingolipids and Establishes a Prognostic Risk Model for Pancreatic Cancer.

作者信息

Ba Qinwen, Wang Xiong, Hu Hui, Lu Yanjun

机构信息

Department of Laboratory Medicine, Tongji Hospital, Tongji Medical College, Huazhong University of Science and Technology, Wuhan 430074, China.

出版信息

Diagnostics (Basel). 2024 May 24;14(11):1094. doi: 10.3390/diagnostics14111094.

Abstract

OBJECTIVE

Metabolic reprogramming serves as a distinctive feature of cancer, impacting proliferation and metastasis, with aberrant glycosphingolipid expression playing a crucial role in malignancy. Nevertheless, limited research has investigated the connection between glycosphingolipid metabolism and pancreatic cancer.

METHODS

This study utilized a single-cell sequencing dataset to analyze the cell composition in pancreatic cancer tissues and quantified single-cell metabolism using a newly developed computational pipeline called scMetabolism. A gene signature developed from the differential expressed genes (DEGs), related to epithelial cell glycosphingolipid metabolism, was established to forecast patient survival, immune response, mutation status, and reaction to chemotherapy with pancreatic adenocarcinoma (PAAD).

RESULTS

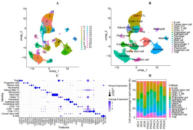
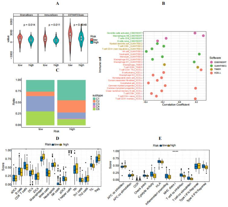
The single-cell sequencing analysis revealed a significant increase in epithelial cell proportions in PAAD, with high glycosphingolipid metabolism occurring in the cancerous tissue. A six-gene signature prognostic model based on abnormal epithelial glycosphingolipid metabolism was created and confirmed using publicly available databases. Patients with PAAD were divided into high- and low-risk categories according to the median risk score, with those in the high-risk group demonstrating a more unfavorable survival outcome in all three cohorts, with higher rates of gene mutations (e.g., KRAS, CDKN2A), increased levels of immunosuppressive cells (macrophages, Th2 cells, regulatory T cells), and heightened sensitivity to Acetalax and Selumetinlb.

CONCLUSIONS

Abnormal metabolism of glycosphingolipids in epithelial cells may promote the development of PAAD. A model utilizing a gene signature associated with epithelial glycosphingolipids metabolism has been established, serving as a valuable indicator for the prognostic stratification of patients with PAAD.

摘要

目的

代谢重编程是癌症的一个显著特征,影响细胞增殖和转移,异常的糖鞘脂表达在恶性肿瘤中起关键作用。然而,关于糖鞘脂代谢与胰腺癌之间联系的研究较少。

方法

本研究利用单细胞测序数据集分析胰腺癌组织中的细胞组成,并使用一种新开发的名为scMetabolism的计算管道对单细胞代谢进行定量分析。从与上皮细胞糖鞘脂代谢相关的差异表达基因(DEG)中开发出一个基因特征,用于预测胰腺腺癌(PAAD)患者的生存、免疫反应、突变状态和化疗反应。

结果

单细胞测序分析显示PAAD中上皮细胞比例显著增加,癌组织中存在高糖鞘脂代谢。基于异常上皮糖鞘脂代谢创建了一个六基因特征预后模型,并使用公开可用数据库进行了验证。根据中位风险评分将PAAD患者分为高风险和低风险类别,高风险组患者在所有三个队列中的生存结果更差,基因突变率更高(如KRAS、CDKN2A),免疫抑制细胞(巨噬细胞、Th2细胞、调节性T细胞)水平升高,对阿西替尼和塞鲁美替尼更敏感。

结论

上皮细胞中糖鞘脂的异常代谢可能促进PAAD的发展。已建立了一个利用与上皮糖鞘脂代谢相关的基因特征的模型,作为PAAD患者预后分层的有价值指标。

https://cdn.ncbi.nlm.nih.gov/pmc/blobs/7201/11171987/4b37cafa0cf3/diagnostics-14-01094-g001.jpg

文献AI研究员

20分钟写一篇综述,助力文献阅读效率提升50倍。

立即体验

用中文搜PubMed

大模型驱动的PubMed中文搜索引擎

马上搜索

文档翻译

学术文献翻译模型,支持多种主流文档格式。

立即体验