Suppr超能文献

用产 4,4'-二脱甲氧基野百合碱的枯草芽孢杆菌喂养能增强母猪的泌乳免疫力。

Feeding with 4,4'-diaponeurosporene-producing Bacillus subtilis enhances the lactogenic immunity of sow.

机构信息

MOE Joint International Research Laboratory of Animal Health and Food Safety, College of Veterinary Medicine, Nanjing Agricultural University, Jiangsu, 210095, PR China.

出版信息

BMC Vet Res. 2023 Dec 19;19(1):280. doi: 10.1186/s12917-023-03846-3.

Abstract

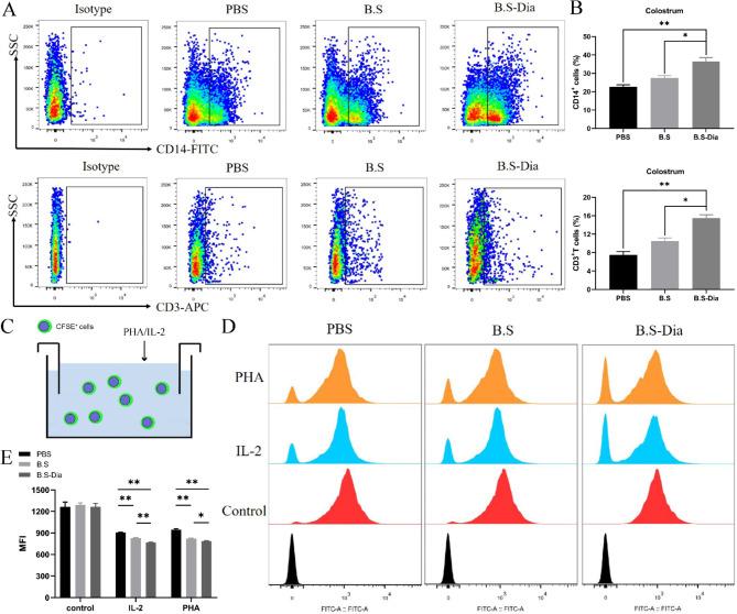
Specific antibodies produced sow by oral porcine epidemic diarrhea virus (PEDV) vaccines would transfer to newborn piglets via colostrum, and it is an effective strategy to prevent porcine epidemic diarrhea (PED). However, there is a lag in the development of corresponding vaccines due to the rapid mutation of PEDV, which could increase the difficulty of PED prevention and control in pig farms. Hence, congenital lactogenic immunity was assessed by feeding 4,4'-diaponeurosporene-producing Bacillus subtilis (B.S-Dia) to sow on the 80th day of gestation in order to protect newborn piglets from PEDV infection. Firstly, we found that the quantities of T lymphocytes and monocytes in the blood and colostrum after oral administration of B.S-Dia were significantly increased as observed by flow cytometry, whereas the proliferative activity of T lymphocytes in colostrum was also markedly increased. Furthermore, enzyme-linked immunosorbent assay (ELISA) results revealed that levels of TGF (Transforming growth factor) -β, Interleukin (IL) -6, lysozyme and lactoferrin were significantly increased. Finally, it was found in the piglets' challenge protection test that offspring pigs of the sows feeding B.S-Dia during pregnancy did not develop diarrhea symptoms and intestinal pathological changes at 48 h after infection with PEDV, and PEDV load in the jejunum and ileum was significantly reduced, but offspring pigs of the sows taking orally PBS during pregnancy developed pronounced diarrhea symptoms and extensive PEDV colonization was noted both in the jejunum and ileum. In summary, sow by oral administration of B.S-Dia substantially increased congenital lactogenic immunity, thereby preventing newborn piglets from being infected with PEDV.

摘要

经口接种猪流行性腹泻病毒(PEDV)疫苗产生的特异性抗体可通过初乳转移给新生仔猪,这是预防猪流行性腹泻(PED)的有效策略。然而,由于 PEDV 的快速突变,相应疫苗的开发存在滞后,这增加了猪场PED 防控的难度。因此,我们通过在妊娠第 80 天给母猪口服产 4,4'-二脱甲氧基姜黄素的枯草芽孢杆菌(B.S-Dia)来评估先天性乳源免疫,以保护新生仔猪免受 PEDV 感染。首先,我们通过流式细胞术发现,口服 B.S-Dia 后母猪血液和初乳中的 T 淋巴细胞和单核细胞数量明显增加,而初乳中 T 淋巴细胞的增殖活性也明显增加。此外,酶联免疫吸附试验(ELISA)结果表明,TGF-β(转化生长因子)、IL-6、溶菌酶和乳铁蛋白的水平显著升高。最后,在仔猪的攻毒保护试验中发现,妊娠期间口服 B.S-Dia 的母猪所产仔猪在感染 PEDV 后 48 小时内未出现腹泻症状和肠道病理变化,空肠和回肠中的 PEDV 载量显著降低,但妊娠期间口服 PBS 的母猪所产仔猪出现明显的腹泻症状,空肠和回肠中均广泛定植 PEDV。综上所述,母猪经口给予 B.S-Dia 可显著提高先天性乳源免疫,从而防止新生仔猪感染 PEDV。

https://cdn.ncbi.nlm.nih.gov/pmc/blobs/55bd/10729370/9e064d75ecb3/12917_2023_3846_Fig1_HTML.jpg

文献AI研究员

20分钟写一篇综述,助力文献阅读效率提升50倍。

立即体验

用中文搜PubMed

大模型驱动的PubMed中文搜索引擎

马上搜索

文档翻译

学术文献翻译模型,支持多种主流文档格式。

立即体验